新浪科技

【最全】2024年城市配送行业上市公司全方位对比(附业务布局汇总、业绩对比、业务规划等)

前瞻网

关注

转自:前瞻产业研究院

行业主要上市公司:顺丰同城(09699.HK)、美团(83690.HK)、华鹏飞(300350.SZ)、新宁物流(300013.SZ)、飞力达(300240.SZ)等

本文核心数据:中国城市配送产业上市公司汇总;中国城市配送行业代表上市公司业务布局对比;中国城市配送行业代表上市公司相关业绩对比;中国城市配送行业上市公司最新投资动向

城市配送产业上市公司汇总

从产业链环节来看,城市配送产业链中,仓储设备制造、仓库建设相关上市公司包括华鹏飞、飞力达等,物流、运输环节上市公司包括顺丰同城、美团、达达等。

从营收方面来看,2023年前三季度,我国城市配送产业上市公司营收表现较好包括,中通快递、美团两家公司,营收均超过1000亿元。

从区域分布情况来看,我国城市配送行业上市公司主要分布在广东省、江苏省、上海市以及浙江省,与区域经济发展相关性较大。内陆、东北、西北等地区城市配送行业上市公司数量较少。

城市配送行业代表性上市公司业务布局对比

通过对比我国城市配送行业上市公司的业务布局,可以看出,我国城市配送行业上市公司的布局主要集中在仓配建设方面。

城市配送行业上市公司城市配送业务业绩对比

从我国城市配送行业上市公司的城市配送业务业绩对比可以看出,相关上市公司城市配送业务占比均较大,部分公司高达90%以上,多数公司在30%至80%之间。从城市配送业务营收来看,相关上市公司城市配送业务营收多数在数亿元至二十亿元之间。

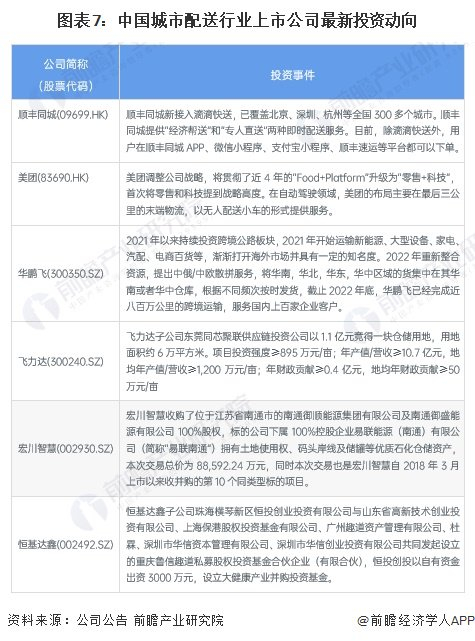
城市配送行业上市公司最新投资动向

从城市配送行业上市公司的投资动向来看,投资方向主要集中在自动化驾驶、跨业务线合作、购置仓储地产、成立产业基金等方向。

更多本行业研究分析详见前瞻产业研究院《中国城市配送行业市场前瞻与投资战略规划分析报告》。

同时前瞻产业研究院还提供产业大数据、产业研究报告、产业规划、园区规划、产业招商、产业图谱、智慧招商系统、行业地位证明、IPO咨询/募投可研、IPO工作底稿咨询等解决方案。在招股说明书、公司年度报告等任何公开信息披露中引用本篇文章内容,需要获取前瞻产业研究院的正规授权。

更多深度行业分析尽在【前瞻经济学人APP】,还可以与500+经济学家/资深行业研究员交流互动。更多企业数据、企业资讯、企业发展情况尽在【企查猫APP】,性价比最高功能最全的企业查询平台。

加载中...