新浪财经

全国通、一卡通、岭南通如何使用,一文睇清

央视

关注

转自:大湾区之声

昨日(26日)

适用于内地、香港乘搭公交的

“八达通-全国通卡”发售

其实

粤港早已经推出多款跨境交通卡

包括深港一卡通、岭南通等实体卡

它们有什么不同和相同之处吗

↓↓↓

八达通-全国通卡

“八达通—全国通卡”首创版属于实体卡,以港元储值,每张售价88港元,储值限额为3000港元。在内地可自动兑换为人民币支付,方便香港市民北上及内地居民南下香港旅游消费。

目前,“八达通—全国通卡”首创版在香港全线Circle K便利店及7个指定港铁站的客务中心发售。客户可通过八达通手机应用程序、自动增值服务、公共交通设施和零售商户等现金增值点增值。在内地,深圳市深银联“易办事”自助缴费终端机则可为该卡进行港币增值。

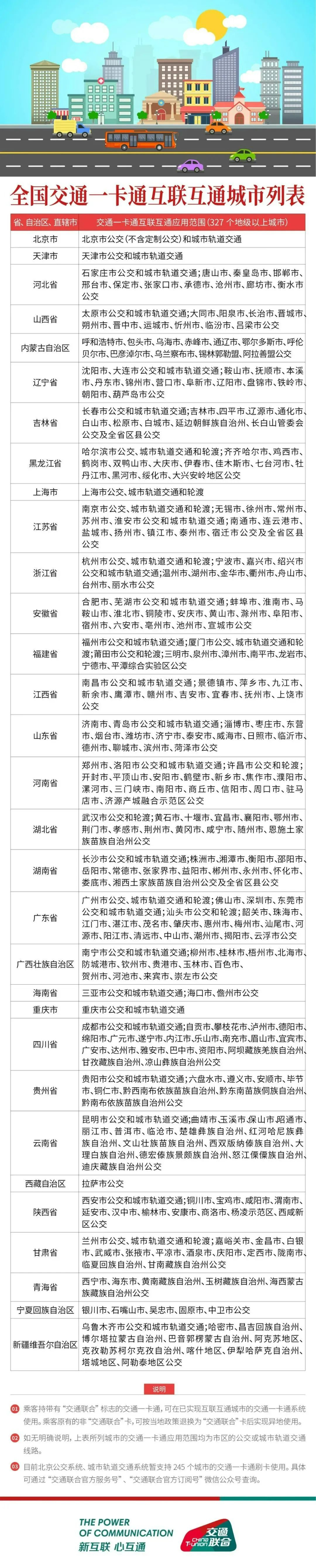
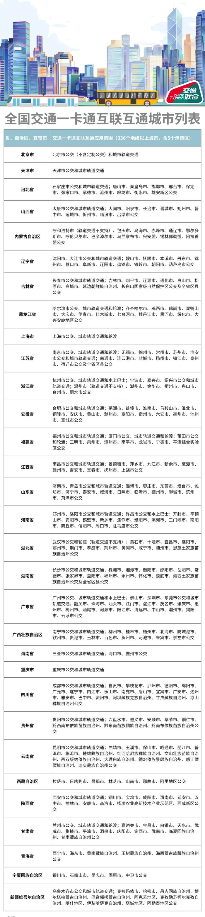
“八达通—全国通卡”首创版可以在带有“交通联合”标志的公共交通上使用,包括逾336个城巿超过3.8万条公共巴士线,以及48个城巿的地铁等轨道交通铁路和城巿渡轮使用。

此卡在内地目前只能用作交通工具支付用途,在香港则与一般八达通卡一样能涵盖交通、零售和餐饮等范畴的服务。

深港一卡通

深港互通行卡又称“深港一卡通”,是深圳市深圳通有限公司和八达通卡有限公司联合发行的非接触式智能IC卡,卡上具有深圳通电子钱包和八达通电子钱包,分别使用人民币和港币充值,售价为68元人民币,乘客持此卡可实现香港及内地300多个城市公共交通的“一卡通行”。

目前,“深港一卡通”仅在深圳发售,市民可通过深圳通APP、自营客服网点购买,也可以在深圳地铁口岸站(罗湖、福田、皇岗口岸、蛇口港、文锦渡、莲塘口岸、福田口岸)和口岸站自助终端,以及邮政50多个支局营业网点购买。

岭南通·八达通

岭南通·八达通,每张卡均内置香港八达通及内地公交、地铁互联互通的功能,卡片采用“单芯片双电子钱包”的模式,内置人民币钱包与港币钱包,两个钱包互相独立充值使用,售价为70元人民币。市民往来香港与内地只需一张交通卡就可在香港与内地300多个城市搭乘公交地铁,实现一卡自由行。

市民可通过“岭南精选+”小程序、岭南通文化产品店铺、“羊城通×穗康生活”小程序商城线上购买。

卡内的人民币钱包可通过广东省内“岭南通”标志的充值点充值或通过手机NFC功能贴卡在线充值;港币钱包可通过香港境内的八达通充值点现金充值或八达通APP进行手机NFC贴卡支付充值。

需要留意的是,若港人要在线为岭南通·八达通内人民币钱包充值,需要开设内地版支付宝、微信支付或银行卡账户,才能通过微信小程式、羊城通APP等为人民币钱包充值。

卡内的人民币账户在广州地区使用跟普通羊城通卡的优惠政策相同,也可享广佛同城票务优惠政策;在广东省内其他地市及省外地区刷卡乘车优惠政策以当地一卡通运营商、运输服务商或相关交通主管部门公告为准。港币账户在香港地区使用以八达通官方渠道公布的优惠政策为准。

来源:羊城晚报、深圳通、点新闻等

监制/胡翼 宋雪

主编/张蓓 

值班编辑/赵静雅

加载中...