新浪财经

2024年中国紧固件行业市场分析:产业高端化、绿色化发展【组图】

前瞻网

关注

转自:前瞻产业研究院

行业主要上市公司:晋亿实业(601002);长华集团(605018);富奥股份(000030)等

紧固件——工业之米

紧固件是紧固两个或两个以上零件(或构件)紧固连接成为一件整体时所采用的一类机械零件的总称。是应用最广泛的机械基础件,广泛应用于汽车、能源、电子、电器、机械等行业,在各种机械设备、车辆、船舶、铁路、桥梁、建筑、仪器仪表等处都可以看到各式各样的紧固件。

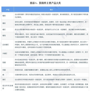
按照产品形态分类,紧固件通常包括以下12类:螺栓、螺柱、螺钉、螺母、自攻螺钉、木螺钉、垫圈、挡圈、销、铆钉、焊钉、组合件与连接副。这也是我国对紧固件的传统分类方法,我国国家标准一直沿用这一分类方法。其中,根据几何结构是否包含螺纹特征,紧固件分为螺纹紧固件(如螺栓、螺母等)和非螺纹紧固件(如垫圈、挡圈、销、普通铆钉、环槽铆钉等)。螺纹紧固件是指通过螺纹实现连接的紧固件,螺纹紧固件可以进一步细分,根据螺纹类型的不同,螺纹紧固件分为米制螺纹紧固件、英制统一螺纹紧固件等;根据形成的母体特点,螺纹紧固件分为外螺纹紧固件(如螺栓、螺柱)、内螺纹紧固件(如螺母、自锁螺母、高锁螺母)和内外螺纹紧固件(如螺纹衬套)3类;根据螺纹在紧固件上的位置特征,外螺纹紧固件分为螺钉、螺栓和螺柱。

从重视发展汽车零部件到突破核心零部件瓶颈

紧固件是应用最广泛的机械基础件,被誉为“工业之米”,是各个工业领域不可或缺的重要零部件之一。根据我国国民经济“十五”计划至“十四五”规划,国家对紧固件行业的支持政策经历了从“重点发展汽车零部件”到“重点突破核心基础零部件”再到“补齐基础零部件短板”的变化。

“十五”计划(20011-2005年)至“十二五”计划(2011-2015年)时期,国家比较重视汽车产业发展,多次提出要提高汽车关键零部件制造水平,实现关键零部件自主化;从“十三五”规划开始,突破工业核心基础零部件瓶颈成为了新的发展目标。

未来行业政策导向——高端化、绿色化

我国紧固件行业产业机构调整方向日渐明确,未来我国紧固件行业将朝着高端化和绿色化方向发展。

现阶段,业内通过举行专业比赛、开展技术交流等方式推动技术产业高端化转型升级。2023年华网与固思创合作组织了四场“紧固漫谈”活动,通过对话行业权威专家,探讨行业未来发展的趋势,助力紧固件行业技术提升和产业升级。

各省市层面响应提出发展高端紧固件产品

“十四五”期间,我国有十余个省份提出了紧固件行业发展规划,其中吉林、黑龙江、山东、浙江、湖南等省份明确提出要围绕风力发电、新能源汽车、核电、航空航天等新兴产业发展高端紧固件产品,而陕西、四川、贵州、云南、广西等地紧固件产业基础较为薄弱,着力于培养紧固件龙头企业、发展紧固件用材料。

更多本行业研究分析详见前瞻产业研究院《中国紧固件行业产销需求预测与转型升级分析报告》。

同时前瞻产业研究院还提供产业大数据、产业研究报告、产业规划、园区规划、产业招商、产业图谱、智慧招商系统、行业地位证明、IPO咨询/募投可研、IPO工作底稿咨询等解决方案。在招股说明书、公司年度报告等任何公开信息披露中引用本篇文章内容,需要获取前瞻产业研究院的正规授权。

更多深度行业分析尽在【前瞻经济学人APP】,还可以与500+经济学家/资深行业研究员交流互动。更多企业数据、企业资讯、企业发展情况尽在【企查猫APP】,性价比最高功能最全的企业查询平台。

加载中...