新浪财经

首张全国版跨境服务贸易负面清单公布!涉金融、建筑等11个门类

每日经济新闻

关注

每经记者 张怀水    每经编辑 陈旭    

3月22日,商务部官网发布消息,商务部正式发布《跨境服务贸易特别管理措施(负面清单)》(2024年版)和《自由贸易试验区跨境服务贸易特别管理措施(负面清单)》(2024年版)

《每日经济新闻》记者注意到,围绕扩大高水平对外开放,今年的政府工作报告明确提出,全面实施跨境服务贸易负面清单,继续缩减外资准入负面清单,全面取消制造业领域外资准入限制措施。

商务部服贸司、自贸区港司负责人就全国版和自贸试验区版跨境服务贸易负面清单答记者问时表示,在全国实施跨境服务贸易负面清单,是中国主动对接国际高标准经贸规则、推进制度型开放的重要举措,也是中国同世界分享发展机遇、推动建设开放型世界经济的实际行动。

实现服贸管理由正面清单承诺向负面清单管理的转变

商务部官网发布的消息显示,《跨境服务贸易特别管理措施(负面清单)》(2024年版)和《自由贸易试验区跨境服务贸易特别管理措施(负面清单)》(2024年版)已经2024年2月19日商务部第8次部务会审议通过,并经党中央、国务院同意,现予公布,自2024年4月21日起施行。

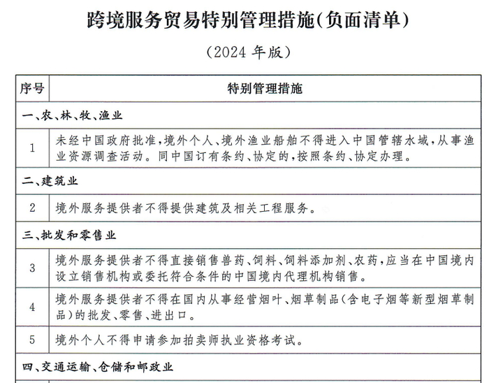
《每日经济新闻》记者梳理发现,全国版跨境服务贸易负面清单共71条,自贸试验区版跨境服务贸易负面清单共68条。全国版和自贸试验区版跨境服务贸易负面清单,均涉及农林牧渔业,建筑业,批发和零售业,交通运输、仓储和邮政业,信息传输、软件和信息技术服务业,金融业,租赁和商务服务业,科学研究和技术服务业,教育,卫生和社会工作,文化、体育和娱乐业等11个门类。

对外经济贸易大学国际经济研究院院长桑百川接受《每日经济新闻》记者电话采访时表示,准入前国民待遇加负面清单的管理模式,是国际高标准贸易规则的演变趋势,我们在对接国际高标准经贸规则,提升开放水平,尤其是实行高标准制度型开放的时候,推出全国第一张跨境服务贸易负面清单是顺理成章。

“我们注意到,在一些大型的自贸协定中,都在瞄准服务贸易的开放规则。”桑百川向记者表示,经过多年努力,中国货物贸易自由化、便利化程度大幅提高,但服务贸易开放的空间还很大,尤其教育、医疗等领域,还有很大的开放潜力。

商务部相关负责人在回答记者问时指出,此次发布的首张全国版清单,主要是将过去分散在各个具体领域的准入措施,以“一张单”的方式归集列出,同时明确清单之外的领域,按境内外服务及服务提供者待遇一致原则实施管理,实现了服务贸易管理由正面清单承诺向负面清单管理的转变,有效提升了跨境服务贸易管理的透明度和可预见性,可以说本身就是一项重大开放举措。

允许符合条件的境外个人依法申请开立证券账户和期货账户

商务部相关负责人表示,全国版和自贸试验区版跨境服务贸易负面清单的实施,标志着首次在全国对跨境服务贸易建立负面清单管理模式,形成了跨境服务贸易梯度开放体系。可以说,这是我国服务贸易管理体制的重大改革,也是我国扩大高水平对外开放的重大举措,充分显示了中国坚持深化改革、扩大开放的决心和方向,也将为全球服务贸易开放创新合作提供新的机遇。

早在2021年7月,经党中央、国务院同意,商务部就发布了《海南自由贸易港跨境服务贸易特别管理措施(负面清单)(2021年版)》,成为我国第一张跨境服务贸易领域的负面清单。

根据商务部公布的数据,海南版清单的实施有力推动了海南服务贸易规模快速增长。据海南方面统计,2023年海南省服务进出口同比增长29.6%,为在自贸试验区和全国范围实施跨境服务贸易负面清单管理制度奠定了实践基础。

聚焦《自由贸易试验区跨境服务贸易特别管理措施(负面清单)》(2024年版),《每日经济新闻》记者注意到,清单一共列出了68项限制准入的条目,涉及建筑业、金融业、交通运输、仓储和邮政业等。这意味着,负面清单以外的领域,皆对外商投资企业开放。

商务部相关负责人介绍,结合发展实际和开放需求,在自贸试验区对自然人职业资格、专业服务、金融、文化等领域进一步作出开放安排。

比如在扩大金融业对外开放方面,允许符合条件的境外个人依法申请开立证券账户和期货账户,这将有利于吸引更多的境外个人参与证券、期货投资,使我国资本市场投资者更加多元化,进一步提升资本市场的活力。

扩大专业服务业对外开放方面,清单取消了在中国境外设立的经营主体以及境外个人从事报关业务的限制。今后,境外服务提供者可以通过跨境的方式向自贸试验区内的主体提供报关服务,而不必在我国境内设立法人企业,既提高了境外报关企业进入国内市场的自由度,也能够有效降低企业的运营成本,同时也有利于自贸试验区内的外贸企业更加便捷地利用境外的优质服务,提升自身国际竞争力。

桑百川接受《每日经济新闻》记者采访时表示,降低服务业对外资的准入门槛,一方面确实会加剧国内市场的竞争,也正因为竞争,才能提升国内服务贸易的水平和质量,实现优胜劣汰。

“我们不能仅仅看到竞争,也要看到合作。”桑百川进一步表示,负面清单的推出,有助于整合全球服务贸易资源,将服务贸易市场“蛋糕”做得更大,也有助于加强国内企业与国际的合作,从而带来更多商机。

封面图片来源:新华社