新浪财经

国君资管叶明离任!总经理陶耿代履财务负责人职务 新任吕巍为首席风险官

新浪基金

关注

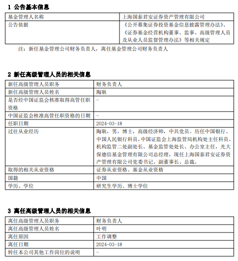
近日,上海国泰君安证券资产管理有限公司发布基金行业高级管理人员变更公告,叶明因 工作调整离任财务负责人、首席风险官,新任陶耿为财务负责人 ,新任吕巍为首席风险官,任职日期2024-03-18。

陶耿,男,博士,高级经济师,中共党员。历任中国银行、中国人民银行科员,中国证监会上海监管局机构处主任科员、机构监管二处副处长、基金监管处处长、办公室主任,光大保德信基金管理有限公司总经理,现任上海国泰君安证券资产管理有限公司党委书记、副董事长、总裁。

吕巍,男,硕士研究生。历任中国银行深圳分行法律合规部法律顾问、中国证监会深圳证监局主任科员、中信证券股份有限公司合规部主管、上海国泰君安证券资产管理有限公司法务监察部总经理;现任本公司合规总监、督察长,兼任法务监察部总经理。

上海国泰君安证券资产管理有限公司成立于2010年10月18日,是业内首批券商系资产管理公司。公司注册资本金 20亿元,是国泰君安证券的全资子公司。

公司主要成员:

责任编辑:石秀珍 SF183

加载中...