新浪财经

2024年中国外科止血药四大细分市场竞争状况全面分析 凝血因子制剂市场国产替代有待进一步提升【组图】

前瞻网

关注

转自:前瞻产业研究院

行业主要上市公司:上海莱士(002252);康辰药业(603590);博雅生物(300294);神州细胞(688520);华兰生物(002007);莱美药业(300006);诚意药业(603811);卫光生物(002880)等

本文核心数据:外科止血药四大细分市场生产企业销售额份额;抗纤维蛋白溶解药物细分产品销售额占比等

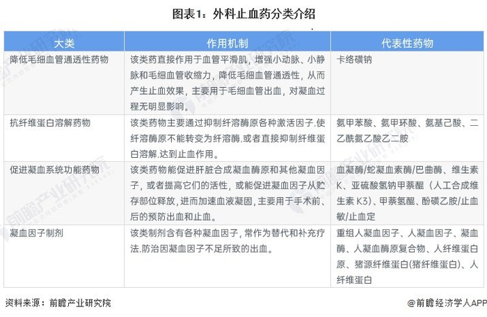
外科止血药分类概述

生理性止血过程包括血管收缩、止血栓形成及血液凝固三个过程,这三个过程相继发生并相互重叠,密切相关。与生理性止血的三个过程对应,临床常用的外科止血药大体可划为降低毛细血管通透性药物、抗纤维蛋白溶解药物、促进凝血系统功能药物、凝血因子制剂四大类。各大类外科止血药作用机制和代表性药物介绍如下:

降低毛细血管通透性药物市场竞争状况

目前我国临床使用的降低毛细血管通透性的外科止血药主要指卡络磺钠,卡络磺钠适应于泌尿系统、上消化道、呼吸道和妇产科疾病出血及外伤和手术出血。根据国家药品监督管理局披露的数据,截至2024年3月1日,我国获批生产卡络磺钠的企业共65家,市场现有竞争者数量较多。从市场份额占比来看,2022年重庆迪康长江制药市场份额占比超54%,其次是吴中医药苏州制药和江苏亚邦爱普森药业,市场份额占比分别约为21.7%和14.9%,前三家企业市场份额占比合计超90%。整体来看,我国降低毛细血管通透性药物市场集中度高,头部企业规模优势已经形成。

抗纤维蛋白溶解药物市场竞争状况

抗纤维蛋白溶解药物通过直接或间接抑制纤维蛋白溶解来达到止血作用,在治疗血友病和月经过多等出血性疾病以及在大手术过程中最大限度地减少失血方面很有价值。抗纤维蛋白溶解药物包括氨甲苯酸、氨甲环酸、氨基己酸和二乙酰氨乙酸乙二胺四类,其中氨甲环酸是主要产品,2022年销售额占比超52%。

企业竞争方面,2022年抗纤维蛋白溶解药物市场上共有超60家企业的产品在售,其中中宝药业市场份额占比最高,销售额占比近14%,其次是天诚药业、倍特药业和莱美药业,销售额占比均在8%以上。整体来看,我国抗纤维蛋白溶解药物市场集中度较高,已经形成了一批领先企业,但领先企业市场份额占比差距较小。

促进凝血系统功能药物市场竞争状况

目前,我国市场上促进凝血系统功能药物包括蛇毒血凝酶、维生素K、亚硫酸氢钠甲萘醌、甲萘氢醌及酚磺乙胺等,其中蛇毒血凝酶为主要产品,2022年销售额占比为74%。

从企业竞争状况来看,我国共有四家蛇毒血凝酶生产企业,这四家蛇毒血凝酶生产企业占据了我国市场上促进凝血系统功能药物市场主要份额,其中诺康药业市场份额占比最高,为26.88%。

凝血因子制剂市场竞争状况

凝血因子制剂属于血液制品的一类,细分产品包括重组人凝血因子、人凝血因子、凝血酶、人凝血酶原复合物、人纤维蛋白原、猪源纤维蛋白、人纤维蛋白等,其中重组人凝血因子销售额占比最高,2022年超37%。

从企业竞争状况来看,2022年市场份额占比前十企业包括上海莱士、山东泰邦及博雅生物等6家本土血液制品龙头企业和拜耳、武田药品、诺和诺德及惠氏4家外企。拜耳、武田药品、诺和诺德及惠氏4家外企在中国市场供给产品均为重组人凝血因子,重组凝血因子是指通过基因重组技术手段来获取凝血因子,与天然的凝血因子相比,彻底避免了人源感染的可能性,近年来在外科止血药领域应用规模越来越大,在该市场上国产替代有待进一步提升。

四大细分市场竞争状况总结

整体来看,我国外科止血药四大细分市场上,主要细分产品和主要企业的竞争优势都已经形成,其中降低毛细血管通透性药物、抗纤维蛋白溶解药物和促进凝血系统功能药物市场上本土企业竞争优势已经形成,凝血因子制剂市场上国产替代有待进一步提升。

更多本行业研究分析详见前瞻产业研究院《中国医药行业市场前瞻与投资战略规划分析报告》。

同时前瞻产业研究院还提供产业大数据、产业研究报告、产业规划、园区规划、产业招商、产业图谱、智慧招商系统、行业地位证明、IPO咨询/募投可研、IPO工作底稿咨询等解决方案。在招股说明书、公司年度报告等任何公开信息披露中引用本篇文章内容,需要获取前瞻产业研究院的正规授权。

更多深度行业分析尽在【前瞻经济学人APP】,还可以与500+经济学家/资深行业研究员交流互动。更多企业数据、企业资讯、企业发展情况尽在【企查猫APP】,性价比最高功能最全的企业查询平台。

加载中...