合盛硅业原高管“方红承案”再度开庭,矛盾争议的根源在哪?
界面新闻
转自:天眼查
文|赶碳号
2024年3月18日,合盛硅业原总经理方红承及其胞弟方红兴涉嫌非国家工作人员受贿、职务侵占一案在平湖市人民法院公开审理。
根据检方在庭审现场宣读的起诉书显示:
“被告人方红承伙同被告人方红兴利用职务上的便利,在销售‘水解油’时索取他人财物,为他人谋取利益,数额达560万余元,属数额巨大;在销售‘水解油’过程中虚增交易环节,侵占合盛硅业利益,数额达2599万余元,属数额巨大,触犯了《中华人民共和国刑法》第一百六十三条第二百七十一条,第二十五条第一款,犯罪事实清楚,证据确实、充分,应当以非国家工作人员受贿罪、职务侵占罪共同犯罪追究其刑事责任。”
截至赶碳号发稿,此案仍在审理之中。
平湖市人民法院;赶碳号摄
赶碳号关注合盛硅业和前高管方红承的纠纷,已经有一段时间了。
期间,方红承一方对外发声较多,合盛硅业也针对媒体报道发布过相关公告,但双方的信息实难进行交叉比对。另外,公安机关和检方对此案亦没有公开发声。现在此案再度开庭,给了我们梳理整个事件的一个机会。
01、方红承案来龙去脉
方红承案的案情看上去好像错综复杂,但如果结合现在所能掌握的公开信息,从双方核心利益的争议点为抓手,就会看得很明白。前后经过大致如下:
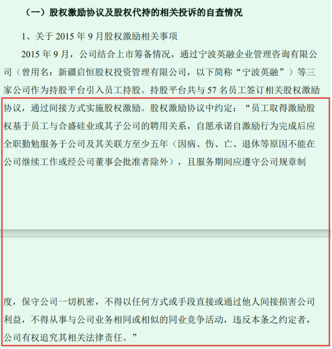
第一,合盛硅业在对方红承离职审计时发现,方红承在职期间存在侵占公司利益的行为,并向公安机关报案。方红承则称自己和弟弟从公司获得的这部分利益是得到罗立国允许的,同时举报合盛硅业在环保、财务等问题上有违规操作。
第二,离职高管方红承向合盛硅业讨要他离职前公司授予的激励股份。合盛硅业认为,其违背竞业协议,这部分股份能不能给,存疑。这一项属于劳动纠纷、民事纠纷,最终将会以“金钱”裁定结束。
现在,方红承和弟弟方红兴以“非国家工作人员受贿罪、职务侵占罪”被提起公诉,追究其刑事责任,问题就有点大了。
公开信息显示,2022年6月14日,方红承、方红兴兄弟被刑事拘留,同日变更为指定监视居住,后经平湖市人民检察院批准,于2022年9月21日被逮捕。
此后,方红承家属通过媒体等各种渠道为方红承兄弟“诉说冤情”。在今年1月15日,“方红承冤案家属”发布题为《再次实名举报千亿富豪、合盛硅业董事长罗立国:伪造公文、隐瞒危废处置、欺诈上市》的文章。
3月16日,即本次开庭的两天前,“方红承冤案家属”发布《方红承关于合盛硅业私设小金库的当庭举报(附新证据)》一文。
3月18日,就在开庭前约一个多小时,“方红承冤案家属”再度发文——《方红承致合盛同仁的一封信:他说他“不知道”,他说“这是你干的”》。
结合方红承家属上述发声和时间节奏,这些动作可以理解为方红承、方红兴一方为在此案中争取主动所采取的诉讼策略。
但是,方红承对于股权的诉求要求现在要往后放一放了。这是因为,《民事诉讼法》规定,涉及刑事案件,一般处理原则是“先刑后民”。因此,“方红承涉嫌非国家工作人员受贿罪、职务侵占罪一案”,要先有最终判决。
02、从合盛离职后,方红承去了哪里
2017年10月,合盛硅业在招股说明书中这样介绍方红承:
“方红承先生,1973年11月出生,中国国籍,无境外居留权,大专学历。1993至2000年历任新安化工集团浙江开化合成材料有限公司营销部经理、总经理助理;2001至2009年历任浙江新安化工集团股份有限公司销售分公司副经理、市场营销部经理、子公司总经理等职务;2011年至2014年12月任合盛有限总经理;2014年12月至今任合盛硅业总经理;2015年6月至今任合盛硅业董事、总经理。2015年11月至今担任新疆启恒执行董事”。
在方红承一方向媒体发布的资料中,他补充介绍自己是“中国氟硅协会专家委员会委员,嘉兴港区创新研究院特聘专家”。
综合以上信息,可以看出来方红承是有技术经验、管理经验的高级人才,对合盛硅业有很重要的作用。因此,合盛硅业的老板罗立国对其很倚重,不吝钱财。
从2017年的披露招股说明书上看,方红承通过员工持股平台——新疆启恒股权投资管理有限公司(现更名为:宁波英融企业管理咨询有限公司)间接持有合盛硅业0.05%股权、30万股。方红承是持股份较多的非(罗立国)亲属高管之一。
来自合盛硅业招股说明书
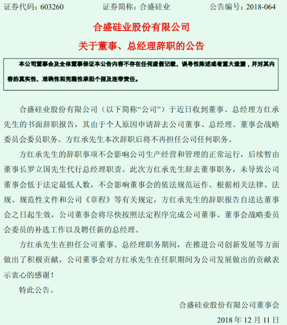
但是,方红承在合盛硅业上市一年后就辞职了。合盛硅业公告显示,方红承的离职时间是2018年12月11日。
合盛硅业公告
9天后,方红承就跳槽到了竞争对手——新亚强。新亚强招股说明书显示:“2018年12月20日方红承与发行人签订劳动合同”。
新亚强对从竞争对手处挖过来的人才自然高度重视,方红承入职仅6天,就决定授予方红承激励股份281万股(注:新亚强已于2020年9月上市,若是方红承持股到上市,收益相当可观)。
来自新亚强招股书
虽然说行业人才流动频繁,但是像方红承这样在前一家公司离职后短短9天就跳槽到竞争对手方工作、并且能够闪电般获得可观激励股份的,恐怕也不多见吧。如果说双方之间此前没有接触和来往,估计很难让人信服。
举个例子,去年隆基绿能中央研究院副院长、BC电池科研团队负责人李华从隆基绿能离职,直到现在,市场上都没有其入职哪家公司或创业的消息。
更夸张的,还是方红承接下来的动作,也可能正是此举激化他与合盛硅业的矛盾。
方红承在新亚强大展拳脚,再次实现财富暴涨的理想并没能实现。方红承在新亚强工作11天后,新亚强就与之解除了劳动合同,并且收回了此前的激励股份。在这短短11天中,方红承和亚强之间究竟发生了什么,赶碳号也不得而知,但是,可以想象方红承当时的心理阴影面积有多大。
来源:天眼查
打工未成,方红承只能选择自主创业 。于是在2019年,他成立了浙江香林新材料有限公司(成立于2019年4月)、 浙江赢科新材料股份有限公司(成立于2019年7月) 。方红承自述,前者2019年当年就实现盈利,后者在2022年实现销售收入2亿元,利润1200多万元。
在方红承向媒体发布的公开资料中称,他创立的两家公司“主要生产高端特种有机硅材料”,与合盛硅业没有竞争关系。
但是,几乎所有投资人都知道两个事实:
(1)合盛硅业是工业硅、有机硅双龙头。
(2)《劳动合同法》规定,竞业限制期限最长不得超过2年,企业一般按上限与员工签约。
方红承创业时,还在竞业期内。对此,合盛硅业通过公告进行了说明。
来源:合盛硅业股份有限公司关于有关媒体报道的监管工作函的回复公告
方红承的行为是否触发合盛硅业的竞业条款,这需要司法机关做出最终判决,这也是方红承主张的激励股权能否得到支持的关键所在。
据赶碳号了解,这种类似事情在科技圈,互联网圈以及包括光伏、锂电在内的新能源圈很普遍。此类新闻并不少,人们心里其实都有一秆秤。
03、当年的股权激励,现在市值已过亿
方红承与合盛硅业的矛盾,后来终于爆发了。
离职后的方红承主动向合盛硅业讨要股权;但是合盛硅业认为其违反竞业协议,不满足股权分配条件。
这从本质上属于劳动纠纷。劳动争议实行“一裁两审”(“一裁”是指劳资仲裁,“两审”是指法院一审、二审))程序。其中,劳动仲裁程序是前置程序,之后一方当事人不服的才可以起诉到法院。“一裁两审”程序下,一个纠纷走到终局,在时间跨度上往往很大,不同阶段裁判结果发生变化的情况,也时有发生。
根据方红承自述,他主张的激励股权分为两部分:
第一部分是招股说明书提到的通过员工持股平台间接持有的30万股;
第二部分是罗立国私下承诺的,即“2017年1月,罗立国将其名下的部分股权有偿转让给方红承,并由罗立国代持。”
方红承向媒体公开与合盛硅业的股权纠纷,引发交易所关注。2023年12月8日晚,合盛硅业回复交易所监管函,并解释此事:
(1)就第一部分股权争议来看 :方红承针对股权的主要诉求得到了部分支持。
但是合盛硅业(即宁波英融)一方不服,向嘉兴中院提起上诉。
二审法院嘉兴中院在2022年11月29日作出二审《民事裁定书》,因为本文开头提到的刑事案件,撤销了一审判决(方红承的刑诉结束,可再启动民诉)。
(2)第二部分的股权争议中,方红承的主张得到了杭州仲裁委员会的部分支持,简言之:胜了。
这个裁决处于执行阶段,但是罗立国以刑事案件为由,“向法院提出不予执行仲裁裁决申请,法院尚在审查之中”。
来源:合盛硅业关于有关媒体报道的监管工作函的回复公告
特别值得一提的是,上述公告显示:2017年1月1日协议约定股数126.11万股 ,即罗立国将其名下的126.11万股合盛硅业股份授予方红承。招股说明书中,方红承间接持有的是30万股。这两部分股权累加,在上市前方红承在合盛硅业持股156.11万股,占公司总股本(公司首次公开发行股票前总股本为60,000万股)的0.26%。
这绝对不是一个小数字 ,以今天合盛硅业80元左右的复盘价计算,市值在1.2亿元以上。
这一方面说明方红承有能力,合盛硅业的成功离不开方红承的贡献。方红承自述“我之前没有做过生产管理,他们感到有些担心和忧虑,但看到我一直在有机硅行业,对产业比较熟悉,且没日没夜穿着工作服全力扑在生产一线……”、“在压力最大的时候,年纪不大的我几次斑脱(发),在最艰难的几年,几乎没有自己的生活,连续6年的除夕夜都是在工厂和坚持岗位的小伙伴们一起度过的”。除了稍有煽情外,事实应该都是真实可信的。
另一方面也说明罗立国绝不是一个小气的老板。
赶碳号向一位与罗、方二人均有交集的有机硅领域专业人士请教。该人士透露,罗立国早年靠草帽起家,有机硅属化工行业,罗对于专业技术来说是完全是门外汉,所以对于方红承相当倚重,在业务决策上肯定会充分授权。可能也正因如此,也导致方红承感觉自己在合盛硅业的收获和贡献不成比例。
造化弄人!方红承没有等到股份套现,就在公司上市一年后”因个人原因“辞职了,选择跳槽到竞争对手企业,不成之后又选择了创业。
04、“水解油”是废还是宝,谁说了算
现在,方红承、方红兴一案的焦点,在刑事案件上。
2023年5月31日,平湖市人民检察院以被告人方红承、方红兴涉嫌职务侵占罪、非国家工作人员受贿罪向平湖市人民法院提起公诉。
平湖市人民检察院认为,被告人方红承伙同被告人方红兴利用职务上的便利,在销售“水解油”时索取他人财物,为他人谋取利益,数额达560万余元,属数额巨大;在销售“水解油”过程中虚增交易环节,侵占合盛公司利益,数额达2599万余元,属数额巨大。
检方公诉书显示:”根据银行交易记录,被告人方红承夫妻从被告人方红兴夫妻处共取得资金净流入3013万余元。2018年12月被告人方红兴通过冯志萍银行账户向被告人方红承转账1500万元;2021年3月又通过傅兰芳、冯志萍账户向被告人方红承转账500万元。2014年10月,被告人方红兴出资480万元购买了开化县芹阳办事处南湖花园1-6号、1-7号两间门面房,其中1-7号门面房为被告人方红承夫妇所有。“
合盛硅业一方这样说:2018年12月,公司内控部对方红承进行高管离任审计时,发现一款名为“水解油”的产品存在长期独家销售的情况,并且相较于公司其他产品而言销售价格畸低。后公司对该产品停止销售并开展调查,发现方红承利用担任合盛公司总经理的职务便利,私自利用公司设备改造生产不在公司许可范围内的产品“水解油”,并伙同其胞弟方红兴垄断“水解油”换取巨额利益,遂于2019年5月13 日报案。
值得关注的是,合盛硅业报案日是2019年5月13 日,这是方红承创立江浙香林一个月后,是方红承离职5个月后。也许,合盛硅业一直在犹豫究竟要不要报案。
此处有必要介绍一下“水解油”。其别名:含氢双封头、含氢硅油S。现在非常明确,它具有经济价值。但是很多年前,经济价值有没有、大小是多少,很难判断。因此,方红承认为自己是在卖废品 ,同时这也是合盛硅业2019年报案时所涉及金额难以断定、推进困难的原因之一。
碰到刑事调查,自证清白的方法有很多。方红承选择了最傻的一个策略——“杀敌一千,自损八百”。能不能“杀敌一千”不确定,但是方红承“自损八百”已坐实。
来源:公众号”方红承冤案家属“
方红承自述,当时合盛硅业不具备处理“水解油”这种危险化学品的条件,于是方红承就建设低沸水解油项目,一方面可以帮助合盛硅业解决麻烦,另一方面自己也可以获利。这基本上等于承认了自己利用“水解油”获利的事实,占了合盛硅业2599万余元“便宜”。
方红承强调这件事情是罗立国允许和支持的;当然合盛硅业认为方红承的行为属于擅自建设。这个争议点也将是方红承罪名是否成立、量刑的依据之一。
所谓“杀敌一千”的行动,就是指方红承还举报合盛硅业在项目建设中的环保问题、资质问题等。
合盛硅业提供证据表明:据国家危险化学品相关政策文件,水解油的生产不需要办理相关安全行政许可手续,仅需办理危险化学品登记。当前,合盛硅业嘉兴子公司合盛硅业(嘉兴)有限公司已办理的《危险化学品登记品种》包括低沸油,登记化学品名称:低沸油,别名:含氢双封头、含氢硅油S,化学品性质:产品。公司的泸州子公司合盛硅业(泸州)有限公司已办理的《危险化学品登记品种》包括含氢硅油S,登记化学品名称:含氢硅油S,化学品性质:产品。
此事经媒体报道,受到广泛关注。
2024年1月29日,合盛硅业发布《关于媒体相关报道的澄清公告》,再次重申:嘉兴工厂项目“公司在上市筹备期间进行了环保核查工作,相关污染物排放情况已在招股说明书中进行披露,上市后也在年度定期报告相关章节中进行披露”;西部合盛项目“公司在上市筹备期间进行了环保核查工作,相关污染物排放情况已在招股说明书中进行披露。后西部合盛进行分立,石墨电极项目由石河子市西部宁新碳素有限公司经营,相关污染物排放情况也在后续年度定期报告相关章节中进行披露”。
当然,方红承、方红兴涉嫌职务侵占罪、非国家工作人员受贿罪,最终还要司法机关做出最后判决。
同时,方红承举报的合盛硅业的若干事项,有的合盛硅业已经通过公告的形式澄清,有的正在核实。最终这也将有一个明确的结论。
但是不管结果如何,合盛硅业前高管方红承与合盛硅业之间的多个纠纷,让合盛硅业这只市场上的大白马一身臊气。
所有矛盾争议的根源,在于合盛硅业没有处理好与离职员工的关系,其中包括离职审查、竞业协议、保密协议,也包括对离职员工的股权处理等。
在这方面,光伏新人罗立国,应该向光伏老人们、头部光伏企业们多学习,对高管和员工的相关条款一定要约定清楚。光伏企业普遍对离职员工有“约束”的权利,哪怕实际操作中不会执行——毕竟要“先小子后君子”。