新浪财经

恒大两年虚增收入5640亿! 许家印等受罚

第一财经

关注

因涉嫌债券信披违规被立案调查,至今约8个月,恒大地产和许家印迎来了证监会的调查结果。

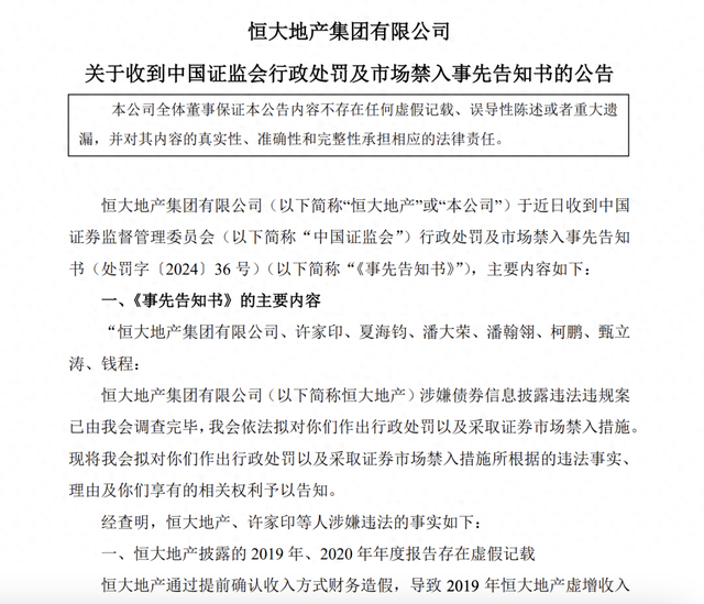
3月18日晚,恒大地产公告称,于近日收到证监会行政处罚及市场禁入事先告知书(处罚字〔2024〕36 号)(以下简称为“《事先告知书》”),由于恒大地产披露的2019年、2020年年报存在虚假记载,公开发行公司债券涉嫌欺诈发行,同时未按照规定报送有关报告或者履行信息披露义务等违法违规行为,根据《中华人民共和国行政处罚法》、《证券法》等相关规定,证监会责令恒大地产改正,给予警告,并处以41.75亿罚款;对包括许家印、夏海钧、潘大荣、柯鹏等在内的多位恒大时任高管给予警告,并处以4700万元-300万元不等的罚款。

不止于此,由于许家印决策并组织实施财务造假,手段特别恶劣,情节特别严重,夏海钧组织安排编制虚假财务报告,手段特别恶劣,情节特别严重,根据《证券法》和2015年《证券市场禁入规定》(证监会令第115号)等的规定,证监会拟决定对许家印、夏海钧采取终身证券市场禁入措施。

同时,潘大荣组织统筹年报财务造假工作,潘翰翎组织实施了2019年财务造假相关工作,行为恶劣,情节较为严重,根据《证券法》和2015年《证券市场禁入规定》等相关规定,证监会拟决定对潘大荣、潘翰翎采取十年证券市场禁入措施。

据《事先告知书》披露,恒大地产通过提前确认收入方式财务造假,导致2019年恒大地产虚增收入2139.89亿元,占当期营业收入的50.14%,对应虚增成本1732.67亿元,虚增利润 407.22亿元,占当期利润总额的63.31%;

2020年恒大地产虚增收入3501.57亿元,占当期营业收入的78.54%,对应虚增成本2988.68亿元,虚增利润512.89亿元,占当期利润总额的86.88%。

同时,恒大地产在2020年-2021年间发行的5笔公司债时,发行文件中分别引用了存在虚假记载的2019年、2020年年度报告的相关数据,涉嫌欺诈发行。前述5笔公司债发行金额共约208亿元。

此外,恒大地产2021年年度报告、2022年中期报告、2022年年度报告的披露日均超过规定报送并公告日;恒大地产自2020年1月1日以来,共有1533笔重大诉讼仲裁事项(涉案金额5000万以上)未按规定及时予以披露,涉及金额4312.59亿元;并有超2900笔未能清偿到期债务未按规定及时予以披露,涉及金额2785.31亿元。

《事先告知书》显示,上述违法事实,有恒大地产年度报告、债券募集说明书、信用评级报告、发行结果公告、财务资料、情况说明、相关当事人询问笔录等证据证明。

针对恒大地产2019年度、2020年度报告虚假记载的违法行为,恒大地产时任董事长许家印全面管理恒大地产各项业务,授意其他人员虚增恒大地产年报业绩,手段特别恶劣,情节特别严重,是直接负责的主管人员,同时作为实际控制人组织、指使实施上述违法行为;中国恒大时任董事局副主席兼总裁夏海钧,实际统筹管理恒大地产日常经营事务,组织安排编制虚假财务报告,手段特别恶劣,情节特别严重,是直接负责的主管人员;中国恒大时任财务总监潘大荣,实际负责恒大地产的财务审计,组织统筹年报财务造假工作,行为恶劣,情节较为严重,是其他直接责任人员。

此外,恒大地产时任副总裁兼财务中心总经理、恒大汽车集时任副总裁潘翰翎,曾任恒大地产经营中心负责人,参与实施了2019年财务造假相关工作;恒大地产时任总裁柯鹏,负责恒大地产日常经营管理工作,参与审议恒大地产2020年年度报告并签字,是其他直接责任人员;恒大地产时任副总裁钱程,参与审议恒大地产2020年年度报告并签字,是其他直接责任人员。

恒大地产是港股上市的中国恒大(03333.HK)的境内主体,1997年在广州成立,也是恒大地产的业务主体。公开信息显示,恒大地产在包括广州、北京、上海、天津、重庆、深圳、合肥、济南、沈阳等在内的139个主要城市拥有大型房地产项目拥有房地产项目近300个。

早在中国恒大2023年补发2021年报、2022年报时,业内已出现了对其财务真实情况的质疑。

据中国恒大年报,截至2021年末,其合同负债(预收账款)为9743亿,而上年同期则仅有1857亿;2022年底,其账面合同负债仍有7210亿。这一巨额变动源于销售结转时点的变化。

根据香港会计准则,早年房企销售之后,将资源计入预收账款,需要等到项目竣工交付之后才可以结转为营收。在2017年,香港会计准则调整,赋予企业在确认结转上更大的自主权,即项目可以不交付便结转为营收,同时,将过去的预收账款改为合同负债。

中国恒大自2017年起开始采用激进的结转方式,将每年预售的资源大量确认为当期营收和利润,实现了2017、2018和2019连续三年的利润暴涨。

中国恒大在2021年重新对收入确认时间进行会计处理变更时称,“在2021年以前,本集团认为客户接受物业或根据销售合约被视为物业已获客户接受(以较早者为准)时确认收益。但自2021年以来,由于本集团逐渐陷入流动资金困难,本集团认为纳入获得项目竣工证书或业主占用作为收益确认的额外条件将更佳反映本集团的状况,且更具实际操作性”。

通过这一会计处理变更,中国恒大意将过去几年确认的收入,重新回拨为合同负债,调整涉及金额约为6643亿元(不含税)。经调整后,便出现了2021年底合同负债突然暴涨,对应的,股东权益则由2020年末的3504亿猛然下降至-4731亿元,出现了资不抵债的局面。

在这一调整曝光后,业内对中国恒大此前对销售收入确认方式提出了质疑。某上市房企投资者关系负责人评论称,恒大过往的收入确认可能存在“早确认、多确认”的问题,在当年形成利润,但成本还没完全产生,盈利后就拼命分红。但在2021年爆雷之后,这种寅吃卯粮的方式难以为继。亦有业内人士认为,中国恒大可能存在违规会计处理、粉饰业绩、财务造假等诸多问题。

加载中...