新浪财经

【全网最全】2024年农业数字化产业上市公司全方位对比(附业务布局汇总、业绩对比、业务规划等)

前瞻网

关注

转自:前瞻产业研究院

行业主要上市公司:隆平高科(000998)、大北农(002385)、天禾股份(002999)、新洋丰(000902)等

本文核心数据:农业数字化相关企业热力地图;农业数字化相关企业业务概况;农业数字化相关企业业务收入

1、农业数字化产业上市公司汇总

目前,我国农业数字化产业链上下游的上市公司数量较多,分布在各产业链环节。其中,涉及农业数字化产业链的上游企业包括电信服务、物联网、人工智能、云服务商等企业,中游主要上市公司有隆平高科(000998)、大北农(002385)、天禾股份(002999)、新洋丰(000902)等。

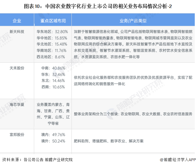
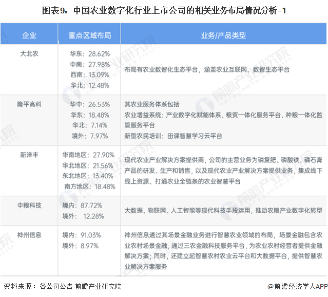
2、农业数字化行业上市公司业务布局对比

从我国农业数字化行业代表性企业的业务布局情况来看,各企业农业数字化建设进程较快。2021年,新洋丰智慧农业服务中心在河南焦作举办了盛大启动仪式。作为新洋丰首个集成线下线上资源、打通农业全链条的农业智慧平台,将在全国农业技术推广服务中心指导下,依托自身产学研平台和技术服务体系,集结政府、学界、媒体等多方力量,聚焦优质合作伙伴与新型种植主体,全面构建绿色发展新生态。海芯华夏整体业务架构分为三个板块:农业物联网、农业大数据、农业农村信息服务,业务覆盖内蒙古、青海、甘肃、广西、贵州、宁夏、山东、辽宁等省。

3、农业数字化行业上市公司农业数字化业务业绩对比

在农业数字化行业中,大部分企业的农业数字化不是主营业务,并未对农业数字相关业务进行单独分类。神州信息2022年全年营收达到119.99亿元,其中软件开发及技术服务相关收入达到56.45亿元,系统集成相关业务达到63.49亿元。新天科技2022年全年营收达到11.22亿元,其中智慧农业节水业务相关收入达到0.33亿元。海芯华夏2022年全年营收达到1848.74亿元,其中智软件技术开发相关收入达到134.53亿元,农信业务收入达到3.52亿元。

4、农业数字化行业上市公司农业数字化业务规划对比

2023年以来,我国农业数字化上市公司代表性企业的规划方向各有侧重。大北农将结合互联网技术及产业数字化趋势,已有大型饲料及养殖企业开发出针对猪场管理的智能化解决方案,通过分布在全国各地的智能设备及业务人员对养殖场的饲养情况进行个体数据录入监测、实时数据动态跟踪,从而可以及时提供科学的养殖技术服务、信息服务,为养殖企业提供个性化的方案,帮助养殖企业提高效率,增加收益。新洋丰2023年继续打造智慧农业服务中心项目,推动技术服务促进新品销售模式落地。继续深入推进客户公司化运作和批零一体化模式改革。

更多本行业研究分析详见前瞻产业研究院《中国智慧农业发展前景预测与投资战略规划分析报告》。

同时前瞻产业研究院还提供产业大数据、产业研究报告、产业规划、园区规划、产业招商、产业图谱、智慧招商系统、行业地位证明、IPO咨询/募投可研、IPO工作底稿咨询等解决方案。在招股说明书、公司年度报告等任何公开信息披露中引用本篇文章内容,需要获取前瞻产业研究院的正规授权。

更多深度行业分析尽在【前瞻经济学人APP】,还可以与500+经济学家/资深行业研究员交流互动。更多企业数据、企业资讯、企业发展情况尽在【企查猫APP】,性价比最高功能最全的企业查询平台。

加载中...