新浪财经

重磅!2024年中国及31省市移动支付行业政策汇总及解读(全)

前瞻网

关注

转自:前瞻产业研究院

行业主要上市公司:恒宝股份(002104)、天喻信息(300205)、数字认证(300579)、拉卡拉(300773)、腾讯控股(00700.HK)、中国移动(600941)、中国电信(601728)等

本文核心数据:移动支付政策汇总;政策解读;发展目标汇总等

1、政策历程图

移动支付具有降低支付成本、提高支付效率和覆盖面广泛的特点,是提升金融服务可得性和践行普惠金融的重要手段,在改善民生、支持中小企业发展、促进城乡金融协调发展、推动双向开放等方面发挥着重要作用。

中国移动支付的发展历史可以追溯到2000年左右,当时基于对等网络(AIDA)以及移动电话的普及,出现了最初的移动支付业务。经过多年的发展,如今移动支付已成为人们日常生活中不可或缺的一部分,中国移动支付行业也经历了从初步发展到成为全球第一大移动支付市场的巨大变革,其飞速发展离不开国家政策的支持。从整体来看,中国移动支付行业的政策发展历程大致可分为四个阶段:自由发展期、政策规范期、审慎发展期以及监管强化期。

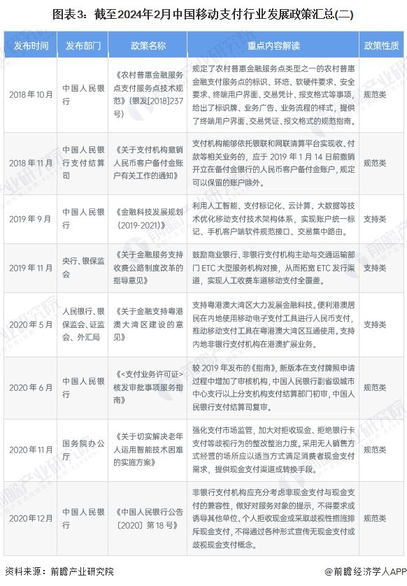
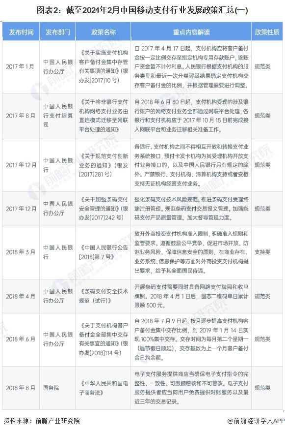
2、国家层面政策汇总及解读

——国家层面移动支付行业政策汇总

产业政策方面,移动支付行业近年来得到了国家一系列相关政策的规范、支持和鼓励。国家陆续出台了多项政策,鼓励移动支付行业发展与创新,《“十四五”数字经济发展规划》、《关于恢复和扩大消费的措施》、《关于加快生活服务数字化赋能的指导意见》等产业政策为移动支付行业的发展指明了发展方向,提供了广阔的市场前景,为企业提供了良好的生产经营环境。

监管内容方面,由于支付清算行业的业务属性决定了从业机构必然处理大量个人信息甚至敏感信息,因而数据安全工作至关重要。国家也格外重视在网络安全审查、数据出境安全评估等方面的立法工作,及时弥补了制度短板,为后续行业走向合规发展以及监管部门加强执法提供了法律依据。此外,国家也注重强化大型支付平台企业监管,《关于推动平台经济规范健康持续发展的若干意见》明确提出强化支付领域监管,依法治理支付行业竞争中存在的排他或“二选一”行为,加强监管滥用市场支配地位行为,推动平台经济规范健康持续发展。

——国家层面移动支付行业发展目标解读

“十四五”时期,为促进移动支付行业高质量发展,国务院等监管部门陆续发布了《“十四五”国家信息化规划》《“十四五”数字经济发展规划》《“十四五”推进农业农村现代化规划》等一系列政策,重点推进移动支付便民服务向县域农村地区下沉,并对体系建设、数据安全、重点建设方向作出了指导和具体规划。

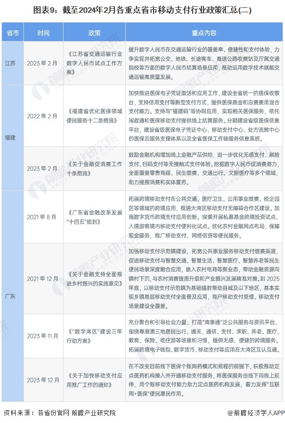
3、各省市层面的政策汇总及解读

——各省市移动支付行业政策汇总

地方政府层面,为了响应国家号召,各省市积极印发有关政策通知推动移动支付行业的发展。截至2024年2月,各重点省市移动支付行业的相关政策汇总如下:

——各省市移动支付行业发展目标解读

从省市发展规划来看,不同地区对移动支付的政策侧重点不同。广东、海南、黑龙江等边境省份侧重发展跨境移动支付,优化跨境金融服务环境;四川、山西等地则侧重拓展移动支付的覆盖范围,尤其重视农村地区和公共交通领域的支付环境建设;其他省份则重点集中在发展金融、提高移动支付普及率、发展移动支付提振消费等方面。

更多本行业研究分析详见前瞻产业研究院《中国移动支付行业市场前瞻与投资战略规划分析报告》。

同时前瞻产业研究院还提供产业大数据、产业研究报告、产业规划、园区规划、产业招商、产业图谱、智慧招商系统、行业地位证明、IPO咨询/募投可研、IPO工作底稿咨询等解决方案。在招股说明书、公司年度报告等任何公开信息披露中引用本篇文章内容,需要获取前瞻产业研究院的正规授权。

更多深度行业分析尽在【前瞻经济学人APP】,还可以与500+经济学家/资深行业研究员交流互动。

加载中...