新浪财经

60位高管变更!公募频繁“换帅”,影响是好是坏?

市场资讯

关注
听新闻

国际金融报

今年以来,公募基金公司高管变更频繁。对于这一现象背后的原因和影响,专家各执己见。

截至3月12日,年内共有60位高管变更,涉及华安基金、华润元大基金、贝莱德基金、湘财基金等36家公募基金公司。

其中,年内董事长变动人数最多,为22人。总经理和副总经理变动人数分别为12人、20人。

近期多家基金变换高管

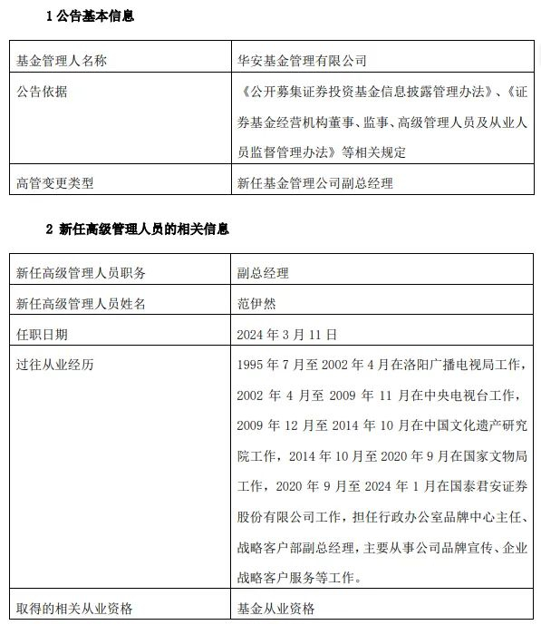
3月12日,华安基金发布公告称,新任范伊然为公司副总经理,于2024年3月11日任职。

公告显示,范伊然曾在洛阳广播电视局、中央电视台、中国文化遗产研究院、国家文物局工作。加入华安基金前,范伊然在国泰君安证券股份有限公司担任行政办公室品牌中心主任、战略客户部副总经理,主要从事公司品牌宣传、企业战略客户服务等工作。

华安基金于1998年6月成立,注册资本1.5亿元,股东为国泰君安证券股份有限公司(持股比例51%),国泰君安投资管理股份有限公司(持股比例20%)、上海锦江国际投资管理有限公司(持股比例12%)、上海工业投资(集团)有限公司(持股比例12%)、上海上国投资产管理有限公司(持股比例5%)。

iFinD数据显示,截至3月12日,华安基金共管理255只基金,资产净值合计5922.93亿元。其中,非货币基金250只,资产净值合计3402.34亿元。

3月以来,已经有8家基金公司变更高管。

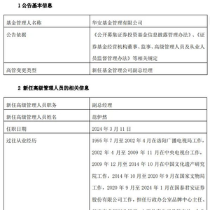
近日,华润元大基金发布公告称,胡昊于2024年3月7日任职公司董事长,公司原董事长费凡因工作调整离任。

公告显示,胡昊曾任交通银行湖南省分行个人金融业务部高级经理助理、副高级经理、副总经理、网络渠道部总经理、大客户营销四部总经理,交通银行宁夏区分行副行长、党委委员等职务。2023年12月至今任华润深国投信托有限公司党委副书记。

华润元大基金为信托系基金公司,于2013年1月成立,注册资本6亿元。该公司控股股东为华润深国投信托有限公司(持股比例51%),元大证券投资信托股份有限公司和华润金控投资有限公司持股比例均为24.5%。

iFinD数据显示,截至3月12日,华润元大基金共管理16只基金,资产净值合计294.13亿元。其中,该公司旗下主动权益类基金面临着“长不大”的困境。截至2023年末,华润元大基金股票型基金和混合型基金规模合计不足3.5亿元,多只基金在5000万元清盘线下徘徊。

公募频“换帅”有何利弊

iFinD数据显示,截至3月12日,年内公募基金业共有60位高管变更,涉及36家基金公司。

其中,年内董事长变动人数最多,为22人。总经理和副总经理变动人数分别为12人、20人。

从董事长变动来看,除了华润元大基金,年内还有贝莱德基金、国寿安保基金、湘财基金、同泰基金等多家基金公司迎来了新任董事长。

2月1日,贝莱德基金新任范华为公司董事长。此前,范华曾任贝莱德建信理财有限责任公司执行董事、总经理、法定代表人。现任贝莱德集团中国区负责人。

湘财基金发布公告称,蒋军自1月8日起新任公司董事长职务,原董事长王小平离任。

从总经理变动来看,泰信基金、中金基金、贝莱德基金等多家基金公司迎来了新任总经理。

泰信基金发布公告称,张秉麟于2月19日新任泰信基金总经理职务,董事长李高峰不再代任总经理职务。

中金基金则在1月19日同时迎来新任董事长李金泽和新任总经理宗喆。

副总经理变动方面,年内摩根基金、融通基金、银河基金、新华基金等多家基金公司均有“新官”上任。

谈及公募基金高管变动频繁的原因,中国CFO百人论坛理事、高级经济师邓之东对《国际金融报》记者分析,从内部因素来看,公募基金行业竞争激烈,基金高管任务重,业绩压力大,又普遍存在权责不统一、价值理念难融合、派系“内卷”消耗等情况。从外部因素看,公募基金行业发展迅猛,基金机构数量爆增,市场人才缺口较大,优质基金高管人才有了更多的选择空间。

财经评论员张雪峰对《国际金融报》记者表示,频繁的高管变动一方面有利于公司不断地注入新鲜血液,保持公司的活力,同时,高管的频繁变动又有可能会导致公司的价值观或者投资策略出现飘忽不定,从而有可能会令投资者对于公司产生不信任感。

加载中...