新浪财经

上观315

网站滚动

关注

转自:上观新闻

近日,有市民向解放日报·上观新闻“民声直通车”留言反映,元旦前,选购了极氪品牌的一款007型号新能源小汽车,支付了定金5000元。负责交付的工作人员称1月底左右就可以交付。可没想到,过完春节,变故频发……

大范围交付延迟,“地标”没过就开售?

记者联系该市民得知,交付遭遇变故的消费者不少。有人说,车辆已经完成生产了,也验过车了,可就是不给交车。对于交付究竟卡在哪一步,与消费者对接的工作人员说法模糊,大多称“在等公司通知,有消息会第一时间告知”。

对于无法交付,极氪工作人员称在等通知。

按照极氪的购车流程,消费者先支付5000元定金,然后车辆安排生产,生产完成便可支付尾款,待车辆合格证通过后,可以申请上牌额度,通过后即可交车。

而上海市的区域性新能源车相关管理文件要求,只有在“地标”目录中的车型,才可上绿色免费牌照,否则,即便是新能源汽车,也只能按燃油车上“大牌”。有购车者合理怀疑,该车型在进入地标目录出现了问题。

地标目录到底进了吗?一位消费者称,早在2月2日,就有极氪工作人员通知上海地标目录已经通过,2月5日左右通知车架号出来了,2月7日左右,通知合格证也下来了。车辆早已运输至门店,他也已经验过车辆。可至今该车仍没交付。为了探求答案,他向12345市民服务热线反映交付延迟问题。2月19日,接到12345市民服务热线投诉单后,市新能源办电话回复了他。在通话中,工作人员询问消费者姓名,进行查询后明确表示,厂商目前还没有提交车辆信息确认。工作人员称,在通知合格证已经下来的情况下,如果地标目录通过,可以直接提交车架号,不存在其他需要审核的步骤。而厂商无法提交车架号,大概率意味着地标目录还未能通过。“不然您有合格证的前提下,不可能提交不上来的。我们没有这种情况的。”

为了沟通交付进度,今年2月,从上海各极氪销售点购车、遭遇相似交付困难问题的消费者们自发组建了一个微信群聊,入群的消费者很快突破了一百人。

交付时间未写进合同,拒退定金

由于何时交付遥遥无期,不少消费者向极氪提出退款。不少消费者反映,极氪工作人员同意退还已支付的尾款,但对于5000元定金,则明确表示无法退款。

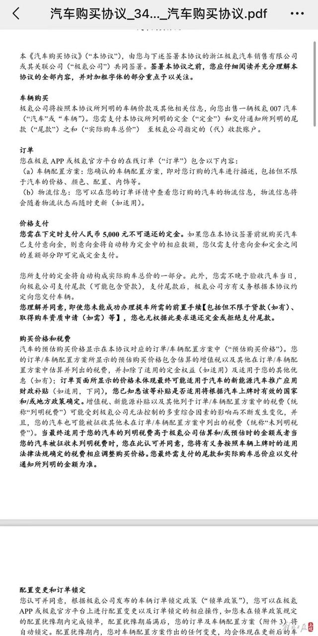
消费者提供的汽车购买协议显示,其中确实提到了5000元定金相关的约定,“您需在下定时支付人民币5000元不可退还的定金……您需不晚于验收汽车当日,向极氪汽车支付尾款。”购车协议还专门提到,“您理解并同意,即使您未能成功办理提车所需的前置手续,包括但不限于贷款、取得购车资质申请等,您也无权据此要求退还定金或拒绝支付尾款。”

购车协议。

但对于消费者最在意的交付时间,并未在合同中体现,而是在极氪官方App的相关页面称“4到8周”。不少消费者去年底便下定金,交付的时长已超过了8周。同时,工作人员对于何时能顺利交付无法给出明确答复,导致很多已下定金、有近期急切用车需求的消费者选择购买其他品牌车辆,即便最终极氪007可以正常交付,他们也没有了再购车的需求。

App页面称预计4至8周交付。

2月26日下午,记者来到普陀区环球港极氪门店,门店中正常展示、销售着007车型。记者询问销售人员,极氪007的交付是不是有问题,销售人员予以否认,称小红书上好像有人说,但自己没听说过这件事,还表示自己的客户已经提到车了。

极氪环球港门店。

2月26日傍晚,几乎所有消费者同时收到极氪工作人员消息,极氪007已“恢复正常业务流程”。

一转此前的支支吾吾、含糊其辞,极氪工作人员们迅速与消费者们沟通着提车事项,同时开始提醒消费者支付尾款,申请上牌额度。

可经由一个多月的变故后,不少消费者已转变主意,不打算购买了。于是,多日拒付尾款的消费者,收到了来自极氪公司的提车催促函,要求按日期支付尾款,否则将被终止购车协议,定金不予退还。有的超期的消费者还收到了订单终止函,购车订单被自动取消,同样未退还定金。

消费者收到终止函。

有消费者称,曾向汽车销售主管部门反映情况,现收到回电,极氪拒绝调解,建议起诉。

也有消费者向极氪汽车销售公司所在地进行了信访投诉,收到答复称,极氪相关负责人表示消费者通过App下定,已签署相关协议,根据合同约定,定金人民币5000元不可退还,因此无法满足客户退定需求。

律师:协议偏向车企利益,不合理

消费者主张,车企违约迟延交付在前,5000元定金到底该不该退?上海普世万联律师事务所律师刘雪妮认为,双方签订的《汽车购买协议》的交付条款里里并未无明确的交付时间。如果销售人员口头承诺了交付时间,而消费者没有保留相关证据,维权比较困难。

不过,在通读过消费者提供的《汽车购买协议》后,她认为协议里有大量偏向车企利益的条款,对于消费者较少保护、有失公平。

比如,此次引发争议的车辆登记,在协议里约定:“您确认,您已知悉拟上牌城市有关车辆登记、小客车指标和数量调控管理政策,并同意车辆在中国大陆地区注册登记和获得相应指标均为您的义务和责任。在本协议生效后,您无权以政策调控、或未能知悉车辆指标政策等为由,主张解除本协议或要求极氪公司承担任何责任。”

刘雪妮认为,有相当一部分购买新能源车的车主,其实就是冲着“绿牌”和补贴来的。客观来讲上海地区每年的政策有所不同,但车企如果以此为卖点作为宣传,理应承担车企相应的责任,而不是在协议中将责任全部转嫁给消费者。根据交易的情况,该条款可被认定为“提供格式条款一方不合理地免除或者减轻其责任”的情形,如发生“绿牌”审核未通过,且可归咎于车企方责任的,消费者可据此维权。

“为了避免纠纷,建议消费者购车时仔细阅读合同,将交付时间、提车流程等关键条款予以明确,必要时要求销售对条款予以说明,并留存证据。”刘雪妮说。

栏目主编:毛锦伟

加载中...