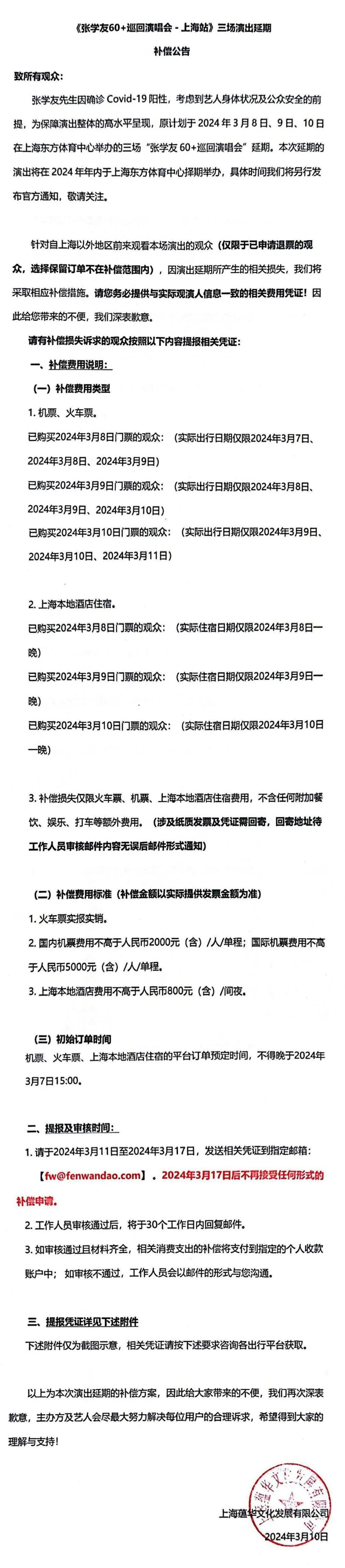
官宣!张学友演唱会延期举行,将补偿住宿和车票损失,方案公布
新晚报
近日,张学友在上海举办的三场“张学友60+ 巡回演唱会”因其身体原因取消
3月10日,主办方@CMCLive华人文化演艺 发布延期公告及补偿方式, 称本次延期的演出将在2024年年内于上海东方体育中心择期举办。
将对已退票,来自上海以外地区的观众,补偿车票、机票、住宿等相关损失。补偿费用标准为:1、火车票实报实销。2、国内机票费用不高于人民币2000元单程;国际机票费用不高于人民币5000元/单程。3、上海本地酒店费用不高于人民币800元。
不少网友点赞:补偿方案给力,不退票!