新浪财经

应收账款连年大增,慧博云通向实控人定增募资超4亿元,七成用于补流

界面新闻

关注
日k线图

日k线图

界面新闻记者 | 胡振明

前次IPO募资3亿元后,慧博云通(301316.SZ)拟向实控人发股募资超4亿。

近日,慧博云通发布《2024年度向特定对象发行A股股票预案》等多份公告,拟向实控人余浩发行不超3000万股公司股份,募资不超4.32亿元,将用于面向企业应用场景的大数据与AI大模型研发项目及补充流动资金。

在本次发行股票中,实控人余浩是唯一认购对象,将以现金方式认购。他所认购的股份自发行结束之日起36个月内不得转让。本次发行股份构成关联交易。

根据发行预案,本次发行价格为14.39元/股,不低于定价基准日(即2024年3月8日)前20个交易日公司股票交易均价的80%;发行股票数量为不超过3000万股(含本数),占本次发行前公司总股本的7.50%。同时,本次发行股份拟募集的资金总额为不超过43170万元(含本数),其中近69.85%用于补充流动资金。

截至发行预案公告日,慧博云通的总股本为40001万股。本次发行前,实际控制人余浩直接持有慧博云通2.92%的股份,并通过北京申晖控股有限公司(简称“申晖控股”)、北京慧博创展科技中心(有限合伙)(简称“慧博创展”)间接控制36.37%的股份,合计控制慧博云通39.29%的股份,为实际控制人。发行完成后,余浩合计控制慧博云通的股份占发行后公司总股本的43.53%,将不会导致公司控制权发生变化。

余浩承诺,本次发行认购资金全部来源于自有及自筹资金,不存在对外募集、代持、结构化安排或直接、间接使用发行人慧博云通及其关联方资金用于本次认购的情形。慧博云通也表示,不存在向发行对象作出保底保收益或变相保底保收益承诺的情形,也不存在直接或通过利益相关方向发行对象提供财务资助、补偿、承诺收益或其他协议安排的情形。

根据发行预案,除了补充流动资金,本次发行的募集资金将用于面向企业应用场景的大数据与AI大模型研发项目。

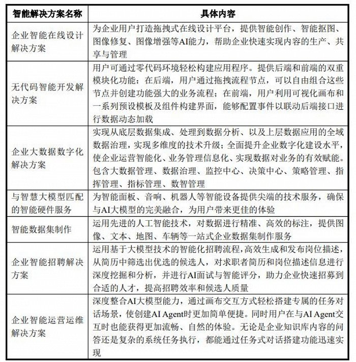
面向企业应用场景的大数据与AI大模型研发项目计划总投资13016.50万元,研发面向企业应用场景的智能解决方案相应业务模块平台,具体包括新增“企业智能在线设计解决方案”、“无代码智能开发解决方案”、“企业大数据数字化解决方案”、“与智慧大模型匹配的智能硬件服务”和“智能数据集制作”,并全新升级“企业智能招聘解决方案”和“企业智能运营运维解决方案”。

该项目研发的一体化解决方案可为客户提供在市场推广、人才招聘、业务咨询、企业运营等方面的转型方案,将不同的业务流程、系统、数据、应用程序和基础设施以正确的逻辑和技术结合在一起,解决企业在数字化转型过程中面临的挑战。

该项目的总投资之中,研发人员薪酬占比达71.27%,软硬件投入不到400万元,其他投入占总投资的四分之一左右。慧博云通表示,该项目为研发项目,不直接产生经济效益。

本次发行股份所募集资金的大部分拟用于补充流动资金。不过,在发行预案中,慧博云通表示,本次发行股票的募投项目符合公司所处行业发展趋势及公司长期发展战略,本次募集资金的运用合理、可行,符合公司及全体股东的利益。

慧博云通前次募集资金是其于2022年10月首次公开发行股票并上市(即IPO),以7.60元/股的发行价格发行4001万股募资3.04亿元。截至2023年12月31日,前次募集资金项目尚未完成,实际投入21202.20万元,相比承诺投资总额尚有2906.56万元需后续投入。

根据公告,慧博云通或存在两大风险。其中,存在经营业绩波动的风险。2020年至2022年及2023年1至9月,慧博云通的综合毛利率为28.91%、24.38%、24.44%和23.13%,扣非后归母净利润分别为7480.92万元、6019.42万元、7856.91万元和4462.08万元,出现了比较明显的波动。

同时,慧博云通的应收账款近年来出现大幅增长,也是值得注意的风险。

2020年至2022年各年末和2023年9月末,慧博云通的应收账款账面价值分别为15117.78万元、24938.03万元、41282.34万元和53915.53万元,占资产总额的比例分别为24.56%、28.96%、31.64%和37.52%,占当期营业收入的比例分别为21.99%、27.16%、34.87%和41.82%(年化),应收账款规模较大且逐年增加,导致资金大量占用。

慧博云通表示,如果其主要应收账款客户经营状况发生不利变化,导致回款情况不佳甚至发生坏账的风险,将会对其经营业绩产生不利影响。

加载中...