新浪财经

董事长、总经理"一肩挑"!万联资管"掌舵人"定了

市场资讯 2024.03.10 12:00

董事长、总经理“一肩挑”!这家券商资管“掌舵人”定了

金融八卦女频道

去年9月,兼任万联资管董事长的万联证券财务总监黄伟因个人原因辞职,由此,万联资管总经理李晔于去年9月代为履行董事长职务,直到此次由代董事长转为正式董事长。

作者丨胡飞军

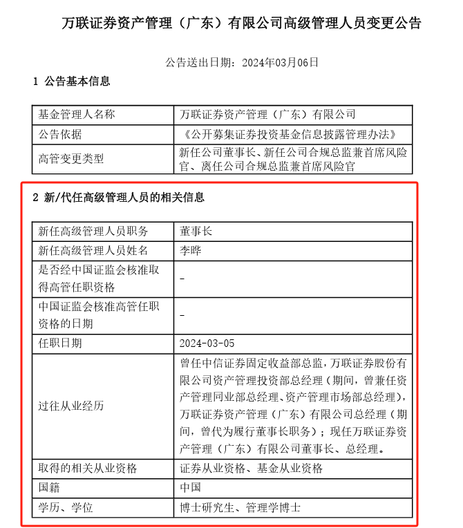
近日,万联证券资产管理(广东)有限公司(简称“万联资管”)发布公告,代任董事长李晔“转正”,成为万联资管新任董事长,这也意味着,万联资管董事长在空缺半年后终于落定。

值得一提的是,今年2月底,万联证券还向证监会递交了设立公募基金公司的申请。

券商中国记者还获悉,今年春节开年后,万联证券召开2024年高质量发展大会指出,全力推进增资扩股及上市、公募基金获牌、主体信用评级提升和品牌形象提升等战略性全局性工作,以点带面实现公司高质量发展关键突破,加快培育万联固收、万联资管、万联股权投资三大品牌。

1.

空缺半年,万联资管董事长获补位 /

3月6日,随着一纸公告官宣,李晔正式“一肩挑”万联资管总经理和董事长职务。

券商中国记者获悉,在正式接手万联资管董事长职务之前,李晔已经代任该公司董事长长达约半年时间。

资料显示,2022年11月,证监会核准万联证券设立万联资管,注册地为广东省广州市,注册资本为5亿元,万联资管成为广州市首家券商资管子公司。2023年8月,万联资管正式展业。

去年9月,兼任万联资管董事长的万联证券财务总监黄伟因个人原因辞职,由此,万联资管总经理李晔于去年9月代为履行董事长职务,直到此次由代董事长转为正式董事长。

资料显示,此次万联资管新任董事长李晔,2018年3月加入万联证券,曾历任中信证券固定收益部总监、万联证券资产管理投资部总经理、万联证券资产管理投资部总经理兼资产管理同业部、资产管理市场部总经理;2023年8月,万联资管展业后,李晔出任总经理。

数据显示,从2022年年报看,万联证券的资产管理业务收入为1.7亿元,在全部收入中占比14%,为万联证券第四大收入来源。

2023年上半年,万联证券资产管理业务2023年上半年营业收入1.2亿元,同比增长11.11%。

相关知情人士对券商中国记者表示,万联资管是万联证券全资子公司,万联证券将以资管子公司落地南沙为契机做大资管,力争实现收入排名提升至前30位,受托管理规模超500亿元,并力争到2025年实现资产管理业务净收入超3亿元,打造居民财富保值增值的专业资管机构,支持广州加快建设粤港澳大湾区跨境理财和资管中心。

2.

申请公募牌照、谋求增资上市 /

值得一提的是,除了此次落定新董事长的万联资管,万联证券公募基金子公司万联基金也在紧锣密鼓筹备申请设立中。

证监会官网显示,2月29日,万联证券递交设立公募基金管理公司的申请材料获证监会接收。上述知情人士表示,短期内母公司万联证券将全力以赴通过设立公募基金公司获取公募牌照。

券商中国记者注意到,在万联证券筹备公募业务等待监管审批的同时,万联基金已经在市场上公开招兵买马了。一些招聘网站显示,筹备中的万联基金公开招聘运营管理、合规风控等岗位。

资料显示,万联证券是广州市属全资国有证券公司,于2001年8月23日经证监会批准设立,现有注册资本为59.54亿元。

股权结构上,广州金融控股集团有限公司持有万联证券49.10%股权,为其第一大股东;广州市广永国有资产经营有限公司、广州开发区投资集团有限公司、广州国际信托投资公司等另外三家股东分别持有26.89%、20.3%、3.71%股权。

就万联证券而言,也在去年11月迎来了新总裁,该公司副总裁张毅峰“转正”获聘为万联证券总裁。

在新管理层落定后,万联证券对于未来发展雄心勃勃。

去年12月,南方联合产权交易中心网站披露了万联证券增资项目,万联证券拟增资不超过60亿元,其中控股股东广州金控拟出资不少于20亿元。记者注意到,截至目前,该吸引战略投资者的增资扩股计划仍在进行中。

今年2月21日,万联证券召开2024年高质量发展大会指出,全力推进增资扩股及上市、公募基金获牌、主体信用评级提升和品牌形象提升等战略性全局性工作,以点带面实现公司高质量发展关键突破,加快培育万联固收、万联资管、万联股权投资三大品牌。

据券商中国记者了解,该公司2023年万联证券营收同比增长37%,净利润同比增长116%。

数据显示,2022年万联证券营收12.14亿元,净利润2.03亿元,据此计算,万联证券2023年营收约为16.63亿元,净利润约为4.38亿元。

对于业绩增长,万联证券曾在去年三季报时表示,该公司四大业务条线贯彻“做强财富、做优自营、做大资管、做精投行”的工作方针,财富、自营业务发挥了压舱石、稳定器作用。

责任编辑:石秀珍 SF183

加载中...