新浪财经

财联社创投通:一级市场本周78起融资,环比减少3.7%,云道智造获7亿元战略投资

财联社APP

关注

《科创板日报》3月9日讯 据财联社创投通数据显示,本周(3.2-3.8)国内统计口径内共发生78起投融资事件,较上周81起减少3.7%;已披露的融资总额合计约36.25亿元,较上周102.89亿元环比减少64.8%。

热门领域

从投资事件数量来看,本周医疗健康、先进制造、企业服务、新能源、新材料、消费、人工智能、集成电路等领域较为活跃;从融资总额来看,热门赛道中企业服务披露的融资总额最多,约为7.5亿元;CAE仿真根技术研发公司云道智造完成由建信信托、大湾区共同家园投资公司联合领投,中关村科学城公司、顺澄资本、银河证券、科力创投、深投控资本、红土崇实、招银国际等机构跟投的新一轮7亿元战略融资,为本周披露金额最高的投资事件。

在细分赛道上,本周受投资人追捧的包括创新药、医疗器械、生物技术、航空航天等。

作为对比,本周创新药、医用器械、航空领域二级市场表现如下表所示。

热门投资轮次

从投资轮次来看,本周融资事件中除战略融资外,种子天使轮事件数最多,发生26起,占比约为33%;A轮事件数位居第二,发生13起,占比约17%。从各轮次投资金额来看,A轮整体融资金额最高,约14亿元,其次是天使轮,约9.85亿元。

活跃投融资地区

从地区来看,本周广东、北京、江苏、上海等区域的公司最受青睐,融资事件数量均超10起;从单个城市来看,除北上广深外,苏州获投公司数相对较多。

活跃投资机构

本周的投资方包括红点中国、源码资本、蓝驰创投、东方富海、华睿投资、青松基金、险峰长青、仙瞳资本、IDG资本、道彤投资、中金资本、鼎晖百孚等知名投资机构;

以及百度、哈勃投资、联想创投、广汽资本、福州迈新生物、地平线机器人等产业相关投资方;

同时,还包括深创投、苏州高新、成都创新风投、国家电投、中关村发展集团、首都科技发展集团、广州产投、安徽国控集团等国有背景投资平台及政府引导基金。

值得关注的投资事件

云道智造获7亿元战略投资

云道智造成立于2014年,是一家专注于工业互联网平台开发,致力于实现仿真技术大众化和仿真软件国产化的国家高新技术企业。公司以Simdroid为核心平台,为产业园区和制造企业提供系统的工业互联网解决方案,协同打造仿真安卓生态系统。

企业创新评测实验室显示,云道智造的科创能力评级为BBB级,目前有20余项公开专利申请,全部为发明申请,主要布局于电子设备、确定装置、参考点、实体单位、面载荷等相关技术领域。

公司近期宣布完成新一轮7亿元战略融资。本轮由建信信托和大湾区共同家园投资公司联合领投,中关村科学城公司、顺澄资本、银河证券、科力创投、深投控资本、红土崇实、招银国际等机构跟投。

据创投通数据,近一年来,国内仿真软件领域有16家企业获得投资,案例如下。

中博瑞康获近亿元B轮投资

中博瑞康是一家细胞制备智能工具系统化整体解决方案服务商,公司目前拥有7个系列产品,覆盖细胞制备的全流程。2022年后,中博瑞康从追赶转向自主研发创新,跻身国内CGT上游工具一流梯队,短短2年内便与百余家企业达成合作,其中涵盖细胞与基因药物研发企业、医院转化医学研究中心以及医疗抗衰服务与康养平台。

企业创新评测实验室显示,中博瑞康在生物医学工程产业的股权穿透科创能力评级为BBB级,中博瑞康及其控股子公司目前有100余项公开专利申请,其中发明申请占比超32%,主要聚焦于细胞液、离心杯、细胞培养、生物细胞固定座等相关领域。

公司近期宣布完成近亿元B轮融资。本轮融资由道彤投资领投,启鲲基金和金觉投资跟投,老股东高科新浚、远翼投资及创新工场持续加码,远石投资等担任本轮融资财务顾问。所筹资金将主要用于建设现代化生产体系、全线增强研发实力和全球注册证能力,高速拓展全球关键市场。

据创投通数据,近一年来,国内细胞治疗领域有55家企业获得投资,部分案例如下。

雷科智途获1亿元A轮投资

雷科智途成立于 2019 年,是由上市公司雷科防务、北京理工大学毛二可院士创新团队、无人车技术工信部重点实验室核心团队联合创立的一家高科技企业。公司致力于商用车高级和智能无人驾驶技术的研发和推广。据悉,公司以井工矿为落地切入点并广泛复制,并逐步延展到露天矿,港口,园区等封闭场景,从而带动商用车在细分场景的产业行业进程。

企业创新评测实验室显示,雷科智途在人工智能领域的股权穿透科创能力评级为BB级,雷科智途及其控股子公司目前共有40余项公开专利申请,其中发明申请占比近90%,主要专注于支撑框架、自动驾驶、激光雷达、传感器、障碍物等技术领域。

公司近期宣布完成1亿元A轮融资。该轮融资由中关村资本和中关村创投领投,中信建投、北京首都科技发展集团和老股东考拉基金跟投,北京智慧硅谷担任独家财务顾问。本轮资金主要用于领先产品的持续迭代,生态上下游合作推动,以及落地场景延展。

据创投通数据,近一年来,国内自动驾驶领域有58家企业获得投资,部分案例如下。

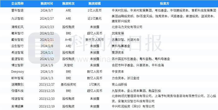
本周投融资事件列表:

创投通:财联社及科创板日报旗下一级市场服务平台,于2022年4月挂牌上海数据交易所。通过星矿数据、一级市场投融资数据、企业创新评测实验室、创新公司数据库、未上市公司自选股、拟上市公司早知道和行业投研等,为创新公司和创投机构提供从数据产品到解决方案的一站式服务体系。

加载中...