氢能源借新质生产力东风“重回C位”:A股上市公司闻“氢”起舞,龙头六连板背后含“氢”量遭质疑
财联社APP
财联社3月6日讯(编辑 笠晨)在今年的《政府工作报告》中,氢能作为前沿新兴产业首次被提及。业界认为这对氢能行业是一大发展利好。2024开年,宁夏、海南、山东、内蒙古等八大省份接连发布支持氢能发展的相关政策,其中山东率先对氢能源汽车免收高速公路通行费,内蒙古则政策支持非化工园区规模化制氢。分析人士认为,这将加速推动全国氢能及燃料电池产业的发展。
多重利好驱动氢能板块拉升,拥有水制氢设备的天元智能收盘录得6连板,拟与新视扬共同设立江西恒大绿能科技有限公司主要开展氢能源等新能源材料业务的恒大高新、子公司旗下具有氢能源领域核心零部件等项目的纳尔股份双双涨停。
据财联社不完全统计,科新机电、凌云股份、德固特、凯立新材、泛亚微透、中集车辆、国机汽车、骆驼股份、中储股份、亿纬锂能、中核科技、凯龙股份、金能科技、昇辉科技、全柴动力、北京科锐、石化机械、圣元环保、金宏气体、金博股份和津荣天宇在内的21家上市公司本周在互动易平台回复氢能源相关业务。其中,德固特今日发布投资者机构调研时表示,公司目前已经参与并为制氢领域客户提供过工艺装备。凯立新材今日在互动平台表示,公司在氢产业链布局的项目进展具体为:与制氢相关的PEM电解水制氢催化剂的在研项目达到完成百克级稳定生产阶段。具体情况如下图:
▌6连板氢能源龙头天元智能含“氢”量遭质疑 多家A股上市公司回应无氢能源相关业务
主营业务是自动化成套装备及机械装备配套产品的天元智能近期表现亮眼,近一个月股价累计最大涨幅高达151.86%。天元智能1月18日在互动平台表示,公司所生产的电解水制氢设备主要为制氢设备部件。分析人士指出,天元智能是于去年10月23日上市的新股,目前是氢能源概念上涨龙头。但是从天元智能上市招股说明书中可以看到,天元智能属于机械装备配套产品制造业。天元智能最具市场竞争力的产品是蒸压加气混凝土装备产品,是工程机械、港口机械、安检装备以及机场地勤装备等生产企业。
由于机械装备配套产品多属于制造业中间产品,受上游原材料钢铁、减速电机价格影响较大,下游受客户招标采购影响自身产品无定价权,天元股份常年销售毛利率在15%左右水平,处于行业中游。值得注意的是,天元智能于去年在互动平台上表示,公司水制氢设备已经形成少量销售。分析人士亦指出,天元智能的上涨只是被资金冠以氢能源的概念炒作,公司实质氢能源相关业务只是生产少量的水制氢设备。
天元智能2022年公司前五大客户销售情况:单位万元
今日同样涨停的恒大高新于周二在互动平台表示,目前公司尚未涉足制氢领域。此前另一氢能源人气牛股四川金顶周一收盘斩获五连板,当日盘后发布股票交易异常波动公告称,公司关注到在股吧有公司下属四川新工绿氢科技有限公司等子公司从事氢能源相关业务的讨论以及将公司归类为氢能源概念,截至目前,公司无任何形成收入的氢能源相关产品。公告日次,四川金顶开盘跌停,近两个交易日股价累计最大跌幅为19.45%。
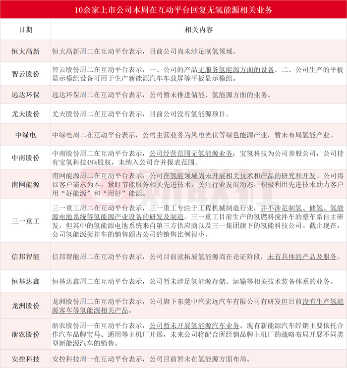
据财联社不完全统计,恒大高新、智云股份、远达环保、尤夫股份、中绿电、中南股份、南网能源、三一重工、信邦智能、恒基达鑫、龙洲股份、浙农股份和安控科技在内的13家上市公司本周在互动平台无氢能源相关业务。具体情况如下图:
▌马斯克多次“炮轰”氢能源技术 美锦能源董事长:氢能产业是新质生产力的典型代表
《氢能产业发展中长期规划(2021-2035年)》明确,氢能是未来国家能源体系的重要组成部分,是战略性新兴产业和未来产业重点发展方向。全国政协委员、美锦能源董事长姚锦龙认为,氢能产业在新材料技术研发、新业态模式创造、新能源形式拓展方面具有全面引领能力,是新质生产力的典型代表。但氢能产业发展尚处于初期阶段,推进过程中仍面临诸多问题,需将行业卡点、堵点逐步解决,才能加速氢能在各领域的推广应用。
近日,特斯拉CEO马斯克“炮轰”氢能源车为“一种非常糟糕且愚蠢的技术”的言论再次成为业界关注的焦点。分析人士表示,“马斯克唱衰氢能源车,也不是一天两天的事情,没有什么奇怪的。”马斯克认为,为了产生一公斤的氢气,所需的电量高达55度,而用这相同的电量,一辆电动车能够轻松驾驶逾400公里。反观,用一公斤氢气,汽车的行驶距离却仅为约80公里。这一显著的能源转换效率差异,让氢能源汽车没有发展前途。
业内人士表示,如果通过电解水制氢,马斯克给出的数据是基本正确的。但如果氢气来源是工业废气中回收的氢气,那氢气也有不可比拟的经济性。焦炉煤气、氯碱尾气通过变压吸附等技术将其中的氢气分离提纯最终得到高纯氢气,随着技术进步废气回收也能得到纯度较高且廉价的氢气,氢能源汽车就有很好的前途。分析人士还表示,马斯克说法比较片面,因为他只考虑了氢在车上使用的问题,而氢的应用场景和上游电的来源,他并没考虑到。“马斯克的这一逻辑,在氢能起步早期,国内也有很多人提出了质疑。”上述业内人士指出,时至今日,随着我国氢能源车示范应用范围越来越广,一些外界对氢能产业发展质疑也随之不攻自破。