新浪财经

从框架到细则:化妆品监管新规落地三年记

界面新闻

关注

2024年,低垂的果实已经被瓜分殆尽,美妆行业的竞争已经来到高垂之果时代。在今天,只有拿着顶级装备、各方面实力强大的选手才有可能摘下“高垂之果”,或者圈下属于自己的一亩三分地,培育属于自己的胜利果实。

而这对于当下的化妆品行业,无疑具有一定的挑战性。与此同时,近年来,新规落地和监管趋严又同时让美妆市场迎来洗牌,在此之下,品牌们若想更好地摘取这颗果实,更需要全方面合规、遵循更严格的监管。

2023年是新规落地的第3年,在前两年(2021-2022年)化妆品监管体系的框架基础之上,我国化妆品新规体系建设进一步细化,如《化妆品原料安全信息填报技术指导原则》、《化妆品配方填报技术指导原则》等配套文件出台。2023年,还出台了《牙膏监督管理办法》、《化妆品网络经营监督管理办法》等。

新规实施3年,品牌们该如何持续升级、攻破难关?在这条难走却正确的路上,如何打造自己的优势,为未来争取摘下“高垂之果”奠定基础?

监管优化,2023年TA们被戴上“紧箍咒”

聚美丽梳理后发现,过去一年化妆品行业监管的“重点”如下:

1、加强备案的事后监管

从去年的一系列公告来看,化妆品及其原料备案的监管在深入细化,主要加强事后的监管。

比如,《化妆品注册备案资料管理规定》中强调,自2023年1月1日起,注册人、备案人申请注册或者进行备案时,应当按照《规定》的要求,提供全部原料的安全相关信息。

又如,根据《化妆品注册备案资料管理规定》,在开年的头3个月(2023.1.1-2023.3.31),备案时间满一年的普通化妆品,其备案人需要提交年度报告。监管层面看,国家及地方药监局重视年报制度,一旦未提交必会取消备案,如广东药监局在2023年年底就发布了因未提交取消备案的化妆品企业名单。

2、推动功效评价体系的贯彻落实

功效评价是化妆品监管的一条支线。《化妆品监督管理条例》规定,化妆品企业在产品的功效宣称上需要负责,并提供科学依据。

2023年,国家药监局明确了祛斑美白、防脱发化妆品的功效评价标准。同时,初步确立了牙膏功效宣称合规及不合规的部分情形。

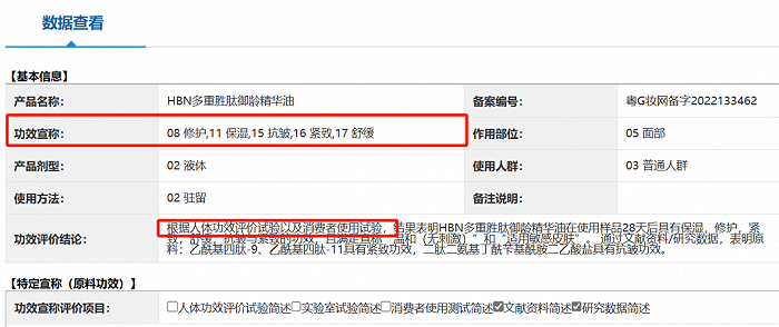
比如,根据《化妆品注册备案资料管理规定》、《化妆品功效宣称评价规范》规定,在2021年5月1日之前备案或是注册的化妆品,在2023年5月1日前需提交功效宣称依据的摘要。此外,在当日,祛斑美白、防脱发化妆品也需提交人体功效试验报告。在去年,就有企业因功效宣称而受罚。

2023年8月,上海屈臣氏日用品有限公司因所售普通化妆品——屈臣氏烟酰胺保湿水虚假宣传具有美白功效而被罚8万元。

据悉,该产品最终被罚的原因在于缺乏美白功效宣称的科学依据,且属于备案的普通化妆品。

另外,去年妍丽因虚假宣称HBN两款产品抗老被罚1185元。同月,HELIUS赫丽尔斯母公司北京婼薇乐护肤品有限公司也因在品牌直播间宣称“专研抗老”,被罚款20万元。

这两个案例违法的原因在于,“衰老”、“抗老化”等都不属于规定的26个功效词之一。

可以看到,2023年在功效评价体系的搭建上,国家药监局等部门主要侧重于落实祛斑美白、防脱发类特殊化妆品的功效评价依据,以及区分功效宣称的边界,其中包括普通化妆品不可用特殊化妆品能用的功效词,不能使用26个功效词之外的词汇宣称功效等。

3、飞检次数提高,严查生产企业

根据《化妆品生产质量管理规范》规定,在2023年7月1日前,部分已取得生产许可证的企业需完成厂房设施与设备的升级改造。

同时,自2022年12月开始实施的《化妆品生产质量管理规范检查要点及判定原则》(简称:新105条),在去年也有强化落实。

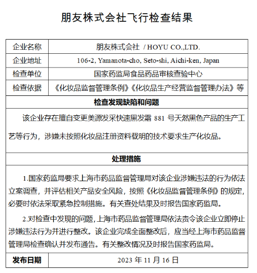
聚美丽统计,在2023年国家药监局共发布了10个飞行检查通报,其中有25家化妆品生产企业因存在一系列生产问题而被要求关停或是停产整顿,甚至首次出现了境内外资企业被国家药监局要求停产整顿。

另外,在新105条等严规下,去年有部分企业因飞检中存在严重生产问题,但拒绝停产整顿而被市场监督管理局罚款。

比如,2023年10月,广州雅镁化妆品制造有限公司就因存在生产不合格问题,但后续拒绝停产整顿而被罚没款9.92万元。

4、牙膏、医美、儿童化妆品等被迎来强监管

此外,在2023年,牙膏(属于口腔护理)、儿童化妆品、医美、电商等被强监管。

其中《牙膏监督管理办法》(注:2023年3月出台)明确了牙膏定义、牙膏需备案管理、牙膏功效宣称责任人需负责等新规定。

在跟聚美丽交流时,荃智美肤生物科技研究院研发总监张太军就指出,“去年,牙膏也加强了管理,部分企业在生产质量管理上存在一些问题,比如前段时间抽检,部分牙膏存在微生物指标大量超标的问题。”

而在医美层面,主要是明确边界问题,2023年5月4日,市场监督管理总局联合十一部门印发的《关于进一步加强医疗美容行业监管工作的指导意见》,就明确将医美诊疗活动、涉医美经营活动、医美用药品医疗器械等纳入综合监管重点事项。

另外,去年12月,在国家市场监督管理总局联合中央网信办、国家卫健委共同召开的平台行政指导会上,三个部门对医美直播间推销医美服务提出了要求:各平台立即停止MCN机构、达人开展医美直播;医美机构商家推荐医美产品时,不能使用医疗科普类知识等。

与此同时,在2023年4月,射频美容仪有了具体的注册规范,其中一条规定即将在今年4月1日起实施——未依法取得医疗器械注册证的射频美容仪将禁止销售,这推动了美容仪市场的有序化、规范化。

此外,儿童化妆品因不合规被罚也不在少数,其中主要问题为添加禁用原料。

不过,随着2023年小金盾标识的正式使用、《儿童化妆品技术指导原则》的落地,儿童化妆品在原料、技术等方面与成人化妆品有所区分(如,部分成人化妆品原料禁止用于儿童化妆品等),监管体系也逐渐趋向完善。

聚美丽就上述相关文件与业内人士交流时,张太军指出,“国家药监局等部门发布的美容仪、敷料、重组胶原蛋白等相关文件主要是为了明确监管边界。而儿童化妆品的监管是非常严格的,因为国家层面重视对儿童成长各方面的保护。”

聚美丽在梳理时发现,除上述外,在2024年及之后,还有一些相关文件将实施。

从上文来看,未来几年新规的落地、监管,将侧重于建立化妆品各类功效评价标准。另外,

化妆品及其原料的毒理学研究、各类原料的检验方法、化妆品追溯机制等也将逐步优化。

3年新规改革,“阵痛期”背后的变化

新规落地3年,国内化妆品行业发生了一些变化:

1、化妆品及原料安全性的提高

在新规实施3年中,关于化妆品及原料安全的提高,主要体现在事前的备案需要全部原料的安全信息资料、产品完整版安全评估报告。同时,还搭建了化妆品及原料的事后安全性追溯体系。

其中,即将在今年5月1日实施的完整版安评,是目前业内关注的一大焦点。

据《化妆品安全评估技术导则(2021年版)》规定,2024年5月1日前,化妆品注册人、备案人可以按照《技术导则》相关要求,提交简化版产品安全评估报告,这一天之后要提交完整版安全评估报告。

张太军告诉聚美丽,尽管在化妆品原料方面,先前已有原料报送码、原料清单等实施,但是提交原料的完整版安评仍是有必要的。

“因为化妆品企业需要对每一个成分的安全性进行充分研究,了解原料的安全信息才能保障消费者的用妆安全。”

据了解,我国完整版安评因参考了许多国外的法规,所以较全面,但由于国内暂时未搭建原料安全数据库,开展安评工作的数据来源主要是美国的CIR,还有小部分源自欧盟、食品(注:部分有食品使用历史的原料可免除毒性测试,但相关数据查找有一定难度)的毒理学数据。

另外,即将实施的完整版安评,于企业而言,在技术之外还有一定的挑战。在张太军看来,完整版安评的底层逻辑是高质量发展,之于企业,除严格的技术要求之外,超额预算也是一大难题。

“在毒理学方面,有一些现成的资料可以参考。但是,从经济学角度来看,企业的运作需要平衡成本、利润、销售之间的支出,安评的费用支出可能在几百万、上千万,这对企业而言是一个压力。”

2、化妆品行业人才的能力要求越来越高

在3年新规落地的过程中,化妆品质量安全负责人、化妆品安全评估人员等的出现,也表明整个美业对于人才能力的要求越来越高。

以安全评估人员为例,据《化妆品安全评估技术导则(2021年版)》有如下图要求,其中“5年以上相关专业从业经历”这一条件更是难倒了不少企业。

△图源:《化妆品安全评估技术导则(2021年版)》

尽管,国家药监局在《明确化妆品质量安全负责人从业条件认定问题》的复函中对这一规定“松绑”,表示具有药品、医疗器械、特殊食品生产或者质量管理5年及以上经验也可担任化妆品安全评估人员。

不过,这仍存有一定的局限性——其他行业符合条件的人才,也需通过研究具体化妆品原料的毒理学规律等来适应新规。

如张太军所言,“全行业的企业中,具备毒理学研究能力的注册人才大概只有30-50人。如果要做化妆品完整版安评,那么每个企业需要1-2个毒理学方面的人才。而在过去,这些在册人才实际上做的都是其他行业的毒理学研究。这体现了现在对于人才的分工要求越来越专业、精细”。

3、逐步建立功效评价科学体系

前文有提到《化妆品监督管理条例》中已经明确,化妆品的功效宣称需要有科学依据,还要建立功效评价体系。

此前,国家药监局发布的《化妆品分类规则和分类目录》中罗列了26个功效类别,以及不合格的情况,但在贯彻上还有需要完善的空间——比如部分功效类别还需建立统一的评价标准、检测机构是否需要在功效宣称方面有相关文件进行约束等。

化妆品违禁词网创始人李锦聪在《李锦聪:2023化妆品法规年度总结》一文中,就曾透露:“除了防晒、祛斑美白、防脱发有强制性的评价方法、许可要求,其他功效类别及评价方法缺乏依据,依赖团体或企业标准等,导致各种评价方法参差不齐,加之检测机构没有许可要求等。可以说大部分是以应付式备案为主,没有监督也无法验证。”

结语

在化妆品监管层面,2023年除了新规的实行之外,还有《化妆品和新原料注册审批办事指南》、《重组胶原蛋白创面敷料注册审查指导原则》、《重组人源化胶原蛋白原材料评价指导原则》等指导性文件发布,某种程度也推动了化妆品行业的监管优化。

另外,据聚美丽不完全统计,2023年国家药监局、中检院还发布了47个意见征稿,目前还处于编写阶段,内容包括原料检验技术、防晒PFA检测技术等。

从这些意见征稿来看,国内化妆品监管在2023年及之后,仍侧重于新规的落地、补充、调整,其中祛斑美白、防晒等品类的监管体系也会持续搭建。同时,部分品类如牙膏等的检测技术、检验方法将逐步确立,形成一定的科学体系。

但凡“改革”必有阵痛。在张太军看来,新规和相关文件的落地过程是目前化妆品行业最大的挑战之一,但未来相信国家也会发布相关文件进行调整(如节奏、路径等),让企业去适应,以更好地执行新规。

而2024年5月1日,”完整版安评上线“,又将是行业规范化的一道门槛,相信又会带来行业的阵痛与新一轮调整。

如今,中国化妆品行业的竞争已上升到更高的程度,技术、多领域的融合是一方面,法规监管越来越严也是其中一大表现。在监管力度的持续增强下,整个行业面临冲击,未来的路或许会艰难。但,不破不立,企业若想在不确定性中对抗市场的低迷、法规的收紧,是必须要坚持走一条难却正确的路。

加载中...