新浪财经

香港「投资移民」开启,一文详细介绍

Amy姐的跨境金融圈

关注

来源:Amy姐的跨境金融圈

本文作者 |  Amy姐讲海外

2024年3月1日,

香港新投资移民计划(即「新资本投资者入境计划」,下称投资移民)正式开启。

本文从以下几个方面,详细介绍一下香港投资移民政策。

1、申请条件

2、投资要求

3、申请流程

4、续签和转永居要求

1

申请条件

6个条件,全部符合即可提出申请

(a)年龄

  • 须年满18岁或以上;

(b) 申请人须属于如下其一:

  • 外国国民;

  • 国籍已取得外国永久性居民身份的人士;

  • 澳门特别行政区居民;以及

  • 台湾华籍居民;

(c) 申请人所拥有的净资产

  • 申请人须提出「净资产审查申请」,在提出审查申请日前两年的整段期间内,一直拥有不少于3,000万港元(或等值外币)的净资产;

(d获许投资资产下的投资

  • 申请人须于2024年3月1日或之后,把不少于3,000万港元(或等值外币)净值投资于获许投资资产;(具体投资要求见后文)

(e没有不良记录

  • 申请人须证明没有不良入境记录,并符合一般入境及保安规定;以及

(f)其他

  • 如果携带受养人,申请人能够向入境事务处处长证明有能力为自己和受养人提供生计及住所等。

2

投资要求

1、最低投资金额要求

  • 不少于3,000万港元(或等值外币)净值;

2、投资类别要求:

  • 须投资最少2,700万港元(或等值外币)于「获许金融资产」或「非住宅房地产」;

注释:(a)「获许金融资产」包括股票、债券、存款证、后偿债项、有限合伙基金、合资格集体投资计划。(b)其中存款证」的投资上限是300万港币,有限合伙基金」的投资上限是1000万港币非住宅房地产」的投资上限是1000万港币。

  • 须投资300万港元至「资本投资者入境计划投资组合」,以支持创新及科技产业或其他重点行业,该投资组合将会由香港投资管理有限公司管理,设锁定期。

3、投资的时间要求:

在2024.3.1之前购入的资产不会计入符合最低投资门槛的要求。在下列三种期间内的投资,申请人会被视作已符合投资规定:

  • 由2024.3.1或提出「净资产审查申请」申请前第180日起(以较迟者为准)至申请人提出净资产审查申请」当日的整段期间内;或

  • 2024.3.1当日或申请人提出净资产审查申请」申请前第180日起(以较迟者为准)至获得原则上批准」后第180日的整段期间内;或

  • 在申请人获得则上批准当日起至其后第180日的整段期间内

4、投资管理规定

  • 申请人须把「获许金融资产」存放在合格金融机构开立的指定账户;

  • 不同投资类别可以相互转换,但转换的空白期要符合规定;

  • 除股息利息等外,投资的市值超过3000万元的部分不能提出,跌破3000万也不需要追加投资金额。

3

申请流程

1、净资产审查申请

  • 申请人提交“入境申请”前,须先向新资本投资者入境计划办公室申请核实他是否符合净资产规定。经核实符合净资产规定后,办公室会向申请人发出相关的审查证明书和把有关结果通知入境处。

2、入境申请 – 原则上批准

  • 申请人须在审查证明书的有效期内提交“入境申请”。如被给予“原则上批准”,便会向申请人发出签证/进入许可,申请人可以访客身份来港逗留不多于180天。

3、投资规定审查

  • 申请人在规定的投资期间内完成已承诺的投资后,须先向新资本投资者入境计划办公室申请核实他是否符合投资规定。经核实符合后,会向申请人发出相关的审查证明明书和把有关结果通知入境处。

4、入境申请 – 正式批准

  • 投资人须在审查证明书的有效期内向入境处提交审查证明书,入境处将继续审批申请人的“入境申请”,如审批通过,会就其“入境申请”给予“正式批准”。申请人及其受养人(如有)一般会获准逗留不多於24个月。

5、延长逗留期限

  • 当24个月的逗留期限届满,投资者须向入境处申请延长逗留期限前。(届满前3个月,投资人须先向新资本投资者入境计划办公室申请核实他是否符合投资管理规定,核实通过会发出证明书)。入境处一般会给予投资者及其受养人(如有)延长逗留期限不多于三年。

4

续签和转永居要求

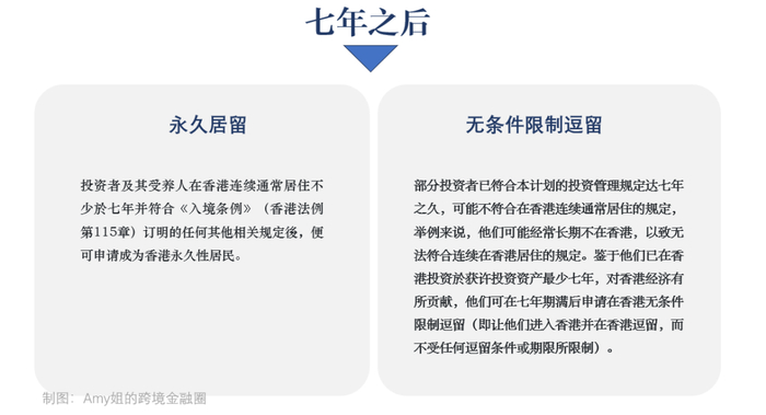
当投资者连续七年符合本计划的投资管理规定之后,有两种情况:

1、如果符合投资管理规定,同时投资者及其受养人(如有)在香港连续通常居住不少于七年,则可申请成为香港永久性居民,同时申领香港特区护照。

2、如果符合投资管理规定,但不满足通常居住的要求,则投资者及其受养人(如有)可在七年期满后申请无条件限制逗留(即让他们进入香港并在香港逗留,而不受任何逗留条件或期限所限制)。

当香港永久性居民或无条件限制逗留获批之后,您便可自由处置这些投资。over。

5

我们的看法

有人问值不值?

相对于其他身份,香港身份是无可替代的(香港低税、金融中心、营商环境优、享受内地给予的政策倾斜和便利)。

相对于通过其他方式获取香港身份(比如高才、优才、专才、留学),投资移民一定是对资金投入最多,续签和拿永居条件最低的方式(不要求工作,不满足居住要求也可以获得无限制居留),毋庸置疑。

我们的看法是,只要您资金够,不要犹豫

如何开始?

从提交净资产审查申请开始,看你“在前两年是否满足一直拥有不少于3,000万港元的净资产”的要求,你可以找小米(微信号:bosimi_2020)索取一份「净资产报表样本」和「净资产审查申请书」先对照自查。

如果你有更多问题,也可以找我们交流。

加载中...