新浪财经

被举报酱油造假?​“酱油老二”位置不保?

正商参阅

关注

有着“酱油老二”地位的中炬高新,近期可谓是多事之秋。

近期,著名打假人王海连发微博,举报称中炬高新酱油、蚝油造假等问题。而举报的微博上,说厨邦系列蚝油、美味鲜系列蚝油蚝汁仅有1.6%,添加剂味精是原材料蚝汁的61.5倍。厨邦酱油六成鲜味成分由味精提供,晒足180天实际84天。并且,涉嫌申报国家高新技术企业全流程造假,骗取国家补贴资金约2亿元。

针对这样的微博举报,中炬高新这几天都在发澄清公告,并表示举报内容不实,公司生产的产品完全符合国家食品安全管理的相关规定。

01

对于举报内容,消费者更想知道的结果是举报者所举报的内容是否属实,哪怕是中炬高新发布了澄清公告,但是依然打消不了消费者的疑问。

尤其是在举报内容上,更是说在2018年到2021年间,厨邦公司外购酱油,调配包装贴上厨邦标签。这已经涉嫌欺诈消费者了。

要知道,作为一家食品企业,首先要保障的消费者的食品安全问题。而在举报者的爆料上,厨邦酱油所使用的的蚝油中添加剂味精是原材料蚝汁的61.5倍,并且,在厨邦酱油中味精提供的氨基酸态氮,已由20年前的50%提升到60%。而且也没有达到宣传所说的“180天,厨邦酱油天然鲜”,实际上只有120天头油+50天的二油,再加上10天的三油凑够180天,实际该酱油晒的天数为84天。

而广东美味鲜调味食品有限公司为中炬高新的全资控股企业,广东厨邦食品有限公司系广东美味鲜调味食品有限公司持股80%的控股企业。在举报信发出后,引发了全网热议,要知道,当时海天味业就是因为添加剂的原因,引发了网友轰击,甚至营收一落千丈,那么中炬高新是否也会如此呢?

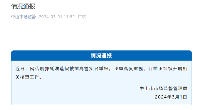
在举报信发出后,3月1日,广东中山市市场监督管理局就近日“网传厨邦蚝油造假被前高管实名举报”一事发布《情况通报》称,高度重视,目前正组织开展相关核查工作。

之后,中炬高新发布澄清公告,但是第二天,举报者再次举报,广州厨邦食品有限公司违规采购日式半成品酱油高达约1万吨,用于包装冒充自己家酿造的酱油,引发热议。

对于消费者来说,中炬高新的澄清不能让消费者打消疑虑,尤其是举报内容是否真实,资本市场的投资人和消费者都在关注。

02

作为酱油行业的“老二”,中炬高新如今的市场地位也不太稳当了。

近几年,中炬高新的业绩也不太好,尤其是陷入与宝能系的控股权争夺后,公司的业绩也是一降再降。

在2021年到2022年,公司实现的营业收入分别为51.16亿元、53.41亿元,同比变动-0.15%、4.41%。归属于上市公司股东的净利润(以下简称“净利润”)分别为7.42亿元、-5.92亿元。扣除非经常性损益的净利润(简称“扣非净利润”)为7.18亿元、5.56亿元,同比下降19.98%、22.50%,连续两年下降。

而在2023年业绩相比起去年更是不太好。按照最近的业绩预告,2023年中炬高新的公司净利润预计为15.34 亿元到 18.41 亿元,扣非净利润约4.72 亿元到 5.67亿元。相比起上一年,公司净利润扭亏为盈,但是,公司的净利润能扭亏为盈主要是官司和解,在2022年,公司年计提的预计负债 11.78 亿元将计入营业外收入,2023年上半年计提的预计负债 17.47 亿元将冲回,公司因此扭亏为盈。

但是,预计的扣非净利润比起2022年,2023年中位数是5.20亿元,比起2022年的5.56亿要低。

而且,在酱油行业上,比起“酱油老三”千禾味业的业绩,如今中炬高新位置确实不太稳。

2023年,千禾味业的预计扣非净利润为5.08亿元至 5.75亿元,同比增长50%—70%,扣非净利润中位数约为5.42亿元,超过中炬高新。在增速上,千禾味业可谓是快马加鞭,但是中炬高新却是在不断下滑。

如今的中炬高新,在内斗之下,又陷入举报门,那么一旦出现问题,公司将如何呢?

加载中...