中年男人最爱的比赛,让非洲人赚疯了
新周刊
作者:网易数读
在为爱好争抢入场券的这件事上,中年男人和年轻人悲喜相通了。
刻板印象里,中年男人的爱好大多贯彻一个“静”字——钓鱼一坐一天,喝茶顶多挪一下胳膊,盘串更是动动手指就行。但从去年开始,更爱“节能模式”的他们,只因没抽中想跑的马拉松比赛而垂头丧气。
中签一场马拉松有多难?据报道,热门的厦门马拉松、上海马拉松都是六七个人争抢一个名额,难度直逼演唱会抢票 [1][2]。好端端的,马拉松怎么变得这么火了?
中年人找乐子,非洲人赚票子
曾经的马拉松,还是被人爱搭不理的状态。
早在 2012 年,全国马拉松比赛只有 33 场。而有着“国马”之称的北京马拉松,三万个比赛名额被全部报满用了足足四天 [3]。
不仅是大家的热情不够高涨,彼时办一场马拉松难度也比较大——小规模的,要走完当地部门复杂的审批流程;大型的还要额外得到中国田协书面批准 [4]。
好在中国田协在 2015 年取消了马拉松赛事的审批 [5]。凭借参与门槛低、办赛规模大,能展示城市风貌三大优点,马拉松成功掳获一批城市的青睐,赛事数量在 2016 年暴增至 993 场,较 2015 年增长 641%,并持续上涨至 2019 年 [6]。
上至北上广深,下至沧州、肇庆等三线小城,都想试一回马拉松的水 [6][7]。
而马拉松的“头号粉丝”,当属中年男人。《2019中国马拉松大数据分析报告》显示,马拉松跑者里有近四分之三都是男性,并以 45-49 岁居多 [6]。
为什么平时在家连油瓶倒了都懒得扶的他们,在外成了跑马的绝对主力?看他们完赛后的朋友圈就知道了:照片里拎着完赛奖牌,笑得青春洋溢,仿佛重回 18 岁的大头自拍,还有头戴骨传导耳机、脚蹬耐克阿迪跑鞋、腕上戴着运动手环,装备一应俱全的全身照,配文是「自我超越、永不服输」。
可以说,马拉松同时满足了中年男人的三个愿望——宝刀未老、财大气粗、逃离家庭柴米油盐。
虽然中年男人跑得不亦乐乎,但到了颁奖环节却只能“重在参与”。在赛场上拿奖金拿到手软的,几乎都是非洲人。
在 2023 年中国热门的 12 场马拉松赛事里,只有两场比赛的冠军不是非洲人。像上海马拉松、厦门马拉松,非洲人甚至直接包圆了男子组前八名 [8][9]。
和“跑一乐”的中年人不一样,对于不少非洲选手来说,每场千、万元不等的马拉松奖金是他们唯一的经济来源 [10]。而马拉松主办方们也乐意邀请非洲选手来“撑场面” [11]。
长此以往,甚至形成了一条非洲人跑马的产业链——有商业头脑的中国人看到有利可图,主动做起马拉松经纪人,给赛事主办方和非洲选手“牵线”,一旦运动员获奖,经纪人就能抽成 10%-15% [11]。
非洲人来中国跑马“捞金”不难理解,可中国马拉松办赛方也如此需要非洲人又是为什么?
马拉松,城市摇钱树
其实,城市主办方选择和非洲选手“双向奔赴”的背后,大多是为了提高马拉松的赛事等级。
在专业跑者眼里,城市风景、特色美食不过是加分项,客观的赛事等级才是自己报名的核心理由。等级越高,意味着比赛通过了官方检验,往往有更好的参赛体验、更高的参赛价值。
根据世界田径设立的国际标准,马拉松赛事评级由低到高分别为标牌、精英标牌、金标与白金标 [12]。
金标和白金标马拉松赛事,就是段位里的最强王者。但要想评上,参赛运动员的等级绝不能马虎。
在最新标准中,金标赛事需要金级运动员男女各五名;白金标赛事更严苛,得同时有白金级运动员男女各三名、金级运动员男女各四名 [12]。
运动员等级的划分,主要取决于其在10000米、路跑、马拉松三类项目中的排名。
我们统计了世界田径官网排名中符合标准的运动员国籍情况,截至 2024 年 2 月,在金标赛事“刚需”的金级运动员里,非洲人基本占到了达标者的 70% 以上 [13]。
这也就解释了中国马拉松主办方对非洲人的需求:评级“撑场子”要请精英选手,而他们大多本身就都是非洲人。
而比赛一旦获得了金标身份的认证和加持,后面的好日子也就跟着来了。
一方面,上万人参与的马拉松赛事就像一块巨型的流动广告牌。想借机宣传的大型企业,自然不会轻易放过冠名赞助的大好机会。
比如 2023 年的金标深圳马拉松,名称被荣耀冠名,选手参赛服印着李宁,起终点牌上还罗列了中国平安、中国民生银行等企业的 logo [14]。各类名企出场频率颇高,宛如校招现场。
另一方面,马拉松和城市旅游就像是“买一送一”的关系。中国唯二白金标赛事之一的上海马拉松,在 2019 年时就创造了 4.5 亿元的旅游收益 [15]。
不少从外地千里迢迢赶来上海跑马的参赛者,左手马拉松参赛手册,右手吃喝玩乐打卡指南,白天跑马用双脚丈量梧桐区,夜晚不忘在外滩和“魔都三件套”合影留念。
即便参赛者是来去匆匆,没有多余的时间游玩,但异地参赛所必需的车票机票、吃喝住宿,也同样是一笔大费用。
马拉松办赛,含糊不了一点
眼看头部赛事跑得火热,不少办赛方产生了“我上我也行”的错觉,纷纷跃跃欲试。
其中不乏能力不足的主办方妄图“鱼目混珠”:由一两个专业人士拉上几个大学毕业生,借着马拉松的东风吸引到赞助,捡漏没抽中热门赛事的跑者,于是一场“草台班子”马拉松就这样诞生 [16]。
但偏偏马拉松是最不适合糊弄的项目。
单看参赛者的规模和复杂程度,就足够让不少主办方“两眼一黑”。要把年龄横跨老中青三代,一不小心还能“四世同堂”的几万人聚在一起,再组织他们平安无事跑上几十公里——想做到这些,没点成熟的办赛经验完全是天方夜谭。
更别提在“跑完”之上,还得让人“跑好”的各项服务了。
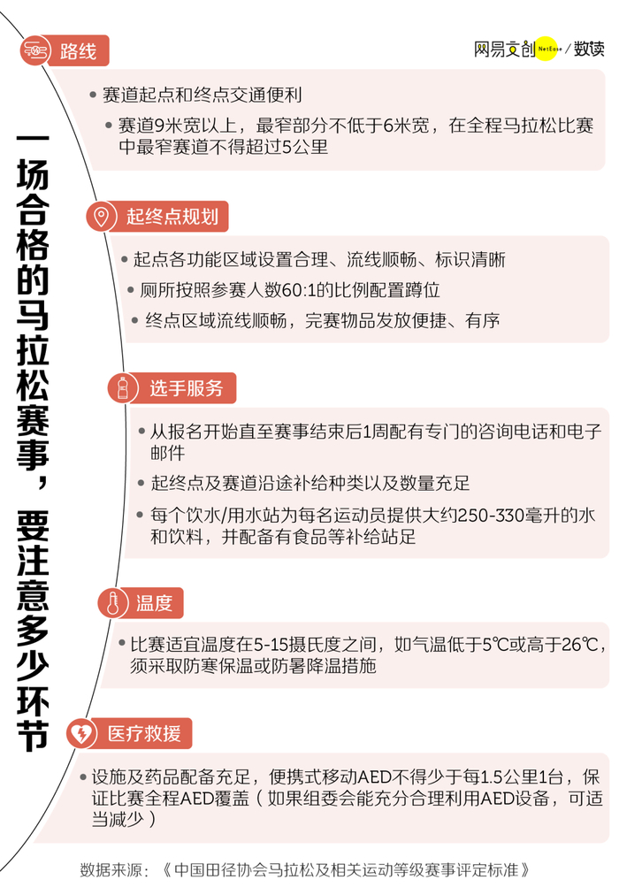
根据中国马拉松赛事评定标准,一场合格的马拉松从路线、起终点规划,到选手服务、比赛温度以及医疗救援都有要求,譬如赛道宽度应在九米以上,最窄不能小于六米宽;饮水补给站要为每名运动员准备至少 250 毫升的水和饮料...... [17]
可能参赛者觉得这些标准只是“基础款”。但对于要服务上万人,还不能出纰漏的主办方来说就是巨大的考验。
在跑马人的吐槽里,跑不开的窄路、看不见的补给、挤不完的队伍,堪称他们的三大噩梦。
再离谱一点的草台班子办赛,更是上升到了行为艺术的地步。比如在不完全封路的马拉松里,体验和骑车的大爷大妈并肩共行,跑着跑着还得等个红灯过马路。
此外,不少马拉松的线路穿主城区而过,一旦主办方没做好通知,必经之路惨遭封锁的居民也会跟着遭殃:迟到的、绕路的、一出门发现家门口被围了的崩溃市民比比皆是。
如果说通过一场马拉松认识一座城的被叫做“城市名片”,那么一场马拉松堵死一座城的,只能是“城市血栓”。
而受伤最重的,当属“跑瘾”最大的中年男人们,好比赛抽不中,烂比赛活受罪,难得被唤起了热情,结果迎面而来的是一盆盆冷水。不禁想问自己一句,“下次还跑吗?”
[1] 郑丽金. (2023). 2023厦门马拉松赛抽签结果揭晓. 东南网. Retrieved 28 February 2024 from https://xm.fjsen.com/2023-03/03/content_31261509.htm.
[2] 上海体育. (2023). 申爱相拥 卓越共进 2023上海马拉松本周日鸣枪起跑. Retrieved 28 February 2024 from https://tyj.sh.gov.cn/gzdt2/20231127/63f1b898f96d4e3297a573d66fb49421.html.
[3] 北京马拉松组委会. (2012). 2012北京现代北京马拉松4天报满三万人. 北京马拉松赛事官方网站. Retrieved 28 February 2024 from https://www.beijing-marathon.com/html/page-11660.html.
[4] 中国奥委会官方网站. (2014). 中国田协颁布马拉松及相关运动赛事管理办法. Retrieved 28 February 2024 from http://olympic.cn/news/olympic_comm/2014/0418/29263.html.
[5] 刘潇锴, & 梁媛. (2021). 赛事审批制度取消背景下我国体育赛事治理政策分析. 社会科学前沿, 10, 2060.
[6] 中国田径协会. (2020). 2019中国马拉松大数据分析报告.
[7] 中国马拉松官方网站. (2024). 赛事. Retrieved 1 March 2024 from https://www.runchina.org.cn/#/race/race-list?more=1.
[8] 上马网. (2023). 2023上海马拉松前20名成绩公示. Retrieved 28 February 2024 from https://www.shang-ma.com/#/allnoticeDetail/2956.
[9] 厦门马拉松. (2023). 2023建发厦门马拉松赛名次奖获奖名单. Retrieved 28 February 2024 from https://www.xmim.org/information/detail/1666251521380028417.
[10] 郑林. (2017). 中国马拉松的非洲淘金客. 北京青年报. Retrieved 28 February 2024 from https://epaper.ynet.com/html/2017-11/30/content_271159.htm?div=-1.
[11] 马作宇. (2016). “非洲兄弟”快不够用了!他们对一场中国马拉松有多重要?. 澎湃新闻. Retrieved 28 February 2024 from https://www.thepaper.cn/newsDetail_forward_1470979.
[12] WORLD ATHLETICS. (2022). LABEL ROAD RACES REGULATIONS.
[13] WORLD ATHLETICS. (2024). World Rankings. Retrieved 28 February 2024 from https://worldathletics.org/world-rankings/marathon/men?regionType=world&page=1&rankDate=2024-02-18&limitByCountry=0.
[14] 深圳马拉松. (2023). 荣耀·2023深圳马拉松收官:推动体育事业高质量发展. Retrieved 1 March 2024 from http://shenzhenmarathon.org.cn/subject.html?topicId=6990423356675002&detailId=7555456436301239&type=notice.
[15] 上海体育. (2021). 2019年上海市体育赛事影响力评估报告.
[16] 王浩明, 吉哲鹏, 王阳, &朱翃. (2021). 5年增长30多倍!“一路狂奔”的马拉松赛乱象透视. 新华网. Retrieved 28 February 2024 from http://www.xinhuanet.com/2021-05/24/c_1127486469.htm.
[17] 中国田径协会官方网站. (2020). 中国田径协会马拉松及相关运动年度等级赛事和特色赛事评定办法. Retrieved 28 February 2024 from https://www.athletics.org.cn/bulletin/hygd/mls/2020/0916/358319.html.