新浪科技

【最全】2024年智能家居行业上市公司全方位对比(附业务布局汇总、业绩对比、业务规划等)

前瞻网

关注

转自:前瞻产业研究院

行业主要上市公司:海尔智家(600690.SH);格力电器(000651.SZ);美的集团(000333.SZ);萤石网络(688475.SH)

本文核心数据:智能家居上市公司;智能家居企业营收占比;智能家居企业区域分布

1、智能家居产业上市公司汇总

我国智能家居产业核心环节主要包括上游软件底座和硬件供应环节,以及中游的智能家居制造环节,其中传统家电企业包括格力电器、美的集团、海尔智家等;互联网企业包括小米集团、阿里巴巴等。

2、智能家居行业上市公司基本信息对比

通过已有的公开信息进行分析,我国智能家居行业上市公司注册资本最高的是海康威视,成立日期最早的是海尔智家,招投标信息最多的是海康威视,从企业标签来看,智能家居相关上市企业大多为智能家居、机器人、制造业等领域的领先厂商。

根据智能家居行业已有的公开信息分析,智能家居行业员工总数最多的是美的集团,共有16.62万名员工,包括13.20万名生产人员。

3、智能家居行业上市公司业务布局对比

智能家居行业厂商多通过技术提升,优化市场营销结构等策略开展业务。基于我国在制造业产品出口方面的领先地位,多数代表性上市公司均实现了全球化布局,主要体现在线上线下销售渠道的铺设方面,与此同时,美的集团、长虹华意等厂商亦实现了在海外建立产线的业务布局,以满足海外消费者的个性化需求。具体来看,行业代表性厂商的业务布局具体情况如下:

4、智能家居行业上市公司智能家居业务业绩对比

从2022年以来我国智能家居产业代表性企业业务完成情况来看,我国智能家居产业链代表性企业多样化、大规模产品的交付能力,以及持续推出新型产品的能力。2022年以来智能家居产业代表性企业业务完成情况具体如下:

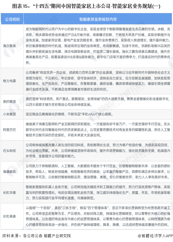
5、智能家居行业上市公司智能家居业务规划对比

根据各公司公告,我国智能家居厂商在“十四五”期间,主要以自主创新、关键技术提升作为企业发展的核心主线。具体来看,“十四五”期间中国智能家居上市公司的主要规划如下:

更多本行业研究分析详见前瞻产业研究院《中国智能家居行业市场前景预测与投资战略规划分析报告》。

同时前瞻产业研究院还提供产业大数据、产业研究报告、产业规划、园区规划、产业招商、产业图谱、智慧招商系统、行业地位证明、IPO咨询/募投可研、IPO工作底稿咨询等解决方案。在招股说明书、公司年度报告等任何公开信息披露中引用本篇文章内容,需要获取前瞻产业研究院的正规授权。

更多深度行业分析尽在【前瞻经济学人APP】,还可以与500+经济学家/资深行业研究员交流互动。

加载中...