新浪财经

重磅!2024年中国及31省市动力锂电池行业政策汇总及解读(全)政策支持动力锂电池产业链供应链协同稳定发展

前瞻网

关注

转自:前瞻产业研究院

行业主要上市公司:宁德时代(300750);比亚迪(002594);中创新航(3931.HK);国轩高科(002074);欣旺达(300207);亿纬锂能(300014);孚能科技(688567);瑞浦兰钧(0666.HK)

本文核心数据:动力锂电池行业政策发展目标

1、政策历程图

根据我国不同阶段动力锂电池政策发展规划总结,“十二五”时期,我国动力锂电池行业政策发展目标主要为大力发展动力锂电池;“十三五”期间,行业政策要点为重点突破动力锂电池关键技术;“十四五”时期,动力锂电池发展重点为提高电池安全性。

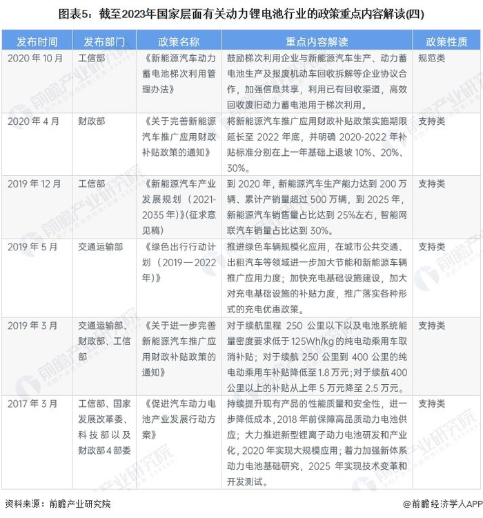
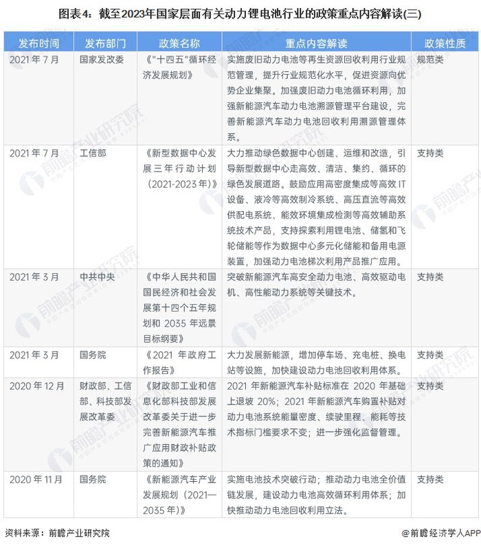
2、国家层面政策汇总及解读

——国家层面动力锂电池行业政策汇总

近年来,工信部、国务院、财政部等部门都印发了众多动力锂电池相关政策规划,以鼓励和规范我国动力锂电池行业发展,政策要点主要着力于推动动力锂电池行业在其他领域的应用同时布局锂电池的产业回收环节。具体政策汇总如下:

——《关于做好锂离子电池产业链供应链协同稳定发展工作的通知》解读

2022年11月,工信部和国家市场监督管理局共同发布《关于做好锂离子电池产业链供应链协同稳定发展工作的通知》,针对国内动力锂电池产业链供应链阶段性供需失衡严重及部分中间产品及材料价格剧烈波动超出正常范围的现象,提出五点针对措施:

——中国动力锂电池行业发展目标解读

2020年11月,国务院发布了《新能源汽车产业发展规划(2021—2035年)》,根据规划,我国动力锂电池行业发展目标可以总结为实施电池技术突破行动、推动动力电池全价值链发展以及推动动力电池回收管理等几方面。

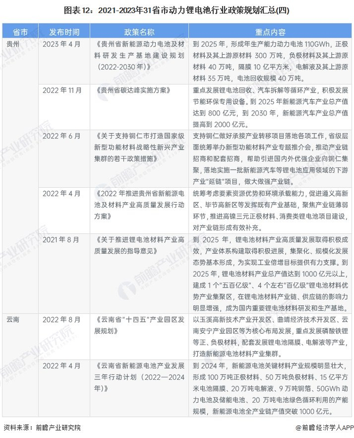
3、各省市层面的政策汇总及解读

——31省市动力锂电池行业政策汇总

“十四五”时期,各省市动力锂电池行业规划涉及动力锂电池关键技术突破、促进船用动力锂电池发展及提升动力锂电池产业链产能等方面,具体政策规划汇总如下:

——各省市动力锂电池行业发展目标解读

河南、贵州和福建提出了2025年动力锂电池的具体发展目标。河南提出,力争2025年动力电池产量达到50GWh;贵州提出,到2025年动力电池总产能达到110GWh;福建提出,到2025年,锂电产能规模突破500GWh,全产业链产值超过6000亿。此外四川遂宁市和广西南宁市也提出了动力锂电池行业具体发展目标,其中遂宁市提出,到2025年锂离子电池年产能达到100GWh,其中动力电池产能达到60GWh;南宁市提出到2025年年产电池150GWh以上,其中动力电池50GWh。

更多本行业研究分析详见前瞻产业研究院《中国动力锂电池行业市场需求预测与投资战略规划分析报告》。

同时前瞻产业研究院还提供产业大数据、产业研究报告、产业规划、园区规划、产业招商、产业图谱、智慧招商系统、行业地位证明、IPO咨询/募投可研、IPO工作底稿咨询等解决方案。在招股说明书、公司年度报告等任何公开信息披露中引用本篇文章内容,需要获取前瞻产业研究院的正规授权。

更多深度行业分析尽在【前瞻经济学人APP】,还可以与500+经济学家/资深行业研究员交流互动。

加载中...