新浪财经

停运 关闭!张家口最新交通路况信息来了→

政府网站

关注

转自:张家口发布

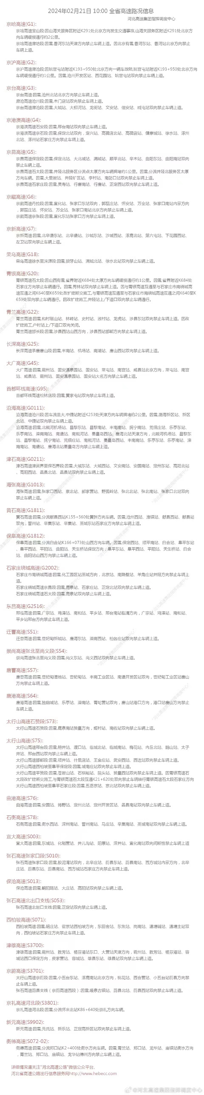
受降雪影响

张家口部分高速关闭

张家口汽车站2024年2月21日全线停运

受降雪影响,张家口境内各高速路口管控。为了您的出行安全,张家口汽车站2024年2月21日全线停运!

需要退票、改签的乘客请携带身份证到我站窗口办理退改票业务;网上购票的乘客请联系APP客服进行退票。(请勿网购今日车票)

咨询电话:0313-8076566(06:00-17:30)

张家口部分公交停发

受降雪影响,从2月21日(星期三)起,京西公交所有车辆停发,待道路达到安全通车条件后恢复运营,请广大乘客合理安排出行方式,给您带来的不便敬请谅解。

张家口平门至宣化汽车客运站的102路、张家口(建国路方向)至宣化军招的103路、展览馆至宣化滨河路的105路、南山产业园区至张家口站的108路、望山产业园区至张家口站的109路。

蔚县汽车站2024年2月21日全线停运

需要退票或者改签的乘客请携带身份证和车票到窗口办理退改票业务!请勿网购当日(2024年2月21日)车票。

给您出行带来不便,敬请谅解!

咨询电话:0313-7192650

加载中...