新浪财经

重磅!2024年中国及31省市高速公路行业政策汇总及解读(全)

前瞻网

关注

转自:前瞻产业研究院

行业主要上市公司:粤高速A(000429)、山西路桥(000755)、山东高速(600350)、招商公路(001965)、皖通高速(600012)、中原高速(600020)、福建高速(600033)、楚天高速(600035)等

本文核心数据:高速公路政策汇总;政策解读;发展目标汇总等

1、政策历程图

高速公路作为我国基础设施建设的重要组成部分,其发展一直受到国家的重点关注与支持。根据我国国民经济“八五”计划至“十四五”规划,国家对高速公路行业的支持政策经历了从主干线建设到国道系统建设再到交通网优化建设的变化,政策内容涉及高速公路应用联网电子化、高速线道建设、服务区建设、高速公路通行费政策等内容。

“八五”计划到“九五”计划期间,国家层面明确实行以地方为主、国家为辅的建设方针,抓好国道主干线建设,重点发展沿海运输繁忙地带高速公路;“十五”计划到“十二五”计划期间,完善国家高速公路网铺设;“十三五”到“十四五”期间,在国家高速公路网基础上进行扩容、改造,实现优化建设。

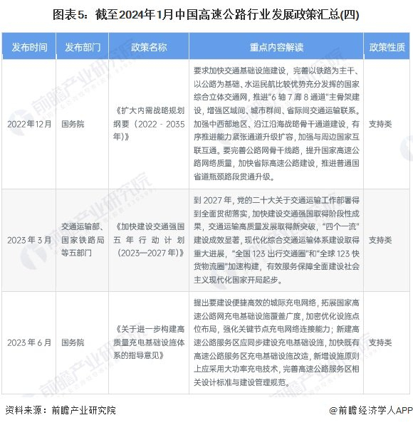
2、国家层面政策汇总及解读

——国家层面高速公路行业政策汇总

我国高速公路主要由政府规划建设,故相关政策走向对我国高速公路建设运营影响较大。相关规划的制定有利于推动我国高速公路的建设进程,例如《“十四五”现代综合交通运输体系发展规划》中对“十四五”时期我国高速公路建设的里程制定了较为详尽的目标。此外,在政府具体方案的指导作用下,我国高速公路建设管理的规范性得以增强,例如《关于深化公路建设管理体制改革的若干意见》对我国高速公路建设重点、管理体制、质量监督作出明确说明,从而提高行业整体建设效率与管理质量。

国家较为重视对于公路建设的规划与实施,全国基础建设进程的逐步推进利好我国高速公路建设行业整体发展。截至2024年1月,我国高速公路行业重点发展政策汇总如下:

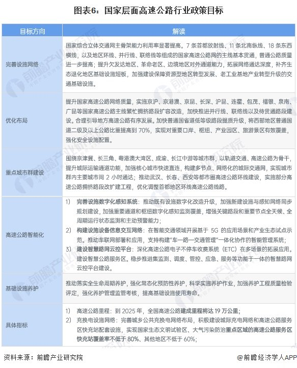
——国家层面高速公路行业发展目标解读

2021年12月,国务院发布了《“十四五”现代综合交通运输体系发展规划》,对“十四五”时期构建现代综合交通运输体系工作作出顶层设计和系统部署,其中,对于高速公路行业提出:要加快推进国家高速公路贯通互联,持续推进国家高速公路繁忙通道扩容改造,积极完善城市群都市圈快速网络,有序推进特大城市和城市群核心城市绕城高速、城市出入口路段、互通式立交等建设改造,并对战略性通道及地方高速公路建设等作出部署;到2025年,全国高速公路建成里程将达19万公里。

从发展目标来看,“十四五”时期,我国高速公路建设重点任务包括加强高速公路与其他运输方式的衔接和融合发展,构建快速便捷的客运服务系统和经济高效的货运物流系统,注重科技创新赋能,促进高速公路行业数字化、智能化,推动高速公路发展由传统要素驱动向更加注重创新驱动转变。

3、各省市层面的政策汇总及解读

——各省市高速公路行业政策汇总

地方政府层面,为了响应国家号召,各省市积极印发有关政策通知推动高速公路行业的发展。截至2024年1月,各重点省市高速公路行业的相关政策汇总如下:

——各省市高速公路行业发展目标解读

由于中国地理环境以及区域间经济发展不平衡等原因,行业整体布局密集情况与区域经济发展进程呈正相关关系;同时,由于省际规划等因素,高速公路企业长期以来存在地域壁垒。因而从省市发展规划来看,不同地区对高速公路的政策侧重点不同,中东部地区发展重点在优化高速公路网络,提升繁忙路段通行能力,实现“县县通高速”等,而西部地区和北部地区除提升高速公路里程这一基本目标之外,另一个侧重点在打通省与中东部地区,尤其是京津冀等城市群之间的交通联系。

更多本行业研究分析详见前瞻产业研究院《中国高速公路行业市场前瞻与投资战略规划分析报告》。

同时前瞻产业研究院还提供产业大数据、产业研究报告、产业规划、园区规划、产业招商、产业图谱、智慧招商系统、行业地位证明、IPO咨询/募投可研、IPO工作底稿咨询等解决方案。在招股说明书、公司年度报告等任何公开信息披露中引用本篇文章内容,需要获取前瞻产业研究院的正规授权。

更多深度行业分析尽在【前瞻经济学人APP】,还可以与500+经济学家/资深行业研究员交流互动。

加载中...