新浪财经

2024年2月起,最低工资调整,月薪不到这个数,违法!

中国会计视野网

关注

自2024年起,各地都在逐步调整最低工资标准。

随着最低工资的上涨,工资、经济补偿金等多项待遇都会随之受到影响。

1

2024年2月1日起

月薪不到这个数,违法!

1月25日,湖北省人民政府发布了《省人民政府办公厅关于调整全省最低工资标准的通知》,该通知自2024年2月1日起正式执行。

政策原文:

https://www.hubei.gov.cn/zfwj/ezbf/202401/t20240125_5061265.shtml

《通知》中明确:

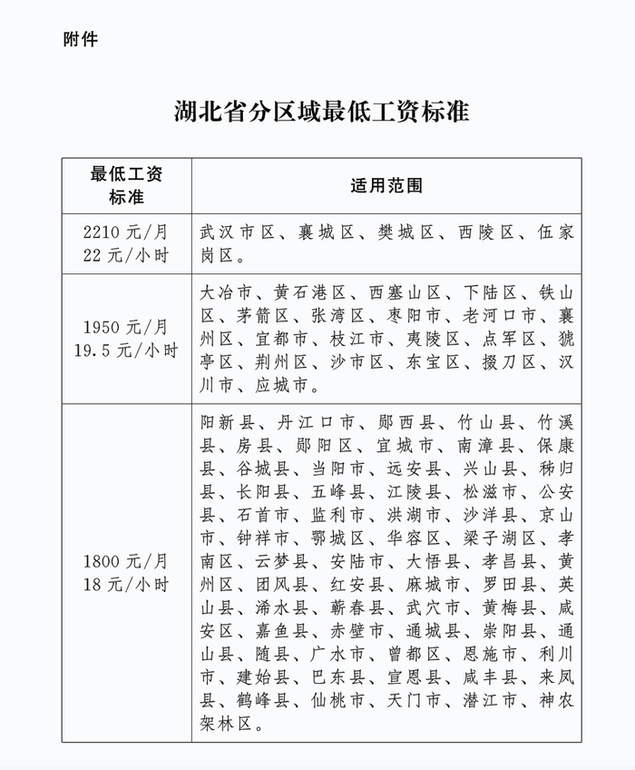
一、全日制就业劳动者月最低工资标准按区域划分为三档,依次为2210元、1950元、1800元。

二、非全日制就业劳动者的小时最低工资标准依次为22元、19.5元、18元。

详情可查看下表⬇️

其中需要明确的是,湖北省月最低工资标准不包括:

  • 延长工作时间工资;

  • 中班、夜班、高温、低温、井下、有毒有害等特殊工作环境、条件下的津贴;

  • 法律、法规和国家规定的劳动者福利待遇等。

值得关注的是,近期多地都在逐渐上调最低工资标准,如浙江省、江苏省、河南省等都从2024年执行新版最低工资标准。

截至目前,全国各地最低工资标准可查看下表⬇️

2

最低工资上涨

对我们有什么影响?

很多人对最低工资的感知会相对较弱,但其实随着最低工资的上涨,很多待遇都会受到影响:

一、对企业和劳动者的影响

1.加班费和社保缴费基数:随着最低工资的提高,加班工资的最低计算基数、社保费的最低计算基数也要相应提高。

2.到手工资:对于部分基层劳动者来说,其工资标准就是当地最低工资标准。最低工资标准的调整一定程度上会促进企业上调基层员工的薪资。

二、试用期工资待遇

根据劳动合同法第二十条规定,劳动者在试用期的工资不得低于本单位相同岗位最低档工资或者劳动合同约定工资的80%,并不得低于用人单位所在地的最低工资标准。

三、经济补偿金标准

根据《劳动合同法实施条例》第二十七条规定,劳动者在劳动合同解除或者终止前12个月的平均工资低于当地最低工资标准的,按照当地最低工资标准计算。劳动者工作不满12个月的,按照实际工作的月数计算平均工资。

四、非全日制用工劳动报酬

根据劳动合同法第七十二条规定,非全日制用工小时计酬标准不得低于用人单位所在地人民政府规定的最低小时工资标准。

五、病假工资待遇

根据《关于贯彻执行〈中华人民共和国劳动法〉若干问题的意见》规定,职工患病或非因工负伤治疗期间,在规定的医疗期间内由企业按有关规定支付其病假工资或疾病救济费,病假工资或疾病救济费可以低于当地最低工资标准支付,但不能低于最低工资标准的80%

六、劳动者工资扣除

《工资支付暂行规定》第十六条规定,因劳动者本人原因给用人单位造成经济损失的,用人单位可按照劳动合同的约定要求其赔偿经济损失。

经济损失的赔偿,可从劳动者本人的工资中扣除。但每月扣除的部分不得超过劳动者当月工资的20%。

若扣除后的剩余工资部分低于当地月最低工资标准,则按最低工资标准支付。

3

最低工资是否包含五险一金?

一、最低工资不包括五险一金:北京、上海、安徽

北京、上海、安徽等地均在发布最低工资标准时明确规定,劳动者个人应缴纳的各项社会保险费和住房公积金不作为最低工资标准的组成部分,用人单位应按规定另行支付。

二、最低工资不包括住房公积金:江苏

根据江苏省人力资源社会保障厅发布的《省人力资源社会保障厅关于调整全省最低工资标准的通知》,最低工资标准不适用于以下情况:

  • 加班加点工资;

  • 中班、夜班、高温、低温、井下、有毒有害等特殊工作环境下支付的津贴;

  • 按下限缴存的住房公积金;

  • 法律法规规定之外的其他福利待遇。

三、最低工资包括个人应缴纳的社会保险费和住房公积金:四川、山东、浙江、河北、内蒙古、贵州、云南、新疆

其中,四川、山东规定最低工资包含劳动者个人应缴纳的社会保险费和住房公积金,浙江、河北、内蒙古、贵州、云南、新疆则明确最低工资包含劳动者个人缴纳的养老保险、失业保险、医疗保险和住房公积金。

此外,湖北、陕西、河南等地的规定与《最低工资规定》第十二条类似,未明确最低工资标准是否包括社会保险费和公积金。

加载中...