员工被曝悄悄尝面?胖东来通报
新京报
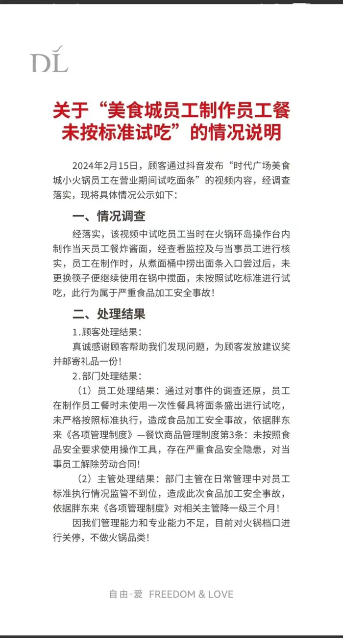
2月16日,胖东来在社交平台发布关于“美食城员工制作员工餐未按标准试吃”的情况说明。全文如下:
据此前报道,2月15日,网曝河南许昌胖东来美食城员工悄摸蹲下尝面后,未清洗筷子在锅里搅拌,引发关注。
编辑 陈艳婷
2月16日,胖东来在社交平台发布关于“美食城员工制作员工餐未按标准试吃”的情况说明。全文如下:
据此前报道,2月15日,网曝河南许昌胖东来美食城员工悄摸蹲下尝面后,未清洗筷子在锅里搅拌,引发关注。
编辑 陈艳婷