新浪财经

【最全】2024年动力锂电池行业上市公司全方位对比(附业务布局汇总、业绩对比、业务规划等)

前瞻网

关注

转自:前瞻产业研究院

行业主要上市公司:宁德时代(300750);比亚迪(002594);中创新航(3931.HK);国轩高科(002074);欣旺达(300207);亿纬锂能(300014);孚能科技(688567);瑞浦兰钧(0666.HK)

本文核心数据:上市公司动力锂电池业务占比;上市公司动力锂电池业务营收;上市公司动力锂电池业务毛利率

1、动力锂电池行业上市公司汇总

经过多年发展,我国动力锂电池行业产业链建设已较完整,产业链企业数量较多,实力较强,上市公司数量较多。其中,中游动力锂电池制造上市公司包括宁德时代、比亚迪、中创新航、国轩高科、欣旺达、亿纬锂能、孚能科技和瑞浦兰钧等。

2、动力锂电池行业上市公司基本信息对比

从动力锂电池行业上市企业布局和已有公开信息分析,注册资本最多的是欣旺达,而成立时间最早的是国轩高科,招投标信息最多的则是中创新航。

从动力锂电池行业的上市企业已有的公开信息分析,专利信息相对较多的企业是比亚迪,专利总数为26714条;员工总数最多的也是比亚迪,员工总数为570060人。

3、动力锂电池行业上市公司业务布局对比

动力锂电池行业上市公司大多业务已经出海,其中欣旺达国外营收占比已超40%。从动力锂电池业务占比来看,孚能科技最高,为90.25%;其次是中创新航、国轩高科和宁德时代,分别为89.93%、80.18%和72.00%。

注:以上标“*”的为2021年数据,标“**”为2023年上半年数据,其余为2022年数据。

4、动力锂电池行业上市公司业务业绩对比

中国动力锂电池行业的上市公司中,宁德时代动力锂电池业务营收和毛利率最高,分别为2365.93亿元和17.17%,是动力锂电池行业的头部企业。比亚迪也是我国动力锂电池行业头部企业,但2021年其动力锂电池业务营业收入仅为164.71亿元,原因是其动力锂电池多配套公司生产的新能源汽车,外销部分占比较低。

注:以上标“*”的为2021年数据,标“**”为2023年上半年数据,其余为2022年数据。

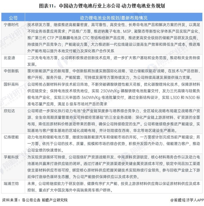
5、动力锂电池行业上市公司业务规划对比

各上市公司动力锂电池业务规划涉及技术研发、产能建设、业务出海、供应链建设等方面。国轩高科、欣旺达、孚能科技和瑞浦兰钧等上市公司明确提出要深化产业链上游原材料、矿资源的全面布局,目的是降低因原材料价格波动对公司生产带来的影响。

更多本行业研究分析详见前瞻产业研究院《年中国动力锂电池行业市场需求预测与投资战略规划分析报告》。

同时前瞻产业研究院还提供产业大数据、产业研究报告、产业规划、园区规划、产业招商、产业图谱、智慧招商系统、行业地位证明、IPO咨询/募投可研、IPO工作底稿咨询等解决方案。在招股说明书、公司年度报告等任何公开信息披露中引用本篇文章内容,需要获取前瞻产业研究院的正规授权。

更多深度行业分析尽在【前瞻经济学人APP】,还可以与500+经济学家/资深行业研究员交流互动。

加载中...