新浪财经

【平安证券】债券深度报告-地方化债系列之一:地方债务的历史脉络(1949-2013年)

市场资讯 2024.02.08 11:31

证券分析师

摘要

地方债务有两种分类方法,其中显性和隐性的分类方法最为重要。我们更加重视按照显性和隐性的分类方法梳理地方债务的历史脉络。

1949-1977年:计划经济时代我国地方债曾短暂萌芽,形成了少量地方显性债务。计划经济时代我国长期不发行地方债主要是因为我国实行高度集中的计划经济体制,连国债都很少发行。这一时期我国地方政府曾两次短暂发债,这两次都和中央向地方短暂分权有关:1)1950年东北地区生产建设折实公债的发行背景是刚建国时东北地区经济财政的独立性仍很强;2)1959-1961年地方经济建设公债是中央向地方适度分权的产物。

1978-1997年:改开后的放权政策促使地方债务诞生,这些债务全是隐性债务。改革开放后,中央对地方进行放权以发展经济,逐步形成了GDP锦标赛体制,促使了地方债务的诞生。这一时期中央对赤字的态度整体比较谨慎,一方面限制国债的规模,另一方面规定地方政府不得发债。中央不允许地方发债,但地方政府借助城投等多种渠道举借债务投入公益性事业,形成了地方政府隐性债务。改革开放后,我国最早的地方债务发生在1979年,而1981-1985年大部分省级政府都开始举债。

1998-2009年:两次危机促使地方债务加速膨胀,其中包括少量显性债务,但绝大多数仍是隐性债务。亚洲金融危机和08年全球金融危机促使我国实施积极的财政政策。中央先后通过国债转贷和代发代还地方债的形式为地方补充稳增长资金,由此形成了少量显性债务。亚洲金融危机后的房改奠定了地方政府经营土地的战略,加速了城投公司债务扩张,绑定政府信用的打捆贷款模式就此诞生。08年金融危机促使国内首次明确鼓励设立融资平台,进一步加速了城投公司债务扩张。

2010-2013年:19号文开启地方债务首轮大监管,针对的是隐性债务。这一时期地方政府债试点从代发代还过渡到自发代还,但偿还责任仍然和中央政府绑定,而且规模还是很小,因此显性债务仍非此阶段的主流。2010年6月国务院发布的19号文首次系统性遏制融资平台扩张。在19号文的基础上,银监会对融资平台实行名单制管理,取得了一定效果,但地方债务仍上升明显,主要是因为:1)监管类平台仍然可以新增融资;2)平台从监管类名单退出后仍和政府有密切的业务和资金往来;3)名单制管理实行后出现一些新的融资主体和融资方式。

风险提示:无风险利率大升;城投非标逾期频率上升;城投债供给超预期放量。

01

地方债务定义

地方债务有两种分类方法,其中显性和隐性的分类方法最为重要。地方债务按照地方政府偿债责任的远近可以划分为地方政府直接债务(政府负有必然的偿还责任)和地方政府或有债务(政府有可能负有偿还责任),按照是否合法分为显性债务和隐性债务。我国政府一般将地方政府直接显性债务称为地方政府债务。历史上我国地方政府合法的或有债务只有担保外贷,规模很小,而且监管政策更加强调显性和隐性的差异,因此我们更加重视按照显性和隐性的分类方法梳理地方债务的历史脉络。

02

1949-1977年:计划经济时代我国地方债曾短暂萌芽

计划经济时代我国长期不发行地方债主要是因为我国实行高度集中的计划经济体制,连国债都很少发行。1950年我国中央政府发行1.48亿分人民胜利折实公债,之后中央政府发行30亿元国家经济建设公债,地方政府也发行了少量地方债。但1962年起我国停止发行政府债,前述政府债也陆续清偿完毕。于是在1968年到1980年的十多年里,我国一直处于“既无内债、又无外债”的状态。1962-1980年我国停发政府债主要是因为我国当时实行高度集中的计划经济体制。当时政府有充足的手段调动社会资源,发行政府债的迫切性并不高,而且当时居民手中也缺乏购买政府债的资金实力。另外,当时我国大部分时间实行 “统收统支”的财政体制,地方政府财政自主管理权限小,因此当时即使国家允许政府发债,也主要会是中央政府发债。

计划经济时代我国地方政府曾两次短暂发债,由此形成了地方政府显性债务,这两次都和中央向地方短暂分权有关。

1)1950年东北地区生产建设折实公债由建国后经济仍较独立的东北地区政府发行。解放战争期间,各解放区地域分割,军政、财政和货币也相对独立,苏皖边区、东北解放区等根据地和部队共发行31种公债。1949年2月,中共中央同意东北局关于发行生产建设有奖公债的申请,1949年3月东北地区就开始发行生产建设实物有奖公债。建国后到1951年4月,东北地区仍然属于较封闭的经济区和货币区,仍流通东北币,经济政策也较有自主权。于是1950年中央政府发行国债后,中央政府又批准东北地区政府发行东北生产建设折实公债。

2)1959-1961年地方经济建设公债是中央向地方适度分权的产物。1954-1958年中央人民政府发行了五期总额30亿元的国家经济建设公债。1957年10月中共八届三中全会基本通过了《关于改进财政管理体制的规定(草案)》等三个规定。这三个规定经国务院第61次全体会议通过,于1958年1月开始实行。其主要精神是适当扩大地方、企业的权限。1958年6月全国人大常委会讨论并同意国务院关于从1959年起停止发行全国性公债,改由各省、自治区、直辖市发行一种比较短期的地方公债的建议,并通过了《中华人民共和国地方经济建设公债条例》。之后1959-1961年全国有6个地方政府根据《条例》,发行了“地方经济建设公债”。

03

1978-1997年:改开后的放权政策促使地方债务诞生

改革开放后,中央对地方进行放权以发展经济,逐步形成了GDP锦标赛体制,促使了地方债务的诞生。1978年十一届三中全会作出把党的工作中心转移到经济建设上来、实行改革开放的历史性决策。三中全会公报指出“现在我国经济管理体制的一个严重缺点是权力过于集中,应该有领导地大胆下放,让地方和工农业企业在国家统一计划的指导下有更多的经营管理自主权”。1979年6月《政府工作报告》提出要在“中央的集中统一领导下,适当扩大地方在计划、基建、财政、物资、外贸等方面的权限,使各地方能够按照社会化大生产的要求和经济有效的原则,因地制宜地发展国民经济”。之后中央政府不断赋予地方政府发展经济的自主权,同时也逐步提高经济发展在政绩考核中的权重,最终形成了GDP锦标赛体制。在GDP 锦标赛之下,地方官员不仅能通过发展经济获得职位晋升,也能获得财政收入激励(和财政分权关系很大),因此地方政府发展经济的动力很足。资金是经济发展的关键要素之一,因此地方政府自然会希望通过融资加快发展,这就促使了地方债务的产生。

财政分权是促成地方债务诞生的关键分权。改革开放后我国财政体制整体较改革开放前更强调地方分权。具体分成两个阶段:

1)从统收统支变为财政包干制,加强了地方财权和事权分权,打开了地方债务形成的基础。改革开放前的统收统支财政体制下实际上只有中央财政。1980年发布的《国务院关于实行“划分收支、分级包干”财政管理体制的暂行规定》开启了财政包干制,重建了地方财政,调动了地方发展经济的积极性,打开了地方债务形成的基础。财政包干制分为财政收入包干和财政支出包干。财政收入包干指的是地方按一定方式上交中央政府财政收入后,剩下归地方所有;财政支出包干是指划定中央和地方的支出责任。

2)从财政包干制变为分税制,适度加强了中央财权,但央地事权分配基本不变,加剧了地方财政收支平衡压力,提升了地方举债的动力。1993年党的十四大第一次明确提出了建立社会主义市场经济体制的目标,而财政包干制已经不适应这个目标。1993年12月国务院发布的《关于实行分税制财政管理体制的决定》就提出财政包干体制的弊端主要表现在:税收调节功能弱化,影响统一市场的形成和产业结构优化;国家财力偏于分散,制约财政收入合理增长,特别是中央财政收入比重不断下降;财政分配体制类型过多。预算外资金在财政包干制的影响下快速膨胀,而这正是制约预算内财政收入增长的重要因素之一。1994年起我国实行分税制,从此我国开始按照税种划分中央地方财政收入,基本取消了按企业隶属关系划分财政收入的做法,同时分设国税局和地税局,加强了税收征管。分税制虽然通过转移支付回补了地方财力,但是回补的规模由中央决定,地方的财政收支压力实际上有所上升,这就提升了地方举债的积极性。

这一时期国债虽然重启发行,但中央对赤字的态度整体比较谨慎。国债虽然在1981年重启发行,但是发行规模非常有限,同时中央也不允许地方发债。1980年的预算草案就提到“不打赤字预算,以至最后消灭赤字,做到财政收支平衡”,之后数年的预算草案都延续了对财政平衡的重视。1991年《国家预算管理条例》规定我国要在1992年开始实行复试预算,明确经常性预算不列赤字,中央建设性预算可列赤字,说明中央开始承认赤字有一定合理性。1993年十四届三中全会要求“中央财政赤字不再向银行透支,而靠发行长短期国债解决”,于是1993年成为我国财政向央行透支的最后一年,使得1994年我国国债发行量大增,也代表了中央对赤字的态度发生一定转变。但《国家预算管理条例》同时也强调国家预算应收支平衡,1995年召开的十四届五中全会更是提出“基本消除财政赤字”,说明1991年-1997年我国整体上仍然对财政赤字较为谨慎。

中央不允许地方发债,但地方政府借助城投等多种渠道举借债务投入公益性事业,形成了地方政府隐性债务。

1)翻牌公司。改革开放后,国家尝试将国有资产的产权管理职能从政府的行政职能和一般经济管理职能中分离出来,一批原来承担着经济职能的政府部门开始变身为国有企业。但这类国企仍拥有原部门的管理权限,因此被称为“翻牌公司”。伴随着中央对地方的放权,地方政府也成立了一批“翻牌公司”,并依靠“翻牌公司”举借了债务。国务院逐渐认识到“翻牌公司”不利于真正搞活国有企业,因此在1986年下发《关于深化企业改革增强企业活力的若干规定》,要求限期清理、撤销这类公司。

2)窗口公司。改革开放后,中央支持荣毅仁在1979年10月正式成立以吸引外资为主业的中国国际信托投资公司,直属国务院领导。1984年,改革开放的总设计师邓小平在会见外宾时曾提到“中国国际信托投资公司可以作为中国在实行对外开放中的一个窗口”。中信信托成立后,各地政府也纷纷成立本省的窗口公司,其中最具代表性的就是广东国际信托投资公司(1980年成立,广东省政府全资直属)。这些窗口公司在随后的举债过程中借助了政府信用,但管理较混乱,资金投向存在较大问题。1999年,时任广东副省长针对窗口公司的举债乱象提出“在改革开放初期,为了冲破唯一的国家信用,通过放权,出现了窗口公司。窗口公司的信用既不能说是真正的企业信用,又不能说是政府信用,更不能等同于国家主权信用。但这些年国外很多金融机构在给中国企业贷款时,没有按国际惯例对企业、项目进行认真严格地评估和审查,而将风险押在地方政府违规开具的担保、承诺、支持函上”。1997年亚洲金融危机导致窗口公司难以继续进行海外融资,而国内外汇储备很有限,因此以广国投为代表的大量窗口公司失去清偿能力,最终走向破产。

3)城投公司。1992年我国第一家专业从事城市基础设施投资建设的投资公司(上海城市建设投资开发总公司)正式成立。公司成立之初与上海城市建设基金管理办公室实行两块牌子一套班子的体制。时任上海市市委书记表示“希望城投公司的全体职工能够解放思想、开拓思路,把上海城市建设的投融资体制改革推向更深的一步”。借助中央的政策,上海城投在1992年起开始发行浦东建设债券,这也是我国第一支城投债,之后到2000年累计发行45亿元浦东建设债券。除了债券,上海城投还积极依托国内各大银行以及国际银行开展短期和中长期融资。

改革开放后,我国最早的地方债务发生在1979年,而1981-1985年大部分省级政府都开始举债。根据2010年的审计,我国地方政府负有偿还责任的债务最早发生在1979年,省级政府(含计划单列市)举借负有偿还责任或担保责任的债务的起始年集中在1981年至1985年,这一期间有28个省级政府开始举债。

04

1998-2009年:两次危机促使地方债务加速膨胀

4.1显性债务:国务院特批允许地方政府少量举债

亚洲金融危机促使我国首次实施积极的财政政策,财政赤字率明显提升。1997年及之前我国财政非常注重收支平衡,少量的赤字更多是被动产生的,1994-1997年我国预算报告一直坚持从紧的财政政策,财政收支差额占GDP的比重平均为0.9%。1998年3月的预算报告仍然表示将实施从紧的财政政策,但是在8月就追加了赤字,当年实质上已经开始实施积极的财政政策。到2004年,我国已经连续实行7年的积极财政政策,这7年财政收支差额占GDP的比重平均为1.97%。

为应对亚洲金融危机,中央政府采取国债转贷形式补充地方财力,本质上属于地方债务,但规模很有限。1998年8月 财政部发布《国债转贷地方政府管理办法》。该《办法》规定“省级人民政府要在本省范围内统借、统筹、统还。省级财政部门作为人民政府的债权、债务人的代表,负责对财政部的还本付息工作”,还确定了地方政府的还款期限和利率水平。1998年中央将580亿元国债转贷给地方政府,到2005年中央累计用国债转贷给予地方1530亿元资金,而同期中央政府赤字累计高达2万亿。这部分国债转贷资金既不列入中央赤字,也不列入地方赤字,不利于预算约束。

08年金融危机后我国再次实施积极的财政政策,允许地方政府债券初步探索发债成为积极财政的工具之一。08年3月公布的预算报告虽然表示要在实行稳健的财政政策,但是随着全球金融危机对国内的影响加剧,中央在10月明确要实施积极的财政政策。2009年2月财政部印发《2009年地方政府债券预算管理办法》开启了改革开放后地方政府债正式发行的历史,但此阶段地方政府发债的方式是财政部代发代还,和中央政府的信用更挂钩。不过与国债转贷不同的是,这批地方政府债纳入了地方财政赤字。2009年财政部仅帮助地方政府发行地方债2000亿元,同期国债净融资则有7000亿元。

2009年代发代还模式较1998年国债转贷模式有所进步,但对地方政府约束效果仍较低。代发代还模式下,债券名称是地方政府债,而且也纳入了赤字,因此较国债转贷模式有明显进步。但是代发代还模式下,地方债发行人仍是中央,偿还机制也和国债转贷类似,因此该模式仍然存在使用和偿还主体脱节的问题。2009年对于代发代还地方政府债,财政部表示“这次地方政府债券由财政部代理发行,由财政部代办还本付息,其信用实际上接近于国债”,说明这批地方政府债的信用基本上仍然依靠中央政府。

4.2隐性债务:融资平台形式的地方债务大幅扩张

亚洲金融危机导致国企大量退出市场,地方政府经营国企并获得预算外收入的做法逐步淡出历史。分税制改革虽然取消了按照隶属关系分配税收的做法,但是地方政府仍然能从经营国企中获取预算外收入,而且98年前土地收入还比较少,因此地方政府仍比较重视发展地方产业国企。亚洲金融危机后的1997年和1998年,国有工业企业亏损额分别上升8.2%和21.9%。对此,国家采取“抓大放小”的战略,使得国有企业通过破产、兼并重组、转让等方式实现数量压降。全国国有企业数量从1997年的26.2万户下降到2008年的11万户,累计下降58%。地方国有企业数量也从1997年的23.6万户下降到2008年的8.8万户,累计下降63%。

亚洲金融危机后的房改奠定了地方政府经营土地的战略,加速了城投公司债务扩张。土地使用权出让实际上是一次性出让土地70年的收益,因此从土地出让中获得基建收益的做法要比税收更有效率。而且地方政府还以土地为抵押进行了大量融资。据2011年审计署报告,2010年底全国地方政府负有偿还责任债务中有38%的还款来源就是土地。地方政府经营土地的战略较为成功主要得益于分税制改革和98年房改。

1)分税制改革前我国政府就能从土地批租和转让中获得收入,而分税制改革将土地出让金全部划为地方收入。1981年深圳市颁布《深圳经济特区土地管理暂行规定》,按土地的不同情况向使用者收取不同标准的使用费。1987年上海市颁布《上海市土地使用权有偿转让办法》。1989年,国务院出台《关于加强国有土地使用权有偿出让收入管理的通知》规定,土地出让金40%上缴中央财政,60%留归地方财政。1993年国务院出台《关于实行分税制财政管理体制的决定》,将土地出让金全部划为地方政府收入。

2)亚洲金融危机加速了我国房地产政策改革,激活了土地市场,使得土地财政渐渐成型。1991年国务院下发《关于全面进行城镇住房制度改革的意见》确定将公房的实物福利分配的政策逐步转变为货币工资分配的政策,但之后我国出现房地产泡沫和经济过热,因此实际推进较慢。1998年国务院发布的《关于进一步深化城镇住房制度改革加快住房建设的通知》明确提出“促使住宅业成为新的经济增长点”,并直接要求“停止住房实物分配”,这标志着国内房地产市场正式步入商品化阶段。根据“纳瑟姆曲线”规律,当城市化水平达到30%的临界值时,将进入加速城市化阶段,城镇化率快速攀升能为房地产爆发提供大量需求。1978-1996年我国城镇化率年均上升0.7个百分点,1996年全国城镇化率首次超过30%,1997-2009年我国城镇化率年均上升1.4个百分点。

城镇化浪潮之下城投的作用更加凸显,绑定政府信用的打捆贷款模式就此诞生。98年房改激活土地市场后,城投在经济发展中的作用大大凸显,由此也衍生出了打捆贷款的模式。根据央行培训学院教授发表的《一分为二认识打捆贷款》,打捆贷款的模式最早是国家开发银行于1998年在安徽芜湖试点。当时芜湖提出一个城市基础设施项目打捆建设贷款,还款来源包括城市建设维护费、各种税、留给地方可支配的费等,并以土地出让收益做抵押。此后,打捆贷款被地方政府广为运用,除了国家开发银行以外,各商业银行也频频涉及。但打捆贷款模式违背了地方政府不得担保的规定,而且打包审批多个项目贷款的做法也违背审慎性原则,因此2005年和2006年监管明确发文禁止打捆贷款。

08年金融危机促使国内首次明确鼓励设立融资平台,进一步加速了城投公司债务扩张。2008年11月国常会提出为应对世界经济金融危机要实行积极的财政政策和适度宽松的货币政策。2009年3月,央行和银监会联合发文首次明确鼓励地方政府设立融资平台吸引银行贷款,并支持融资平台发债。在积极财政和明确鼓励地方政府融资平台的政策利好下,地方债务迎来新一轮扩张。

除了融资平台债务之外,这一时期地方政府还存在其他各种形式的债务,例如乡村债务。1999年国办就发文提到1998年之前乡村两级(乡镇政府、村委会和乡村集体经济组织)举借了大量债务。2005年国办发文提及了乡村债务的主要形式包括:向金融机构申请贷款弥补收支缺口、为企业贷款提供担保或抵押、由施工企业垫支等手段上项目等。

地方债务更多属于逆周期工具,因此98年亚洲金融危机和08年全球金融危机后地方债务规模增速明显加快。根据《2011年第35号:全国地方政府性债务审计结果》,2010年前地方政府性债务增速最快的年份分别是98年和09年。城投债余额也在09年的鼓励政策支持下大幅上升194%,而产业债余额同期增速只有94%。2010年6月审计署首次披露了地方政府性债务信息,审计的是2009年底的存量债务,具体有以下特征:1)09年债务增速高达59%;2)存量债务中融资平台公司债务占比52%;3)政府负有直接偿债责任、担保责任及兜底责任的债务分别占债务总额的64.5%、11.8%和23.7%;4)政府性债务有96%用于交通运输、市政建设等公益性项目。

05

2010-2013年:19号文开启地方债务首轮大监管

5.1此期间地方政府显性债务政策无明显变化

地方政府债试点从代发代还过渡到自发代还,但偿还责任仍然和中央政府绑定,而且规模还是很小。2010年,财政部继续按照代发代还模式发行了2000亿元地方政府债。2011年10月,财政部推出自发代还模式。自发代还模式较代发代还模式的进步之处在于使得地方政府熟悉了发行流程。但债券还本付息仍由中央代办,因此这一批地方政府债仍然和中央政府信用直接相连。

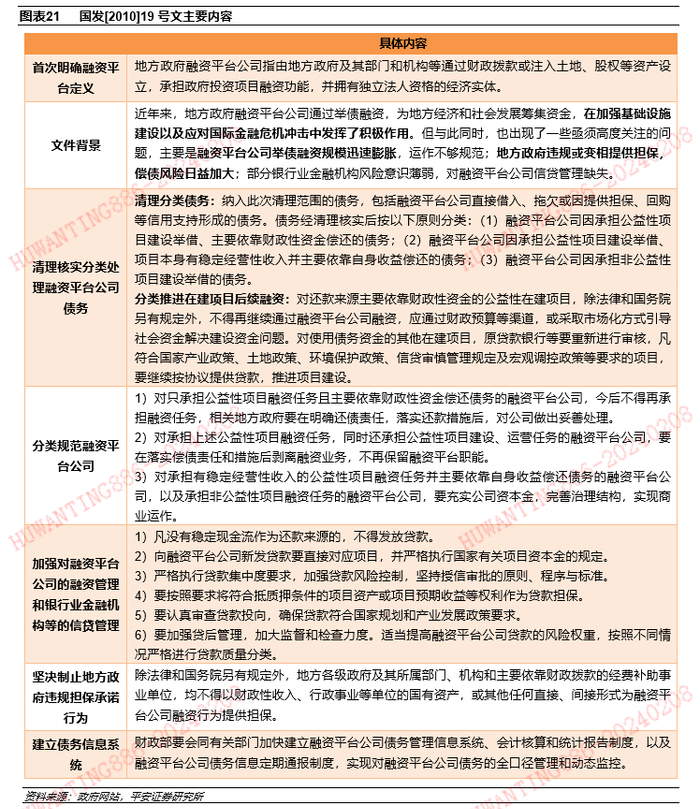
5.2国发[2010]19号文奠定地方债务首轮监管大框架

2010年6月国务院发布《关于加强地方政府融资平台公司管理有关问题的通知》(国发[2010]19号文),首次系统性遏制融资平台扩张,奠定了后续各类政策的基础。要点如下:

1)首次明确定义了融资平台公司,但之后的监管范围不仅限于融资平台公司。国发[2010]19号文虽然仅提及处理融资平台公司债务,但之后银监会依据文件精神额外清理整顿了政府部门、事业单位等举借的相关债务,审计署的审计范围也不仅限于融资平台公司债务。

2)要求按照项目类型和偿还来源对融资平台债务进行分类,并以此为依据分类处理在建项目的后续融资。

3)按照项目是否属于公益性项目、项目经营性现金流是否足够覆盖还本付息、是否承担项目建设运营职能将融资平台公司分为三类,并以此为依据分类规范融资平台公司。

4)采取多种措施加强融资平台公司信贷管理。具体措施包括:新发贷款要直接对应项目,严格执行贷款集中度要求,提高融资平台公司贷款的风险权重等。

5)建立融资平台公司债务管理信息系统。

5.3名单制管理成为融资平台监管的主要模式

国发[2010]19号文首次提出了地方政府融资平台公司的定义,奠定了银监会融资平台名单的基础。2010年6月国务院发布国发[2010]19号文,要求对融资平台债务进行三分类,对融资平台公司也进行三分类,分类后采取不同的管控措施。国发[2010]19号文格外强调加强融资平台公司信贷管理,因此后续银监会出台了一系列相关政策。分类管理的前提就是得明确融资平台名单,因此该文件奠定了银监会融资平台名单的基础。虽然国发[2010]19号文是在规范融资平台公司,但是其他类型的法人如机关、事业单位等也违法违规为公益性项目举借了贷款,因此银监会后续的政策就不仅针对融资平台公司,还包括起到融资平台作用得机关法人和事业法人。

银监会融资平台名单制度管理的主要政策脉络:

1)10年10月发布的银监办发[2010]309号文:首次提出“明确平台名单”,也隐含了退出平台名单的要求,实际上10年9月即有平台退出名单。

2)10年11月发布的银监办发[2010]338号文:提出“按季度对平台贷款台账情况进行调查统计,自2010年3季度起实施”。首份银监会融资平台名单就是10年9月末的名单,最后一份名单是18年末的名单。

3)10月12日发布的银监发[2010]110号文:要求按自有现金流覆盖比例划分的全覆盖、基本覆盖、半覆盖和无覆盖平台贷款计算资本充足率贷款风险权重。按照银监会18年底数据,名单中全覆盖的融资平台数量最多,占比达到80%。

4)11年3月发布的银监发[2011]34号文:首次明确了名单制管理的内容,将融资平台分为平台类客户(即监管类客户)和整改为一般公司类客户(即监测类客户或退出类客户),并要求将平台贷款审批权限统一上收至总行。首次提出银监会融资平台至少包括企业法人、事业法人、机关法人三类,实际上在此之前就有这三类,融资平台公司就是企业法人类的融资平台。按照银监会18年底数据,名单中企业法人数量最多,占比达到73%。

5)12月3月发布的银监发[2012]12号文:对此前不完善的名单退出机制进行完善,明确提出融资平台退出需满足五个条件,退出程序要走五步,退出后要继续监测,相当于提升了退出名单的要求。

发改委等债券监管部门也会依据银监会名单对融资平台发债进行限制。根据12年4月第一财经报道,对于被银监会纳入监管类平台名单的发行人,发改委原则上不再审批其发债申请。

5.4从审计结果看,本轮债务管控取得了一定效果

此时期审计署对地方债务进行了两次全面审计,为地方债务监管奠定了数据基础。2010年6月审计署首次披露了地方政府性债务审计结果,但仅针对部分地方政府,之后地方政府性债务成为2009-2017年地方债务的官方称谓。2011年6月,审计署首次披露了全国范围内的地方政府性债务审计结果,审计的是2010年底的政府性债务。2013年12月,审计署第二次公布了全国地方政府性债务审计结果,审计的是2013年6月底的政府性债务。

2011年全面审计后,地方政府性债务增速有所下降,但杠杆水平仍上行较多。08-10三年间地方政府性债务年化增速是33.4%,11-13年6月间的年化增速则下降到22.7%,但11-13年间名义GDP年化增速仅12.9%,使得地方政府杠杆水平仍明显上升。同期中央政府杠杆率则从10年的16.6%下降到13年的14.7%。

名单制管理后地方债务增长仍快,主要有3个原因:

1)监管类平台仍然可以新增融资。国发[2010]19号文就规定两类项目可以新增融资:符合规定的纯公益在建设项目,如公路、轨道交通、土储等;准公益性和非公益性在建项目。12年3月发布的银监发[2012]12号进一步将可以新增债务的项目范围扩展到部分新建项目。13年发布的发改办财金[2013]2050号文指出凡是承担棚户区改造项目建设任务的企业,均可申请发行企业债券用于棚户区改造项目建设,未对发行人是否属于融资平台进行要求。

2)平台从监管类名单退出后仍和政府有密切的业务和资金往来。监管类名单内的平台受到的融资约束大,因此2011年退出监管类名单的平台数量就很多,并大幅超过其余年份。退出后的融资平台在业务和资金方面仍和政府保持密切的往来,仍然可能存在替政府融资的可能,投资者也往往仍将其视为融资平台。整个银监会融资平台名单中共有927个债券发行人在18年末之前有过发债行为,这927个发行人中有581个都已经退出监管类名单,占比63%,剩下的346家平台自始至终属于监管类平台。346家平台中有98%属于YY评级(市场主流评级机构之一)认定的城投,而退出名单的581个平台中也有88%属于YY评级认定的城投,二者差异并不明显。

3)名单制管理实行后出现一些新的融资主体和融资方式。2013年12月,审计署在回答记者问时提到“2011年以来,一些地方出现了通过新的主体、新的方式进行融资的情况。比如,有的地方通过融资平台公司之外的国有独资或控股企业、自收自支事业单位进行融资;有的地方通过银行贷款之外的BT(建设—移交)、垫资施工、融资租赁和集资等方式变相举债融资”。融资平台公司一直是地方政府性债务最大的举借主体,但在全体政府性债务中的占比从2010年底的46.4%下降到2013年6月底的39%。2010年底地方政府性债务举借主体有5个,并不包括国有独资或控股企业,但2013年6月底国有独资或控股企业举借的政府性债务在全部地方政府性债务中的占比高达17.5%。2013年6月底的地方政府性债务中银行贷款的占比较2010年底大幅下降。银行贷款失去的份额主要被非标、BT、拖欠款、城投债券占有。

06

风险提示

1、货币政策大幅收紧或基本面明显改善导致无风险利率大幅上行,进而使得城投债收益率也大幅上行。

2、地方债务融资政策超预期收紧或财政收入大幅下滑,导致城投现金流恶化,非标逾期频率进一步上升,从而抬升信用利差。

3、城投债供给超预期放量,打破资产荒预期,引起城投债抛售压力。

评级说明及声明

加载中...