新浪财经

同比下降77%!阿里巴巴发布→

中国经济网

关注

2月7日晚间,阿里巴巴集团发布2024财年第三季度(即自然年2023年第四季度)业绩。

2024财年第三季度营收增长5%

净利润同比下降77%

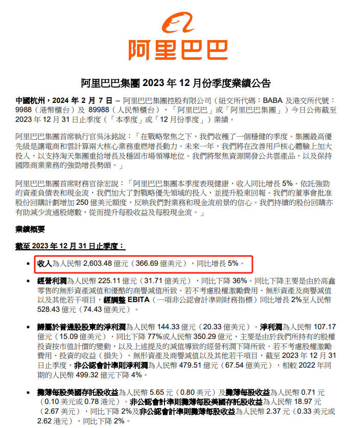
财报显示阿里巴巴2024财年第三季度营收2603.48亿元人民币,同比增长5%,经调整EBITA(一项非公认会计准则财务指标)利润同比增长2%至528.43亿元。

阿里巴巴该季度净利润107.17亿元,同比下降77%;归属于普通股股东的净利润144.33亿元,同比下降69%;非公认会计准则净利润为479.51亿元,同比下降4%。

淘天集团收入1290.70亿元

菜鸟实现扭亏为盈

财报显示,2024财年第三季度,淘天集团收入为1290.70亿元,同比增长2%。财报提及,在双11成功举办后,本季度后半段淘宝天猫订单量同比双位数增长。此外,本季度88VIP会员数超过3200万,继续实现同比双位数增长。对于淘天今后的发展,阿里只是在财报中表示,正处于重振淘天集团的过程中,并为未来增长做好准备。

阿里国际数字商业集团该季度收入同比增长44%至285.16亿元,整体订单同比增长24%。财报称,在满足全球对物美价廉产品日益增长的需求下,跨境业务实现高速增长。为了维持这一增长势头,并为客户提供差异化服务,集团本季度加大相关投入。

受益于跨境业务,菜鸟该季度收入同比增长24%至284.76亿元,经调整EBITA同比转正,由上年同期亏损1200万元,转为盈利9.61亿元。同比增长反映了规模经济效益带来的成本优化和经营开支的优化。

股份回购计划增加250亿美元

财报显示,阿里巴巴通过财报宣布董事会已批准将股份回购计划增加250亿美元,这意味着阿里总回购规模已经增至650亿美元。

截至2023年12月31日季度,阿里巴巴以29亿美元回购了2.927亿股普通股(相当于3660万股美国存托股)。2023年自然年,以总额95亿美元回购总计8.979亿股普通股(相当于1.122亿股美国存托股)。在2023年自然年,已考虑员工持股计划下发行的股份后,阿里巴巴股份回购计划使流通股净减少3.3%。

加载中...