【最全】2024年激光产业上市公司全方位对比(附业务布局汇总、业绩对比、业务规划等)
前瞻网
转自:前瞻产业研究院
行业主要上市公司:福晶科技(002222);光库科技(300620);长光华芯(688048);锐科激光(300747);杰普特(688025);光韵达(300227);德龙激光(688170);英诺激光(301021);大族激光(002008);海目星(688559);华工科技(000988);联赢激光(688518);亚威股份(002559);帝尔激光(300776)等
本文核心数据:激光产业上市公司营业收入;激光产业上市公司激光相关业务占比;激光产业上市公司激光相关业务营业收入;激光产业上市公司激光相关业务毛利率
1、激光产业上市公司汇总
激光产业相关上市公司较多,其中,激光元器件环节上市公司福晶科技、光库科技和长光华芯等;激光器环节上市公司有锐科激光、杰普特、光韵达、德龙激光和英诺激光等;激光设备环节上市公司有大族激光、海目星、、华工科技、联赢激光、亚威股份、帝尔激光等。激光元器件企业具备较好的竞争优势,那些原本从事激光器生产和销售的企业正在往下游激光设备和激光应用解决方案领域拓展。
2、激光产业上市公司基本信息对比
从激光产业上市企业布局和已有公开信息分析,注册资本和招投标信息最多的是大族激光,成立时间最早的也是大族激光。
从激光产业上市企业已有的公开信息分析,专利信息和员工总数相对较多的企业是大族激光,其中专利信息为5870条,员工总数为18335人。
3、激光产业上市公司业务布局对比
近年来激光产业业务出海持续推进,激光元器件上市公司业务布局均涉及海内外。从激光元器件业务占比来看,2022年,长光华芯激光元器件业务占公司总营收之比最高,为98.32%。
注:以上为2022年数据。
激光器上市企业中,2022年,锐科激光激光器业务占比最高,为91.33%;各上市公司业务区域布局均涉及国内外,其中杰普特在中国大陆以外的营业收入占比达31%。
注:以上为2022年数据。
激光设备上市企业中,2022年,海目星激光设备业务占比最高,为95.88%;各上市公司业务布局均涉及国内外,其中亚威股份在国外营收占比达21.59%。
注:以上为2022年数据。
4、激光产业上市公司激光相关业务业绩对比
激光元器件上市公司中,2022年长光华芯激光元器件业务营业收入最高,为3.79亿元,毛利率方面,长光华芯高功率巴条系列毛利率高达79.92%。
注:以上为2022年数据。
激光器上市公司中,2022年锐科激光激光器业务营业收入最高,为29.12亿元,毛利率方面,英诺激光激光器业务毛利率最高,为49.38%。
激光设备上市公司中,大族激光激光设备营业收入最高,为52.68亿元,毛利率方面,帝尔激光激光设备业务毛利率最高,为44.31%。
注:以上为2022年数据。
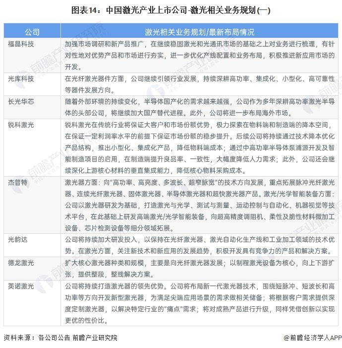
5、激光产业上市公司激光相关业务规划对比
从激光行业本身发展来看,虽然传统切割行业仍经历严峻的价格战,但无论是总台数还是总功率都保持了较快增速,高端制造领域的国产化在动力电池、汽车、船舶、轨道交通等行业加速进行,如激光医疗、激光雷达、激光显示等新兴激光应用的蓬勃发展赋予行业进一步发展空间,激光行业仍是一个快速发展的产业。
各上市公司激光相关业务规划涉及产品研发、业务出海、国产替代、成本控制等方面,具体规划如下:
更多本行业研究分析详见前瞻产业研究院《中国激光产业市场前瞻与投资战略规划分析报告》。
同时前瞻产业研究院还提供产业大数据、产业研究报告、产业规划、园区规划、产业招商、产业图谱、智慧招商系统、行业地位证明、IPO咨询/募投可研、IPO工作底稿咨询等解决方案。在招股说明书、公司年度报告等任何公开信息披露中引用本篇文章内容,需要获取前瞻产业研究院的正规授权。
更多深度行业分析尽在【前瞻经济学人APP】,还可以与500+经济学家/资深行业研究员交流互动。