新浪财经

年味拉满!湛江100多项重点文化活动让春节“不打烊”

政府网站

关注

转自:湛江发布

八天假期如何安排?

春节期间

湛江各地区将举办百余场文化活动

活动多多任君挑选,让你免费看个够

诚邀您来湛江过大年!

快跟随发布君看看有哪些活动吧~

2024年春节期间

湛江市重点文化活动项目信息表

(可上下滚动或点击查看)

接下来

请跟随发布君的脚步

一起来关注一些独具特色的活动~

逛吃逛喝小分队

“龙腾盛世•炫彩霞山”

2024喜迎新春滨海民俗文化活动

时间2024年2月10日-25日(全天)

地点:霞山观海长廊

活动:1.炫彩龙模;2.时光隧道;3.红树林摄影展;4.亲子游乐;5.特色美食小吃;6.《粤西·看见》一陈毅艺摄影艺术展

“点亮赤坎 闪耀新春” 

湛江赤坎2024春节系列活动

——“鸡煲美食街”美食活动

时间:2024年2月8日至15日

地点:赤坎区古商埠、大德路片区

活动:大德路片区“鸡煲美食街”将推出新春美食优惠活动,打造赤坎美食品牌,增强浓郁赤坎风情,推动“老街夜市”蓬勃发展,激发文旅市场活力。

视听盛宴停不下来

“点亮赤坎 闪耀新春”

 湛江赤坎2024春节系列活动

——当代艺术展

时间:2024年2月10日至15日(10:00-21:00)

地点:赤坎区博物馆、广州湾商会会址、湛江记忆非遗馆、静园、广州湾历史民俗馆、黎民伟旧居

活动:将举行小林漫画等艺术展览。以湛江非遗为主题,通过艺术创作、实物展示等“非遗”作品展,让市民感受艺术作品的魅力。

新春同乐齐观影 

欢声笑语过大年

时间:2024年2月10日至16日(下午15:30)

地点:湛江书城鑫海店

活动:开展主题龙年观影活动

沉浸式体验年味

春节舰艇奇幻秀

时间:2024年2月3日至24日

(第一场19:30—19:40;第二场20:30—20:40;第三场21:20—21:30)

地点:坡头区海东文化公园区域西侧

活动:以退役湛江舰为背景,采取光学投影、高亮度光源和裸眼3D视觉技术,结合声、光、雾等科技手段,通过多个篇章内容展示滨海之城、军港之城、生态之城等湛江独有的特色主题。(每晚计划安排3个场次,提醒市民错峰观看。)

退役基洛级潜艇园区参观活动

时间:2024年2月3日后持续开放(每天9:00-21:00)

地点:湛江市坡头区龙王湾路与体育路交叉口西南湛江军事文化博览园海上装备区

活动:市民们将有机会登上潜艇,深入了解潜艇的内部结构和作战机制,感受潜艇船员的工作环境,来一堂别开生面的国防教育“新年第一课”!【市民或游客可通过湛江旅控湛江军事文化博览园官方购票渠道预约入园参观,具体开放时间以官方购票渠道为准】

我们的节日•精神的家园

——诗意灯谜迎元宵

时间:2024年2月24日(上午10:00-11:30)

地点:湛江市少年儿童图书馆

活动:在“我们的节日•精神的家园——诗意灯谜迎元宵”活动中,通过介绍元宵节的来历和习俗,欣赏与元宵节相关的古典诗词,猜灯谜,飞花令等环节,与读者一起共同庆祝元宵节,共享快乐,表达对新年美好的期许。

不出家门尽享“年味”

“粤新年·行龙运”

2024年数字文化推广活动

时间:2024年1月15日至2月25日

地点:湛江市文化馆微信公众号、视频号

活动:分“粤拍春韵”“粤地送福”“粤赏新春”三大版块,把传统春节年味、多彩文化活动、非遗传承之美“网”罗一起,让市民共赴一场线上“年味”文旅盛宴。

齐乐“龙龙”迎新年

时间:2024年2月10日-2月17日

地点:湛江市少年儿童图书馆微信公众号

活动:通过趣味动画、互动游戏、线上竞答多种形式,多种体验,调动小朋友参与活动的积极性,增加活动的乐趣,以建筑、服饰、文物、民族、传说等全方位、多角度地展示中国龙文化的内涵和文化魅力。

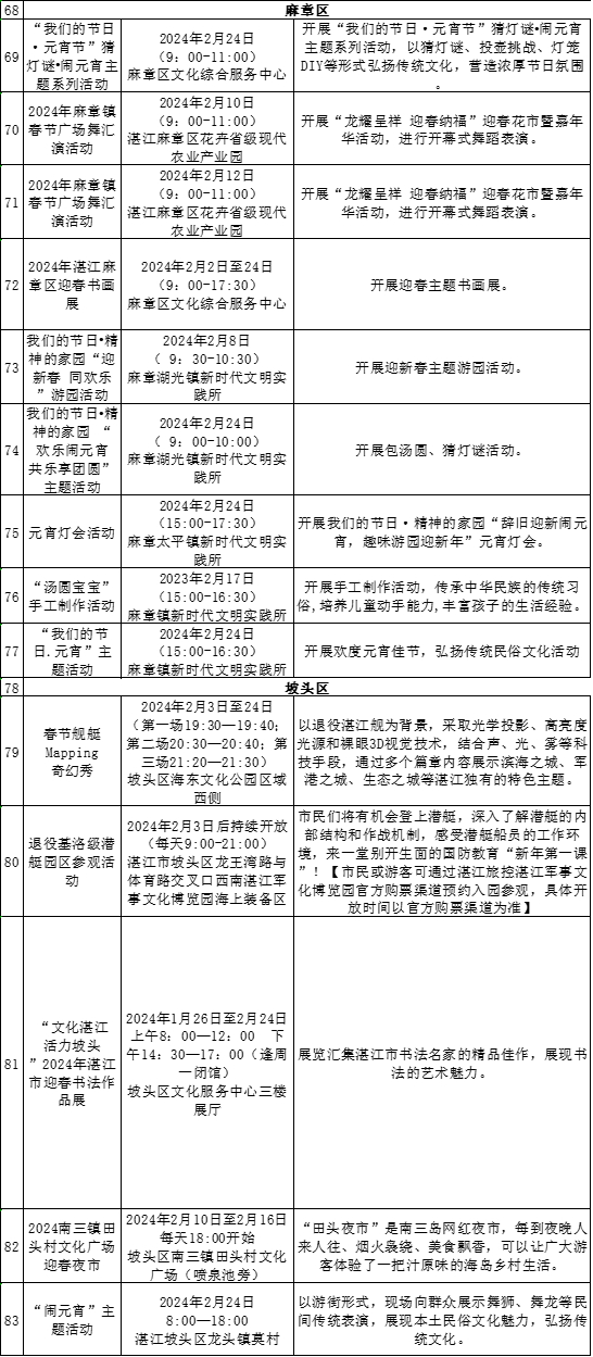
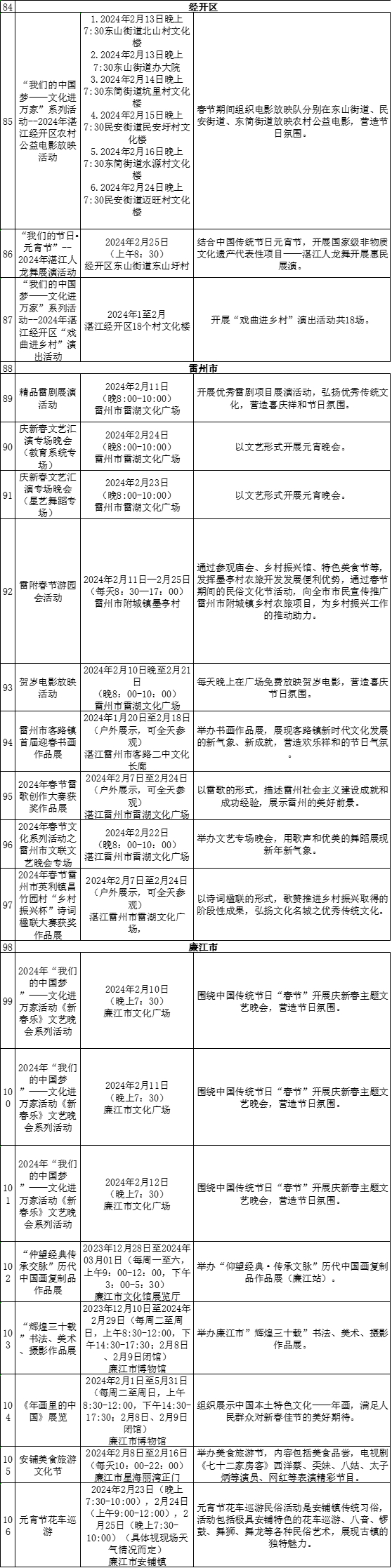
加载中...