新浪财经

IPO企业现场检查发现成本费用归集不准确——公司大方承认财务人员对会计准则理解不到位!

市场资讯 2024.02.05 06:46

2022 年度财务报表的影响

上述事项主要是前期公司财务人员对企业会计准则与公司实际业务理解不到位等原因所致,不存在故意遗漏或虚构交易、事项或者其他重要信息,不存在滥用会计政策或者会计估计,操纵、伪造或篡改编制财务报表所依据的会计记录等情形。

罕见!某IPO被抽中现场检查:保荐人在执业中存在复印归档审计机构部分资料存在前后矛盾等情形!申报会计师在执业中存在逻辑错误,部分询证函内容填写错误

2023-04-04已受理、2023-09-21已问询、2023414日被抽到证监会现场检查、2024-01-29首轮问询与回复!

问题 14、关于中介机构执业质量

现场检查发现:

1)保荐人在执业过程中,存在存货盘点表中记录数据有误、复印归档审计机构的原材料盘点表、资产减值测试底稿中关于资产使用状态的说明存在前后矛盾等情形。

2)申报会计师在执业过程中,存在重要性水平的选取标准出现逻辑错误,试算平衡表中未审数据与发行人确认或提供的未审数据期初、期末均存在多项差异,部分询证函内容填写错误、部分询证函索引号对应的单位与往来函证统计表不一致、未合理解释回函差异,原材料盘点表记录数据出错,审计工作底稿中累计折旧测算数与报表审定数存在差异且未合理解释,预付账款项目审计证据不充分,临时借用或实习人员未签署独立性声明等情形。

请保荐人、申报会计师:

1)说明执业过程中出现上述情形的原因,执业过程是否勤勉尽责,执业质量是否符合《首次公开发行股票注册管理办法》第七条、第八条,以及《深圳证券交易所股票发行上市审核规则》第二十七条、第二十八条的规定。

2)说明对现场检查发现问题的整改计划及整改情况,对发行人财务报表列报和披露的影响。

证监会:2023年第二批首发企业信息披露质量抽查抽签情况,只有1IPO抽中,近九成收入来自京东方!

2023年第二批首发企业信息披露质量抽查抽签情况(2023414日)

根据《首发企业现场检查规定》(证监会公告[2021]4,以下简称《检查规定》)要求,中国证券业协会于2023414日组织完成了对首发企业信息披露质量抽查的抽签工作。本批参与抽签为2023411日前受理的企业,19,其中被抽到企业为长春海谱润斯科技股份有限公司。中国证监会将按照《检查规定》的要求,对上述首发企业信息披露质量及中介机构执业质量进行检查。

发行监管部

2023414

单一客户集中度较高的风险

作为 OLED 蒸镀材料的提供商,公司下游客户主要为 OLED 面板企业。目前,国内的 OLED 面板企业主要有京东方、和辉光电、华星光电、天马集团等。其中,京东方的产能规模和市场占有率在行业内处于领先位置。

报告期内,公司对京东方的销售收入占营业收入的比重分别为 91.49%87.84%88.21%如果京东方的经营状况不佳或公司无法及时满足客户需求,导致京东方对公司 OLED 蒸镀材料的需求量降低或调整采购单价,可能对公司经营业绩造成较大影响。因此,公司面临因客户集中度相对较高可能导致的经营风险。

发行人名称:长春海谱润斯科技股份有限公司

成立日期:2015 5 7

注册资本:8,000 万元

法定代表人:李晓华

注册地址:吉林省长春市北湖科技开发区盛北大街3333 号北湖科技园产业一期 A5

主要生产经营地址:吉林省长春市北湖科技开发区盛北大街 3333 号北湖科技园产业一期A5 栋、北湖科技园产业一期二期 F3

控股股东及实际控制人:李晓华

行业分类:C39 计算机、通信和其他电子设备制造业

主营业务概况

公司是一家主要从事于 OLED 蒸镀材料技术研发、生产、销售和提纯服务的高新技术企业。相比于传统显示技术,OLED 显示具有自发光、视角广、响应快、体积小、质量小、柔性化等优点。

公司的主要产品 OLED 蒸镀材料应用于 OLED 制程中的蒸镀环节。蒸镀环节系 OLED 面板制造中的核心环节且技术含量较高,处于 OLED 中段制程。其原理可以简单理解成 OLED 材料受热升华,在冷却的基板上沉积成膜的过程。OLED 蒸镀材料是 OLED 蒸镀工艺环节中的关键材料,也是使 OLED 面板实现发光的核心功能材料,其一致性及纯度直接影响 OLED 屏幕的量产稳定性、良率和性能,最终影响终端等使用 OLED 面板设备的显示质量。

自成立以来,公司以技术创新为驱动、以市场需求为导向、以品质管控为保障,深耕 OLED 蒸镀材料的研发、生产和销售,已成长为国内较早实现OLED 蒸镀材料规模化量产和销售的企业。在显示面板配套方面,公司的下游客户覆盖了京东方、天马集团、华星光电、和辉光电等国内知名 OLED 面板企业,并与其建立了稳定的合作关系。公司 2017 年即进入显示面板龙头企业京东方的六世代柔性 OLED 面板产线供应链,是首批进入量产六世代柔性 OLED 面板生产线的国内蒸镀材料供应商。在终端设备应用方面,采用公司 OLED 蒸镀材料所生产的面板已广泛应用于华为、苹果、荣耀、OPPOVIVO 等知名品牌的设备产品,公司是国内较早进入知名移动设备企业产业链的蒸镀材料供应商。

由于 OLED 蒸镀材料技术起源于国外,国内发展时间较晚,多数专利和核心技术集中于国外企业,早期国内 OLED 面板企业的大部分蒸镀材料供应被国外厂商垄断,材料成本及供应安全成为制约国内OLED 显示产业发展的重要因素之一。公司凭借出色的研发能力及产品性能,逐步打破了国外厂商在 OLED蒸镀材料领域的垄断,部分产品实现了对国外厂商的替代,推动了国内 OLED显示技术的推广与应用。

公司研发中心配备了完整的 OLED 研发分析设备,包括 OLED 真空蒸镀机、器件寿命检测平台、X 射线光电子能谱系统(XPS)、LC-MS 液相质谱仪、超高压液相色谱串联高分辨质谱联用仪等,具备了先进且完整的 OLED 蒸镀材料研发及光电验证能力。

经过多年的发展,公司已成长为国内优秀的OLED 蒸镀材料供应商,截至2022 12 31 日,公司拥有境内授权专利 119 项(其中发明专利 108 项,实用新型专利 11 项),境外专利 4 项(其中发明专利 4 项)。同时,公司主导或参与了工信部及吉林省科技厅的多个 OLED 材料研发项目,具备丰富的 OLED蒸镀材料研发经验。

作为一家高新技术企业,公司先后被认定为工信部第二批“专精特新‘小巨人’企业”“2020 年(第二十三批)吉林省企业技术中心”“吉林省科技小巨人企业”。公司未来将紧跟 OLED 显示技术的发展趋势,持续加强技术创新与迭代,进一步提升 OLED 蒸镀材料的产品性能并丰富材料种类,致力于成为OLED 蒸镀材料领域国际领先的研发与生产企业。

截至 2022 12 31 日,公司在 OLED 蒸镀材料领域取得境内授权专利119 项(其中发明专利 108 项,实用新型专利 11 项),境外专利 4 项(其中发明专利 4 项)。

控股股东、实际控制人的基本情况

1、控股股东、实际控制人的认定

截至本招股说明书签署之日,李晓华直接持有公司2,834.26 万股股份,占公司股本总额的 35.43%,通过群慧投资间接持有公司 22.18 万股股份,占公司股本总额的 0.28%,通过塞勒涅间接持有公司 19.04 万股股份,占公司股本总额的 0.24%。李晓华直接或间接持有公司 2,875.49 万股股份,持有比例为 35.94%,为发行人第一大股东及控股股东。自发行人前身海谱润斯有限设立以来,李晓华为唯一对发行人持股比例超过 30%的股东,一直为第一大股东及控股股东。李晓华先生作为发行人之创始人,长期担任发行人法定代表人、董事长,自发行人前身设立以来对发行人的战略规划、经营及投资决策、管理层任免等方面持续施加控制或重大影响。

发行人最近两年董事会的组成人员中,半数以上的董事均由李晓华提名,李晓华能够对发行人董事会决议产生实质性影响;同时,李晓华长期担任发行人董事长,对公司高级管理人员的任免起决定性作用。

根据发行人及其全体股东、董事、监事、高级管理人员出具的《关于长春海谱润斯科技股份有限公司实际控制人认定的确认》,发行人及其全体股东、董事、监事、高级管理人员确认发行人实际控制人为李晓华,李晓华的实际控制人地位自发行人前身设立以来未发生过变更。

综上所述,李晓华为发行人的实际控制人,其实际控制人地位最近两年内未发生变更,且不会因发行人本次发行上市而改变。

2、控股股东、实际控制人的简要情况

李晓华先生,中国国籍,无境外永久居留权,身份证号码为2201041959********,目前担任公司董事长。

李晓华,男,1959 11 月出生,中国国籍,无境外永久居留权,硕士研究生学历,工商管理专业。1982 3 月至 1990 7 月,任长春理工大学教师;1990 7 月至 1997 6 月,任中国冶金进出口珠海公司进出口一处处长;1997 7 月至 2000 8 月,任珠海市华钢贸易有限公司董事、总经理;1997 9 月至 2001 12 月,任香港利世达有限公司董事、总经理;2000 1 月至 2008 1 月,任深圳市华钢贸易有限公司董事长;2002 1 月至 2004 5 月,任香港利达制造有限公司董事长;2004 6 月至今,任上达电子(深圳)股份有限公司董事长、总经理;2017 3 月至今,任公司董事长。现任公司董事长。

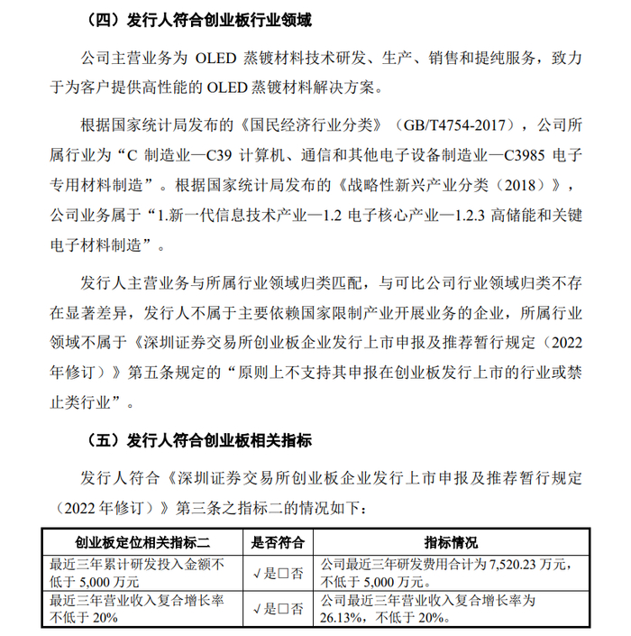
问题 9、关于存货跌价准备计提的充分性

申请文件显示:

1)报告期各期末,发行人存货账面价值分别为 1,884.59 万元、3,324.05 万元、4,681.76 万元,占流动资产比例分别为 8.67%15.37%14.23%。发行人存货以原材料、半成品和库存商品为主,报告期内账面余额增长较快。

2)截至 2022 年底,发行人库龄 1-2 年的存货账面余额为 518.28 万元,库龄 2 年以上的存货账面余额为 530.80 万元,合计占存货账面余额的 19.14%。招股说明书显示,OLED 蒸镀材料通常为定制化生产。

3)报告期各期末,发行人存货周转率分别为 4.72 /年、3.76 /年、2.97 /年,呈持续下降趋势。2020 年、2021 年,莱特光电存货周转率分别为2.44 /年、1.80 /年,奥来德存货周转率分别为 0.70 /年、0.88 /年。

发行人招股说明书中所列同行业上市公司存货周转率数据,与其自身披露数据存在较大差异。

4)报告期各期,发行人发出商品主要为仍处于运输过程尚未签收的在途商品和寄售模式下暂存在客户仓库的货物。发行人未披露寄售模式相关信息。

现场检查发现:

1)发行人对部分原材料、半成品、发出商品跌价准备的计提及转回处理不恰当,对报告期内经营业绩产生影响。

2)根据发行人招股说明书披露,2020 年底,发行人库龄 1-2 年半成品25.64 万元,2 年以上半成品10.70 万元,合计 36.34 万元;2021 年底,发行人 2 年以上半成品 62.33 万元,与2020 年底数据不匹配。

公开信息显示,有机发光材料使用寿命在 1-2 年左右,更新迭代速度快。

请发行人:

1)结合备货政策、生产周期和在手订单情况,分析存货构成变动的原因、各类存货库存水平的合理性、各类存货与在手订单及业务规模变化的匹配性。

2)全面梳理报告期内存货跌价准备计提及转回不恰当的情况,并测算对经营业绩的具体影响,结合销售和采购模式、OLED 材料定制化特点、有机材料使用寿命较短、OLED 技术更新迭代速度较快、存货周转率持续下降、长库龄存货占比、采购单价、市场价格变化、在手订单等,说明原材料、半成品、库存商品等存货跌价准备的计提是否充分,未对发出商品计提跌价准备的合理性,存货跌价准备金额及计提比例与可比公司的差异及原因。

3)结合现场检查情况,详细说明报告期各期各类存货库龄划分与实际情况的差异,出现差异的原因,相关差异对发行人主要财务数据的影响。

4)说明发行人披露的可比公司存货周转率数据存在差异原因,报告期内存货周转率持续下降的原因,长期大幅高于可比公司的合理性。

5)补充披露报告期各期通过寄售模式实现的收入情况、主要客户、涉及产品及金额,采用寄售模式的原因及合理性,是否符合行业惯例,寄售模式下的产品价格、毛利率等与非寄售模式是否存在重大差异,并说明寄售模式下存货盘点的具体方法,寄售存货的库龄情况等。

请保荐人、申报会计师发表明确意见。

问题 10、关于研发费用核算的准确性

申请文件显示:

报告期内,发行人研发费用分别为 1,820.84 万元、2,538.00 万元、3,161.39 万元,占营业收入的比例分别为 9.78%12.28%10.67%。发行人的研发费用主要由折旧费及摊销、直接人工、直接材料构成,上述项目合计占研发费用比例分别为 80.87%88.01%86.49%。其中,折旧及摊销金额分别为369.11 万元、794.63 万元、1,039.01万元,直接人工分别为 637.50 万元、769.36 万元、944.38 万元,直接材料分别为 466.01 万元、669.80 万元、750.91 万元。

现场检查发现:

1)报告期内,发行人部分研发项目存在项目跟踪报告中的研发人员与工时统计表人员不一致的情形。

2)发行人存在研发人员活动记录与实际情况不一致的情形,如部分研发人员离职后,仍在后续有关研发项目的会议记录及跟踪报告中将其记录为项目成员。

3)发行人部分固定资产于管理、生产部门存放或使用,其折旧金额应分摊至生产成本或管理费用。发行人实际上将该部分资产的折旧金额分摊至研发费用。

请发行人:

1)说明研发人员统计存在差异、活动记录不一致等问题出现的原因,相关问题的整改情况,并结合研发人员划分标准,报告期各期研发人员详细构成,人员岗位、职责变化情况,出勤及工时记录等,说明报告期内研发费用中直接人工金额逐年增加的原因,研发人员划分、研发支出归集是否准确。

2)全面梳理固定资产误划分至研发部门的实际情况,相关情况对研发费用中折旧与摊销金额的具体影响,研发与生产设备是否存在混同使用的情形,并结合研发用机器设备购置及转固情况、具体用途、折旧摊销方法等,说明报告期内研发费用中折旧摊销金额明显增长的原因,与研发用机器设备原值变动趋势的一致性。

3)说明报告期内研发费用使用原材料的类型、数量、金额,2021 年直接材料增幅较大的原因,研发领料后续投入生产的材料类型、具体数量、金额、会计处理情况,研发废料类型、数量、金额、会计处理情况,研发费用与生产成本中材料费用分配是否准确。

请保荐人、申报会计师发表明确意见。

问题 11、关于成本归集与采购

申请文件显示:

1)报告期各期,发行人主营业务成本分别为 8,911.21 万元、10,769.85 万元、13,610.12 万元,其中直接材料金额分别为 6,982.45 万元、8,589.62 万元、11,518.72 万元,占比约 80%;制造费用金额分别为 1,469.37万元、1,694.62 万元、1,554.19 万元。2022 年,发行人制造费用有所下降。

2)发行人披露了原材料及能源采购金额及占比,未披露相关价格变动情况及趋势,亦未披露采购的产品及接受服务的情况。报告期内,发行人采购的原材料主要包括无机材料、有机材料主料、周转材料及其他、有机材料辅料四类。发行人披露了卤代物、胺类等细分材料名称,未披露采购金额及占比情况。

3)报告期各期,发行人有机材料主料采购金额分别为 1,369.74 万元、1,881.22 万元、2,683.39 万元,有机材料辅料采购金额分别为 246.55 万元、391.86 万元、355.29 万元;有机材料业务收入分别为 10,268.92 万元、10,737.07 万元、16,252.25 万元。

4)报告期内,京东方持续为发行人前五大供应商。发行人主要向其采购ITO 基板及银蒸镀回收料等原材料,采购金额分别为 382.16 万元、313.67 万元、496.95 万元,采购占比为 3.49%2.79%4.50%

5)报告期各期,发行人电力采购数量分别为 200.37 万度、350.20 万度、407.35 万度,单位产量对应的用电量分别为 0.08 万度/千克、0.14 万度/千克、0.09 万度/千克,2021 年、2022 年单位电耗分别上涨 75%、下降 35.71%

现场检查发现:

1)发行人将各年度支付的供热费用全部确认为当期管理费用,未在生产成本与期间费用之间进行合理分配,亦未按权责发生制在各具体使用年度进行分配。

2)发行人 2022 年发生的气体净化及报警改造项目支出合同金额未按照实际受益部门计入制造费用,而是计入管理费用科目。

公开信息显示,可比公司莱特光电消耗的能源除电力外,还包括水、蒸汽、天然气等。

请发行人:

1)完整披露包括原材料、能源、产品及服务在内的采购结构,补充披露有机材料主料等四类主要原材料下细分材料(如卤代物、胺类)的采购金额、占比及变动情况,主要供应商基本信息、对其采购金额及占比、采购单价及差异,补充披露完整的能源采购结构。

2)说明有机材料业务主料、辅料等原材料单耗与电力等能源的采购量与产品产量的匹配关系,与可比公司变动趋势是否一致,报告期内比例变动原因及其合理性,单位电耗大幅波动的原因,并结合上述因素,进一步说明单位成本与采购单价变动的匹配性。

3)结合产品结构、单位制造费用变动等,量化分析 2022 年制造费用下降的原因。

4)说明向京东方采购的ITO 基板及银蒸镀材料的规格、用途、价格,并结合向京东方采购/销售价格与京东方其他客户/供应商的价格差异等,同时向京东方采购/销售对发行人采购/销售公允性的影响。

5)结合现场检查过程中发现的成本费用归集不准确的情形,说明相关成本费用未准确分配的原因、影响,发行人成本归集的完整性和准确性。

请保荐人、申报会计师发表明确意见。

问题 12、关于财务内控不规范情形与其他财务事项

现场检查发现:

12021 3 月,发行人取消 9 名员工的股份支付计划,按照视同加速处理确认股份支付费用 352.06 万元,加上前期已摊销的股份支付费用 214.2万元,合计形成永久性差异 566.48 万元。发行人在计算递延所得税资产时,未考虑上述费用为永久性差异,导致递延所得税费用少计 84.97 万元,净利润多计 84.97 万元。

2)发行人存在部分采购合同签批时点晚于合同签订时点、部分入库物资质检验收单缺少验收人员签字等情形。

3)发行人存在部分固定资产分类错误、固定资产验收单据未严格执行连续编号、卡片管理系统中使用部门与存放地点与实际情况不符、固定资产卡片编码存在错误、部分问题设备未停止计提折旧的情形。

请发行人:

1)说明历次股权转让是否涉及股份支付及相应的依据,历次股份支付的具体情况,结合协议约定情况、员工离职退伙或减资等,说明等待期的确认依据、确认的准确性、股份支付各期分摊费用计算的准确性,是否符合《企业会计准则》相关规定。

2)全面梳理报告期内采购合同签批时点晚于合同签订时点的情形,说明发行人采购、存货管理制度是否完善且被有效执行。

3)说明固定资产分类错误、未计提折旧等情形出现的原因,补充说明报告期各期末固定资产的盘点情况以及是否存在盘亏、毁损、存在故障、公允价值低于账面价值、闲置不用的固定资产以及其他可能导致固定资产出现减值的情形,是否存在应计提固定资产减值准备未足额计提的情况。

4)说明上述情况对发行人主要财务数据的影响,相关内控不规范情形的整改情况。

请保荐人、申报会计师发表明确意见。

问题 13、关于信息披露质量

发行人存在关于产品和业务信息的披露不够具体,未完整披露采购情况,未完整披露销售季节性分布情况,披露的可比公司存货周转率等财务比率与可比公司自身披露数据存在较大差异,毛利率对比分析过程中选取的自身业务与可比公司不匹配等情形。发行人未对毛利率较高的回收料提纯、收入占比较高的无机材料等业务的毛利率进行对比分析,简单归因为该类业务“具有创新性,目前公开市场中难以找到与公司该类业务可比的企业”。

《股东信息披露专项核查报告》显示,2017 3 24 日第一次增资,集成创投认缴新增注册资本 75.27 元。

现场检查发现:

1)发行人招股说明书中披露的固定资产残值率 5%,部分固定资产实际残值率为 0%,实际使用的残值率与披露值存在差异;发行人招股说明书中披露的“办公设备及其他”类资产的折旧年限 3 年,与实际情况存在差异。

2)发行人自 2021 1 1 日起执行新租赁准则。审计报告中披露的发行人使用权资产与负债金额存在差异,系发行人未披露 2021 1 月预付租金所致。

3)发行人将 2020 年因结构性存款投资收益计提的销项税金在收到其他与投资活动有关的现金”项目中列示,将 2021 年、2022 年的销项税金在“销售商品、提供劳务收到的现金”项目中列示,前后列报不一致。

4)发行人将报告期各期应交税费-个人所得税变动额对应的现金流列示在现金流量表“支付其他与经营活动有关的现金”项目中,而非“支付给职工以及为职工支付的现金”。

请发行人说明存在上述信息披露差异的原因,并仔细校对申报材料,认真回复问询问题,切实提高信息披露质量。

请保荐人、申报会计师、发行人律师仔细核对申请文件,并督促发行人切实履行信息披露义务。

问题 14、关于中介机构执业质量

现场检查发现:

1)保荐人在执业过程中,存在存货盘点表中记录数据有误、复印归档审计机构的原材料盘点表、资产减值测试底稿中关于资产使用状态的说明存在前后矛盾等情形。

2)申报会计师在执业过程中,存在重要性水平的选取标准出现逻辑错误,试算平衡表中未审数据与发行人确认或提供的未审数据期初、期末均存在多项差异,部分询证函内容填写错误、部分询证函索引号对应的单位与往来函证统计表不一致、未合理解释回函差异,原材料盘点表记录数据出错,审计工作底稿中累计折旧测算数与报表审定数存在差异且未合理解释,预付账款项目审计证据不充分,临时借用或实习人员未签署独立性声明等情形。

请保荐人、申报会计师:

1)说明执业过程中出现上述情形的原因,执业过程是否勤勉尽责,执业质量是否符合《首次公开发行股票注册管理办法》第七条、第八条,以及《深圳证券交易所股票发行上市审核规则》第二十七条、第二十八条的规定。

2)说明对现场检查发现问题的整改计划及整改情况,对发行人财务报表列报和披露的影响。

一、保荐人说明

(一)说明执业过程中出现上述情形的原因,执业过程是否勤勉尽责,执业质量是否符合《首次公开发行股票注册管理办法》第七条、第八条,以及《深圳证券交易所股票发行上市审核规则》第二十七条、第二十八条的规定

1、存货盘点表中记录数据有误、复印归档审计机构的原材料盘点表

1)保荐机构实际履行了监盘程序,且留存了完整正确的工作记录

2022 年末,保荐机构和申报会计师陪同发行人进行存货盘点,并共同执行监盘程序。在原材料监盘过程中,保荐机构监盘人员发现,取得的盘点表日期有误,导致盘点表列示的存货数量与实物数量存在较大差异。因此,发行人及中介机构重新获取了正确日期的盘点表,中介机构重新执行盘点。保荐机构全程参与了监盘,并对部分存货进行抽盘,并将抽盘结果正确的记录于盘点记录中。盘点过程中,参与盘点的全部人员于盘点场所拍照留存。盘点结束后,参与盘点的全部人员均在统一的一份盘点表上签字确认。

2)保荐机构整理底稿时归档文件的情况

在后续整理工作底稿时,由于保荐机构的监盘记录中仅记录部分抽查情况,且无各方确认签字,保荐机构工作人员遂复印了申报会计师留存的含有全部盘点人员签字的盘点记录表。

但事后了解到,申报会计师留存的盘点记录表中,原材料部分是盘点当日最初数据有误的盘点表,保荐机构在底稿整理阶段,未能充分识别其归档的原材料盘点记录存在版本错误。

3)保荐机构执行监盘工作参照的相关规则

保荐机构在监盘的过程中还关注了原材料主料是否存在大量积压或冷背情况,仓库分布情况,观察原材料收发过程是否已得到适当控制,观察发行人盘点人员是否按照盘点计划和盘点制度执行操作等。

此外,保荐机构在监盘前通过访谈财务负责人、查阅发行人盘点制度文件及历史期间盘点记录等方式了解发行人盘点相关的内控制度及执行情况。监盘结束后,保荐机构形成了“公司存货的数量真实、完整、准确,盘点无显著差异,盘点程序有效,与存货相关的内部控制可以信赖”的结论,并就除盘点数字之外的监盘工作及结论形成了工作底稿。

4)整改计划及整改情况

现场检查后,保荐机构整改如下:

保荐机构已重新复核存货盘点表,在底稿中放置了原保荐机构留存的正确的原材料抽盘记录;同时加强保荐机构项目组成员的培训工作,确保保荐工作底稿的编制真实、准确、完整。

5)保荐机构的监盘有效性结论

综上,保荐机构部分盘点记录有误,复印归档审计机构的原材料盘点表系后期工作底稿整理过程中出现的工作疏忽。但保荐机构在 2022 年末已实际及时履行了对发行人的各项存货盘点的监督,且目前已对底稿中的原材料盘点记录予以更正。保荐机构的监盘工作是有效的,相关监盘工作亦及时形成了相应工作底稿。

2、资产减值测试底稿中关于资产使用状态的说明不存在矛盾的情况

保荐机构在“3-12-6 有关固定资产的会计制度及减值准备计提充分的说明资产减值测试底稿中给出“公司固定资产使用状态良好,不存在非正常的闲置或未使用现象”,主要是根据保荐机构实际执行的尽职调查工作得出,与实际情况不存在矛盾的情况。

1)关于审计机构备忘录中记录的 4.71 万空压机设备停止使用的情况

现场检查中,检查组发现发行人一台原值 4.71 万元的空压机设备因质量故障问题而停止使用。保荐机构在尽职调查过程中已关注到该事项,且已就该事项与申报会计师进行讨论,留存了申报会计师的工作备忘录。

2)保荐机构关于资产使用状态所执行的工作

保荐机构执行了固定资产监盘、询问相关人员、了解会计政策及一致性并与同行业会计政策对比、检查固定资产明细表及减值准备明细表、查阅会计师固定资产相关底稿等程序,未发现财务信息与非财务信息存在明显冲突。

以固定资产监盘为例,保荐机构针对对发行人经营具有重大影响、金额较大的机器设备进行了监盘,并随机抽查了部分金额较小的机器设备,未发现固定资产非正常闲置或未使用现象。

综合执行的各项程序,保荐机构在底稿中记录了“报告期内,公司固定资产使用状态良好,不存在非正常的闲置或未使用现象,未发现存在预计可收回价值低于账面价值的固定资产,未计提减值准备”结论。

保荐机构认为,考虑到该空压机并不属于对发行人经营具有重大作用的资产,涉及金额较小,发行人未针对该设备计提减值准备,具备合理性。该零星且非重大固定资产无法使用的情形,与“使用状态良好,不存在非正常的闲置或未使用现象”的底稿结论,不存在实质性矛盾。

3、执业过程是否勤勉尽责,执业质量是否符合《首次公开发行股票注册管理办法》第七条,以及《深圳证券交易所股票发行上市审核规则》第二十七条的规定

保荐机构按照依法制定的业务规则和行业自律规范的要求,充分了解发行人经营情况、风险和发展前景,以提高上市公司质量为导向,根据相关板块定位保荐项目,严格执行内部控制制度,对发行上市申请文件、注册申请文件和信息披露资料进行审慎核查,对发行人是否符合板块定位、发行条件、上市条件、信息披露要求独立作出专业判断,审慎作出推荐决定,并对招股说明书及其所出具的相关文件的真实性、准确性、完整性负责,保荐机构已切实履行诚实守信,勤勉尽责的责任。

保荐机构执业过程勤勉尽责,执业质量符合《首次公开发行股票注册管理办法》第七条以及《深圳证券交易所股票发行上市审核规则》第二十七条的规定。

二、申报会计师说明

(一)说明执业过程中出现上述情形的原因,执业过程是否勤勉尽责,执业质量是否符合《首次公开发行股票注册管理办法》第七条、第八条,以及《深圳证券交易所股票发行上市审核规则》第二十七条、第二十八条的规定

1、前述关于审计计划阶段存在的问题,包括重要性水平的选取、独立性声明签署、试算平衡表中未审数据等。

1)具体情况、原因及影响

2、前述关于审计底稿存在的问题,包括函证程序、原材料盘点表记录数据出错、审计工作底稿中累计折旧测算数与报表审定数存在差异且未合理解释、预付账款审计证据不充分等

1)函证程序

1)部分询证函内容填写错误

申报会计师 1 份询证函存在余额截止时间填写错误的情况,主要系项目组人员的工作疏忽导致。

现场检查后,申报会计师复核发现该填写错误截止时间的余额为报告期外数据,不属于报告期内的询证函,对报告期内的函证程序有效性未造成影响。

申报会计师针对该事项,已将该份询证函从纸质函证中取出,单独存放,并复核往来函证统计表。

2)部分询证函索引对应的单位与往来函证统计表不一致

少部分纸质函证底稿为报告期外的函证,申报会计师在整理纸质函证底稿中未将报告期外的函证取出,在往来函证统计表中未包括报告期外的询证函,从而导致部分纸质询证函索引对应的单位与往来函证统计表不一致。

现场检查后,申报会计师整改情况如下:申报会计师已将不属于本次审计期间的纸质函证底稿取出,单独存放,并复核纸质函证索引号,与往来函证统计表保持一致。

3)未合理解释回函差异

对于同一份函证不同函证项目出现回函结果不一致的情况,即存在交易额回函一致但往来余额回函不一致、交易额回函不一致但往来余额回函一致的情形,申报会计师仅针对回函不一致的交易额/余额获取了差异调节表,并对回函不一致的交易额/余额获取审计证据,但未记录同一份函证出现交易额、往来余额函证结果不一致的原因。

经复核,出现上述情况主要原因系部分函证单位回函人员对回函数字的取数逻辑理解存在差异,如余额以发票流转情况作为统计口径,未考虑入库暂估、在途物资等事项对余额、交易额的影响,因而存在同一份函证不同函证项目出现不同的回函结果。

经过现场检查后,申报会计师已在底稿中补充记录余额、交易额回函情况不一致的原因,并加强内部培训工作,强调对于函证异常保持职业怀疑。

2)原材料盘点表记录数据出错

2022 年末,申报会计师陪同发行人进行存货盘点,执行监盘程序。在原材料监盘过程中发现取得的盘点表日期有误,导致盘点表列示的存货数量与实物数量存在较大差异。故而,发行人重新获取了正确日期的盘点表重新执行盘点。申报会计师全程参与了监盘。

盘点完成后,申报会计师项目组内部因沟通不充分,相关人员整理底稿时将原错误日期的盘点表放入底稿之中,底稿复核过程中未能有效识别到此工作疏忽。

现场检查后,申报会计师复核正确日期的盘点数据,并将正确日期的盘点表补充放入底稿之中,对存货盘点日与财务报表日之间的存货变动记录进行复核,同时申报会计师加强内部培训工作,强调对获取的审计证据的准确性保持执业谨慎性。

3)审计工作底稿中累计折旧测算数与报表审定数存在差异且未合理解释

审计工作底稿中累计折旧测算数与报表审定数存在差异,差异构成主要为测算底稿中部分资产转固时间、残值率信息错误。因申报会计师项目组人员工作疏忽,在底稿中记录差异原因不够详细。

现场检查后,申报会计师全面修改测算底稿中存在的错误信息,检查转固日期、残值率、折旧年限等关键信息的准确性,经重新测算后,截止 2022 12 31 日账面固定资产累计折旧多计提 47.62 万元,占当期净利润比例为0.56%,对财务报表整体影响较小。申报会计师已针对该事项对审计项目组人员进行培训,同时加强对审计底稿的复核工作。

4)预付账款审计证据不充分

申报会计师虽执行函证程序、核查明细清单、供应商信息查询等审计程序,但未获取较大预付账款余额项目对应的合同、原始单据及关注期后合同执行情况,主要系审计项目组成员在执行完其他程序后,认为已对预付款项的真实、准确、完整获取了恰当的审计证据,属于工作经验不足及疏忽。

现场检查后,申报会计师已补充获取相关合同、银行流水、期后合同执行情况等审计证据,补充获取的审计证据与原已获取的审计证据不存在相互矛盾之处,此外申报会计师已加强审计项目组人员的培训工作。

3、执业质量是否符合《首次公开发行股票注册管理办法》第八条,以及《深圳证券交易所股票发行上市审核规则》第二十八条的规定

申报会计师严格遵守相关法律法规和行业公认的业务标准和道德规范,建立并保持有效的质量控制,审慎履行职责,作出专业判断与认定,并对审计报告或者其他信息披露文件中与专业职责有关的内容及所出具的文件的真实性、准确性、完整性负责,切实遵守了《首次公开发行股票注册管理办法》第八条,以及《深圳证券交易所股票发行上市审核规则》第二十八条的规定,不存在重大瑕疵情形。

三、中介机构说明

(一)说明对现场检查发现问题的整改计划及整改情况,对发行人财务报表列报和披露的影响

对现场检查发现问题的整改计划及整改情况参见本问题回复“二、/(一)说明执业过程中出现上述情形的原因,执业过程是否勤勉尽责,执业质量是否符合《首次公开发行股票注册管理办法》第七条、第八条,以及《深圳证券交易所股票发行上市审核规则》第二十七条、第二十八条的规定”。

现场检查发现问题相关事项对发行人财务报表列报和披露的具体影响如下:

2020 年至 2022 年,相关现场检查发现事项对财务状况、经营成果影响较小,且上述事项主要系相关人员工作疏忽导致,发行人、保荐机构及其他中介机构已就现场检查发现事项进行了全面整改,不属于会计基础薄弱、内控重大缺陷、盈余操纵、未及时进行审计调整的重大会计核算疏漏、滥用会计政策或者会计估计以及恶意隐瞒或舞弊行为。

经过测算,现场检查发现的问题对 2020 年度、2021 年度和 2022 年度经营业绩影响较小,由于在“问题 10、一、(二)、1、(2)相关情况对研发费用中折旧与摊销金额的具体影响”中描述的固定资产误划分至研发部门对研发费用影响金额较小而未调整,以及“问题 12、一、(三)、1、(2)部分问题设备未停止计提折旧的原因及影响”中描述的资产还处在诉讼阶段,诉讼结果存在不确定性,因此该事项及其所得税影响未做调整,除上述事项外的现场检查事项的累积影响在 2023 1-6 月进行调整,调整前后对 2023 1-6 月的经营业绩营销较小,具体对截止 2023 6 30 日的净资产影响金额为-56.75 万元、对 2023 1-6 月的净利润影响金额为-56.75 万元。

问题 11、关于成本归集与采购

申请文件显示:

1)报告期各期,发行人主营业务成本分别为 8,911.21 万元、10,769.85 万元、13,610.12 万元,其中直接材料金额分别为 6,982.45 万元、8,589.62 万元、11,518.72 万元,占比约 80%;制造费用金额分别为 1,469.37万元、1,694.62 万元、1,554.19 万元。2022 年,发行人制造费用有所下降。

2)发行人披露了原材料及能源采购金额及占比,未披露相关价格变动情况及趋势,亦未披露采购的产品及接受服务的情况。报告期内,发行人采购的原材料主要包括无机材料、有机材料主料、周转材料及其他、有机材料辅料四类。发行人披露了卤代物、胺类等细分材料名称,未披露采购金额及占比情况。

3)报告期各期,发行人有机材料主料采购金额分别为 1,369.74 万元、1,881.22 万元、2,683.39 万元,有机材料辅料采购金额分别为 246.55 万元、391.86 万元、355.29 万元;有机材料业务收入分别为 10,268.92 万元、10,737.07 万元、16,252.25 万元。

4)报告期内,京东方持续为发行人前五大供应商。发行人主要向其采购ITO 基板及银蒸镀回收料等原材料,采购金额分别为 382.16 万元、313.67 万元、496.95 万元,采购占比为 3.49%2.79%4.50%

5)报告期各期,发行人电力采购数量分别为 200.37 万度、350.20 万度、407.35 万度,单位产量对应的用电量分别为 0.08 万度/千克、0.14 万度/千克、0.09 万度/千克,2021 年、2022 年单位电耗分别上涨 75%、下降 35.71%

现场检查发现:

1)发行人将各年度支付的供热费用全部确认为当期管理费用,未在生产成本与期间费用之间进行合理分配,亦未按权责发生制在各具体使用年度进行分配。

2)发行人 2022 年发生的气体净化及报警改造项目支出合同金额未按照实际受益部门计入制造费用,而是计入管理费用科目。

公开信息显示,可比公司莱特光电消耗的能源除电力外,还包括水、蒸汽、天然气等。

请发行人:

1)完整披露包括原材料、能源、产品及服务在内的采购结构,补充披露有机材料主料等四类主要原材料下细分材料(如卤代物、胺类)的采购金额、占比及变动情况,主要供应商基本信息、对其采购金额及占比、采购单价及差异,补充披露完整的能源采购结构。

2)说明有机材料业务主料、辅料等原材料单耗与电力等能源的采购量与产品产量的匹配关系,与可比公司变动趋势是否一致,报告期内比例变动原因及其合理性,单位电耗大幅波动的原因,并结合上述因素,进一步说明单位成本与采购单价变动的匹配性。

3)结合产品结构、单位制造费用变动等,量化分析 2022 年制造费用下降的原因。

4)说明向京东方采购的ITO 基板及银蒸镀材料的规格、用途、价格,并结合向京东方采购/销售价格与京东方其他客户/供应商的价格差异等,同时向京东方采购/销售对发行人采购/销售公允性的影响。

5)结合现场检查过程中发现的成本费用归集不准确的情形,说明相关成本费用未准确分配的原因、影响,发行人成本归集的完整性和准确性。

请保荐人、申报会计师发表明确意见。

一、发行人说明

(一)完整披露包括原材料、能源、产品及服务在内的采购结构,补充披露有机材料主料等四类主要原材料下细分材料(如卤代物、胺类)的采购金额、占比及变动情况,主要供应商基本信息、对其采购金额及占比、采购单价及差异,补充披露完整的能源采购结构

1、完整披露包括原材料、能源、产品及服务在内的采购结构

公司不存在采购外协服务、劳务派遣等服务,对于原材料、产品的采购结构,公司已在招股说明书“第五节/五、/(一)/1、主要原材料采购情况中补充披露,具体如下:

“发行人报告期内采购以原材料、产成品、周转材料及其他为主,具体情况如下:

对于能源采购结构,公司已在招股说明书“第五节、五、(一)2、主要能源使用情况”中补充披露,具体补充情况如下:

“报告期内,公司生产中使用的主要能源为电力,水主要为设备清洗及生活用水,不存在采购蒸汽、天然气等其他能源的情形。公司采购电力、水的具体金额和占比情况如下:

2、补充披露有机材料主料等四类主要原材料下细分材料(如卤代物、胺类)的采购金额、占比及变动情况,主要供应商基本信息、对其采购金额及占比、采购单价及差异

1)补充披露有机材料主料等四类主要原材料下细分材料的采购金额、占比及变动情况、采购单价及差异

对于主要原材料细分材料的采购金额、占比及变动、采购单价及差异情况,公司已在招股说明书“第五节/五、/(一)/1、主要原材料采购情况中补充披露,具体如下

1)有机材料主料

有机材料主料细分材料的采购金额及占比情况如下:

报告期内,公司有机材料主料以卤代物、硼酸为主,采购金额逐年上升,主要系随着公司经营规模扩大、生产安排与备货政策相关,整体采购规模变化与公司产量相匹配。

有机主料主要为定制型材料,其采购单价主要受其上游原材料价格、品质特殊需求、供应商现货储备情况、生产工艺难度、采购数量等因素综合影响,不同品种原材料的单价变动趋势存在差异。报告期内,公司主要采购的有机主料采购单价及差异情况如下:

(五)结合现场检查过程中发现的成本费用归集不准确的情形,说明相关成本费用未准确分配的原因、影响,发行人成本归集的完整性和准确性现场检查后,公司全面检查报告期内成本费用归集不准确的情形、形成原因及对财务报表影响汇总如下:

1、公司将各年度支付的供热费用全部确认为当期管理费用,未在生产成本与期间费用之间进行合理分配,亦未按权责发生制在各具体使用年度进行分配

1)公司各年度支付的供热费用未在生产成本与期间费用之间进行分配具备合理性

2020 年至 2022 年度,公司支付的供热费用每年为 20.74 万元,系当年 10月下旬至次年 4 月初的集体供暖费,用于维持春冬季节室内温度,属于一项满足基本生活需求的社会服务。因此供暖费是组织和管理公司生产经营所发生的必要支出,属于公司整体受益的情形,公司将集体供暖费计入管理费用未在生产成本与期间费用之间进行分配符合企业会计准则的要求。

2)供热费用未按权责发生制在各具体使用年度进行具备合理性,对财务报表无影响

2020 年至 2022 年,公司对供暖费在缴费当年一次性确认为费用,账务处理保持一致。若按照权责发生制在各个具体使用年度进行分配,对报告期内的具体影响为:

由上表可见,供热费用未在各年度进行分配对公司各期净利润的影响较小,公司基于重要性的原则,未对报告期内的财务报表进行修改具备合理性。

2、公司 2022 年发生的气体净化及报警改造项目支出合同金额未按照实际受益部门计入制造费用,而是计入管理费用科目

1)气体净化及报警改造项目支出合同金额未按照实际受益部门计入制造费用,而是计入管理费用科目的原因

前述 2022 年发生的气体净化及报警改造项目支出共 12.84 万元,未按照实际受益部门计入制造费用,而是计入管理费用的原因是公司人员考虑该项支出未直接影响公司的生产能力,将该项目计入了管理费用。

2)对 2022 年度财务报表的影响

上述事项主要是前期公司财务人员对企业会计准则与公司实际业务理解不到位等原因所致,不存在故意遗漏或虚构交易、事项或者其他重要信息,不存在滥用会计政策或者会计估计,操纵、伪造或篡改编制财务报表所依据的会计记录等情形。

公司经过测算,上述事项对 2022 年度财务报表影响较小,基于重要性原则,未作调整。若按照受益部门将该项目支出分摊计入制造费用,具体影响如下:

综上,上述事项对公司财务报表的影响较小,基于重要性原则,公司未就相关事项对财务报表进行调整,具备合理性。

二、中介机构核查

(一)核查程序

针对以上问题,保荐机构和申报会计师主要执行了以下核查程序:

1、获取发行人原料、能源、产品的采购清单及相关供应商基本信息,复核发行人相关信息披露的真实性、准确性、完整性;

2、分析原材料采购、领用相关控制设置的合理性,并测试其运行有效性;

3、向发行人生产负责人了解生产过程、单位耗用等情况,分析主要材料采购单价、材料单耗、能源耗用的变动情况以及与产量的匹配关系;

4、向发行人了解各类产品生产情况、生产工艺变化等,分析各产品单位制造费用、产品销售结构等对制造费用的影响;

5、获取向京东方采购的 ITO 基板及废弃银蒸镀材料的合同、订单、出/入库单、发票、付款等资料,并执行访谈、发函程序,向发行人了解相关交易的必要性,分析向其采购价格的公允性;

6、获取发行人集体供热合同、气体净化及报警改造项目合同,分析发行人会计处理是否合理并复核相关事项对发行人财务报表的影响情况。

(二)核查意见

经核查,保荐机构和申报会计师认为:

1、发行人已按照问询函要求在招股说明书中对采购情况进行补充披露;

2、发行人有机材料业务的材料单耗变动、单位电耗变动具有合理性,与产品产量具备匹配关系;报告期内,发行人材料采购单价变动较为平稳,单位直接材料成本的变动与产品销售结构、产品自身工艺生产特性相关,单位直接材料成本变动具备合理性;

3、发行人 2022 年度制造费用下降主要是光提取材料特定型号的工艺改良及销售占比提升导致,具有合理性;

4、发行人向京东方采购 ITO 基板具有实际用途、向京东方采购废弃银蒸镀材料系受上海展祁委托,具有商业合理性,相关交易的交易价格具有公允性;

5、现场检查过程中发现的成本费用归集不准确的情形对发行人财务报表的影响较小,发行人基于重要性原则未予以调整具有合理性,成本费用归集完整、准确。

加载中...