11个省市房地产“白名单”出炉 涉上千项目、超3700亿融资
新京报
短短几天,全国范围内多个城市接连发布首批房地产项目融资“白名单”。
据新京报记者不完全统计,2024年1月30日至2月4日,11个省市发布首批房地产项目“白名单”,累计涉及1775个项目,总融资需求已超过3700亿元。
对于白名单房地产项目贷款支持的落地,业内人士表示:“白名单有助于改善房地产企业流动性,缓解房地产贷款的紧缩情况及扩大房地产投资,促进房地产与金融良性循环。”
11省市累计融资需求超3700亿元
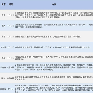
据新京报记者不完全统计,2024年1月30日至2月4日,从南宁成为首个发布首批房地产项目“白名单”的城市以来,重庆、成都、哈尔滨、青岛、云南、西安、湖北、天津、大连、长春等省市房地产项目“白名单”出炉,总融资需求已超过3700亿元。
从各个省市公布的情况来看,目前,云南省的融资需求总量最高。云南省住房和城乡建设厅组织指导16个州(市)通过房地产融资协调机制,筛选确定了第一批房地产“白名单”项目619个,融资需求1519亿元,并及时推送到各有关金融机构。其中,昆明市第一批房地产项目“白名单”212个,融资需求约916亿元。
另一个公布全省白名单情况的湖北省,第一批房地产“白名单”项目221个,涉及16个市州,融资需求712亿元。其中,武汉已经确定了第一批房地产项目融资“白名单”,涉及房地产项目101个、开发企业94家、18家融资机构,涉及融资需求541.73亿元。
此外,在目前公布白名单的城市中,重庆公布的地产项目达到300个以上。据重庆住建局微信公众号发布消息,已向金融机构推送了第一批房地产项目“白名单”,包括314个项目,融资需求约830亿元。成都、昆明的“白名单”地产项目也在200个以上。
此次房地产项目“白名单”是建立房地产融资协调机制的内容之一。1月12日,住房城乡建设部、国家金融监督管理总局共同发布建房〔2024〕2号《住房城乡建设部金融监管总局关于建立城市房地产融资协调机制的通知》(简称《通知》)。
按照《通知》要求,协调机制根据房地产项目的开发建设情况及项目开发企业资质、信用、财务等情况,按照公平公正原则,提出可以给予融资支持的房地产项目名单,向本行政区域内金融机构推送。同时,对存在重大违法违规行为、逃废金融债务等问题的房地产开发企业和项目,要提示金融机构审慎开展授信。
据了解,住房城乡建设部此前召开的城市房地产融资协调机制部署会上,共有35个重点城市参加,涉及25个省份。其中,除省会城市外,包括深圳、厦门、大连、青岛、宁波、东莞、佛山、无锡、苏州和常州等非省会城市也都有参会。
“综合来看,这些第一批发布白名单的城市,基本都是库存压力大,销售压力大的城市。”中原地产首席分析师张大伟表示,能够入围白名单的房地产项目很多就是那些出险房企的优质项目。这些项目自身条件不错,此前被集团债务拖累才导致了停工烂尾,现在有资金进来拉一把,就能够快速盘活。
部分省市房地产融资“白名单”
说明:新京报记者根据公开发布资料整理。新京报制图/寇德娜
上千个地产项目已入选白名单,涵盖出险房企项目
从入选项目来看,既有出险房企项目,也包括未出险房企项目。
新京报记者获悉,2月4日,旭辉确认已获批进入“白名单”项目18个,分布于重庆、昆明、北京、天津、太原、武汉、洛阳、温州、南宁等城市。另外,旭辉在其他城市的多个符合要求的项目也有望陆续进入白名单。
从碧桂园来看,新京报记者从接近碧桂园人士处获悉,目前,碧桂园确认已获批进入“白名单”的项目超过30个,包括河南、湖北、四川、山东、重庆等地的多个项目均在属地政府“白名单”内。
碧桂园方面表示,进入“白名单”后,公司相关项目将获得融资支持,有助于缓解资金压力,推动保交付、资产盘活,提升项目可持续经营能力。
出险房企中,世茂、雅居乐公布了入选“白名单”的情况。截至目前,雅居乐已有涉及重庆、广州、昆明等多个城市的多个项目被当地住建部门明确纳入白名单。
世茂集团也公布,截至目前,公司在试点城市申报了40个房地产项目,入围“白名单”的有16个。其中,武汉锦绣长江项目已落实融资方案并实现回款,其他项目正陆续在地方政府的支持下,与金融机构沟通融资方案。16个项目主要位于广东、湖北、重庆、江苏、天津、辽宁和山东等省市,包括广州院子、世茂锦绣长江、世茂城市之门、世茂江城铭著、世茂云著滨江、世茂起云湾等。
在1月底的申报中,多名来自华东、华南的出险房企也向新京报记者表示:“符合条件的都会积极申报。”
除了出险房企外,龙头民营房企的项目也有入选。比如,重庆市第一批“白名单”中就包括龙湖集团在重庆的龙湖海成青云阙项目。龙湖方面表示,接下来,龙湖将积极与相关部门配合对接,积极推动政策落地执行,持续稳健经营,为房地产市场平稳健康发展做出贡献。
由此可见,此次“白名单”项目的入围条件更为宽松,并非与房企本身出险与否挂钩。据新京报记者此前获得的一份福州市报送房地产项目白名单的通知中显示,其房地产“白名单”项目需满足以下条件:房地产开发项目处于在建施工状态,包含短期停工但资金到位后能马上复工,并能建成交付的项目;房地产开发项目具有与融资额度基本匹配的抵押物或者抵押担保;房地产开发项目已明确拟申请贷款的主办银行,并接受贷款资金封闭管理;房地产开发项目预售资金未被抽挪,或被抽挪的资金已及时收回;房地产开发项目初步制定了贷款资金使用计划和完工计划。
业内:白名单有助“保交楼、保民生”
那么,入选白名单是否就意味着可以获得资金支持?对此,张大伟表示:“需要特别注意的是房地产项目进入白名单并不意味着就能够获得金融机构的融资,地方政府将房地产项目白名单推送给区域内的金融机构后,再由这些金融机构从中筛选出可以发放贷款的项目。”
张大伟表示:“房地产项目白名单制度要做的就是缓解房企融资难的问题,特别是针对出险房企‘一刀切’不给融资的问题。打破部分爆雷房企优质项目融资的困境,从政策层面部分解除金融机构的后顾之忧,从而完成保交楼、保民生。”
不过,从救助思路来看,某华东出险房企的业内人士向新京报记者表示:“从目前各地‘白名单’项目来看,主要目的是保交楼、保民生,这些‘白名单’是针对房地产项目,而非给出险房企,也看出目前是救项目、保交楼,而不是去救企业。”
新京报记者 徐倩
编辑 武新 校对 贾宁