新浪财经

金融监管总局1号2号3号令:新旧对比!

市场资讯 2024.02.03 19:55

文章来源:金融监管研究院

2月2日,金融监管总局发布《固定资产贷款管理办法》《流动资金贷款管理办法》《个人贷款管理办法》,于2024年7月1日起施行

此次最终将原来的“3+1”变为了“三个办法”,是因为将《项目融资业务管理规定》作为专章纳入《固定资产贷款管理办法》。

以下为新“三个办法”与原来“3+1”文件的对比。左侧为旧文件,右侧为新文件。蓝字为删减,红字为增加。

为便于阅读,部分不影响语义的变动未做标识。

本文纲要

1、《固定资产贷款管理暂行办法》&《项目融资业务指引》vs《固定资产贷款管理办法》

2、《流动资金贷款管理暂行办法》vs《流动资金贷款管理办法》

3、《个人贷款管理暂行办法》vs《个人贷款管理办法》

4、附:“三个办法”全文及答记者问

1、《固定资产贷款管理暂行办法》&《项目融资业务指引》vs《固定资产贷款管理办法》

2、《流动资金贷款管理暂行办法》vs《流动资金贷款管理办法》

本文是新旧对比,更详细的解读,以及后续对银行内部制度流程更新的模板,可以登录法询智库。专业级金融监管文件数据库,可登录www.banklaw.com,点击右上角注册(手机号、单位部门信息),完成注册后小助手联系开通试用详细处罚案例分析报告、金融法规数据服务,可联系助手微信17721278814

3、《个人贷款管理暂行办法》vs《个人贷款管理办法》

4、附“三个办法”全文

以下为《固定资产贷款管理办法》《流动资金贷款管理办法》《个人贷款管理办法》三个办法全文及答记者问:

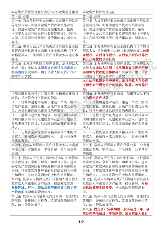
固定资产贷款管理办法

(2024年2月2日国家金融监督管理总局2024年第1号公布,自2024年7月1日起施行)

第一章总则

第一条为规范银行业金融机构固定资产贷款业务经营行为,加强固定资产贷款审慎经营管理,促进固定资产贷款业务健康发展,依据《中华人民共和国银行业监督管理法》《中华人民共和国商业银行法》等法律法规,制定本办法。

第二条本办法所称银行业金融机构(以下简称贷款人),是指在中华人民共和国境内设立的商业银行、农村合作银行、农村信用合作社等吸收公众存款的金融机构。

第三条本办法所称固定资产贷款,是指贷款人向法人或非法人组织(按照国家有关规定不得办理银行贷款的主体除外)发放的,用于借款人固定资产投资的本外币贷款。

本办法所称固定资产投资,是指借款人在经营过程中对于固定资产的建设、购置、改造等行为。

第四条本办法所称项目融资,是指符合以下特征的固定资产贷款:

(一)贷款用途通常是用于建造一个或一组大型生产装置、基础设施、房地产项目或其他项目,包括对在建或已建项目的再融资;

(二)借款人通常是为建设、经营该项目或为该项目融资而专门组建的企事业法人,包括主要从事该项目建设、经营或融资的既有企事业法人;

(三)还款资金来源主要依赖该项目产生的销售收入、补贴收入或其他收入,一般不具备其他还款来源。

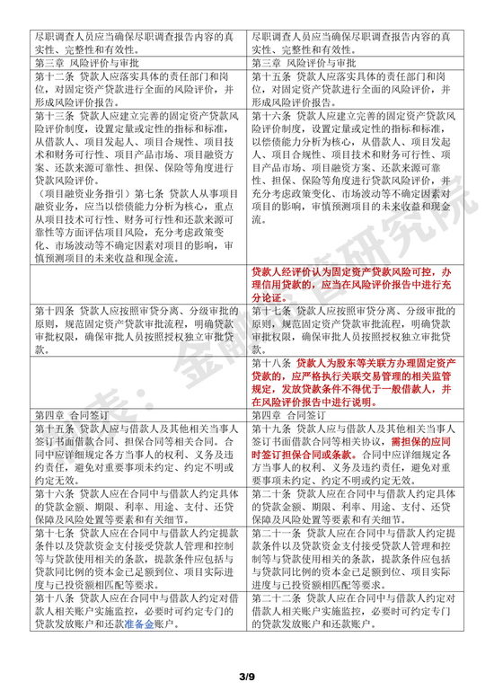
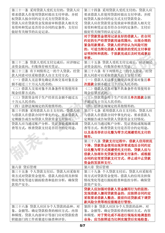
第五条贷款人开展固定资产贷款业务,应当遵循依法合规、审慎经营、平等自愿、公平诚信的原则。

第六条贷款人应完善内部控制机制,实行贷款全流程管理,全面了解客户和项目信息,建立固定资产贷款风险管理制度和有效的岗位制衡机制,将贷款管理各环节的责任落实到具体部门和岗位,并建立各岗位的考核和问责机制。

第七条贷款人应将固定资产贷款纳入对借款人及借款人所在集团客户的统一授信管理,并根据风险管理实际需要,建立风险限额管理制度。

第八条贷款人应与借款人约定明确、合法的贷款用途,并按照约定检查、监督贷款的使用情况,防止贷款被挪用。

第九条固定资产贷款期限一般不超过十年。确需办理期限超过十年贷款的,应由贷款人总行负责审批,或根据实际情况审慎授权相应层级负责审批。

第十条固定资产贷款利率应当遵循利率市场化原则,由借贷双方在遵守国家有关规定的前提下协商确定。

第十一条国家金融监督管理总局及其派出机构依法对固定资产贷款业务实施监督管理。

第二章受理与调查

第十二条固定资产贷款申请应具备以下条件:

(一)借款人依法经市场监督管理部门或主管部门核准登记;

(二)借款人信用状况良好;

(三)借款人为新设项目法人的,其控股股东应有良好的信用状况;

(四)国家对拟投资项目有投资主体资格和经营资质要求的,符合其要求;

(五)借款用途及还款来源明确、合法;

(六)项目符合国家的产业、土地、环保等相关政策,并按规定履行了固定资产投资项目的合法管理程序;

(七)符合国家有关投资项目资本金制度的规定;

(八)贷款人要求的其他条件。

第十三条贷款人应对借款人提供申请材料的方式和具体内容提出要求,并要求借款人恪守诚实守信原则,承诺所提供材料真实、完整、有效。

第十四条贷款人应落实具体的责任部门和岗位,履行尽职调查并形成书面报告。尽职调查的主要内容包括:

(一)借款人及项目发起人等相关关系人的情况,包括但不限于:股权关系、组织架构、公司治理、内部控制、生产经营、核心主业、资产结构、财务资金状况、融资情况及资信水平等;

(二)贷款项目的情况,包括但不限于:项目建设内容和可行性,按照有关规定需取得的审批、核准或备案等手续情况,项目资本金等建设资金的来源和可靠性,项目承建方资质水平,环境风险情况等;

(三)借款人的还款来源情况、重大经营计划、投融资计划及未来预期现金流状况;

(四)涉及担保的,包括但不限于担保人的担保能力、抵(质)押物(权)的价值等;

(五)需要调查的其他内容。

尽职调查人员应当确保尽职调查报告内容的真实性、完整性和有效性。

第三章风险评价与审批

第十五条贷款人应落实具体的责任部门和岗位,对固定资产贷款进行全面的风险评价,并形成风险评价报告。

第十六条贷款人应建立完善的固定资产贷款风险评价制度,设置定量或定性的指标和标准,以偿债能力分析为核心,从借款人、项目发起人、项目合规性、项目技术和财务可行性、项目产品市场、项目融资方案、还款来源可靠性、担保、保险等角度进行贷款风险评价,并充分考虑政策变化、市场波动等不确定因素对项目的影响,审慎预测项目的未来收益和现金流。

贷款人经评价认为固定资产贷款风险可控,办理信用贷款的,应当在风险评价报告中进行充分论证。

第十七条贷款人应按照审贷分离、分级审批的原则,规范固定资产贷款审批流程,明确贷款审批权限,确保审批人员按照授权独立审批贷款。

第十八条贷款人为股东等关联方办理固定资产贷款的,应严格执行关联交易管理的相关监管规定,发放贷款条件不得优于一般借款人,并在风险评价报告中进行说明。

第四章合同签订

第十九条贷款人应与借款人及其他相关当事人签订书面借款合同等相关协议,需担保的应同时签订担保合同或条款。合同中应详细规定各方当事人的权利、义务及违约责任,避免对重要事项未约定、约定不明或约定无效。

第二十条贷款人应在合同中与借款人约定具体的贷款金额、期限、利率、用途、支付、还贷保障及风险处置等要素和有关细节。

第二十一条贷款人应在合同中与借款人约定提款条件以及贷款资金支付接受贷款人管理和控制等与贷款使用相关的条款,提款条件应包括与贷款同比例的资本金已足额到位、项目实际进度与已投资额相匹配等要求。

第二十二条贷款人应在合同中与借款人约定对借款人相关账户实施监控,必要时可约定专门的贷款发放账户和还款账户。

第二十三条贷款人应要求借款人在合同中对与贷款相关的重要内容作出承诺,承诺内容包括但不限于:

(一)贷款项目及其借款事项符合法律法规的要求;

(二)及时向贷款人提供完整、真实、有效的材料;

(三)配合贷款人进行贷款支付管理、贷后管理及相关检查;

(四)进行合并、分立、股权转让,以及进行可能影响其偿债能力的对外投资、对外提供担保、实质性增加债务融资等重大事项前征得贷款人同意;

(五)发生其他影响其偿债能力的重大不利事项及时通知贷款人。

第二十四条贷款人应与借款人在合同中约定,借款人出现以下情形之一时,借款人应承担的违约责任,以及贷款人可采取的提前收回贷款、调整贷款支付方式、调整贷款利率、收取罚息、压降授信额度、停止或中止贷款发放等措施,并追究相应法律责任:

(一)未按约定用途使用贷款的;

(二)未按约定方式支用贷款资金的;

(三)未遵守承诺事项的;

(四)申贷文件信息失真的;

(五)突破约定的财务指标约束等情形的;

(六)违反借款合同约定的其他情形的。

第二十五条贷款人应在合同中与借款人约定明确的还款安排。贷款人应根据固定资产贷款还款来源情况和项目建设运营周期等因素,合理确定贷款期限和还款方式。

贷款期限超过一年的,应实行本金分期偿还。贷款人应当根据风险管理要求,并结合借款人经营情况、还款来源情况等,审慎与借款人约定每期还本金额。还本频率原则上不低于每年两次。经贷款人评估认为确需降低还本频率的,还本频率最长可放宽至每年一次。还款资金来源主要依赖项目经营产生的收入还款的,首次还本日期应不晚于项目达到预定可使用状态满一年。

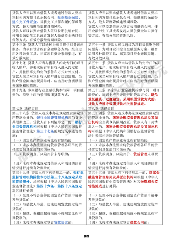
第五章发放与支付

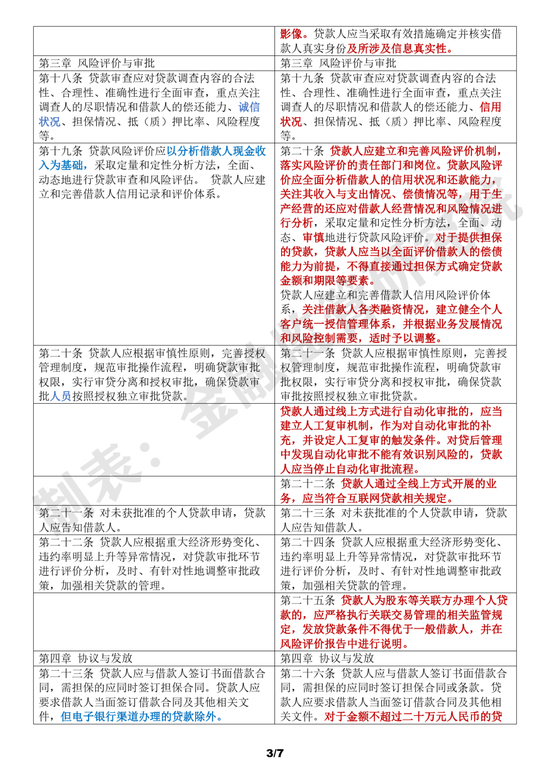
第二十六条贷款人应设立独立的责任部门或岗位,负责贷款发放和支付审核。

第二十七条贷款人在发放贷款前应确认借款人满足合同约定的提款条件,并按照合同约定的方式对贷款资金的支付实施管理与控制。贷款人应健全贷款资金支付管控体系,加强金融科技应用,有效监督贷款资金按约定用途使用。

第二十八条合同约定专门贷款发放账户的,贷款发放和支付应通过该账户办理。

第二十九条贷款人应通过贷款人受托支付或借款人自主支付的方式对贷款资金的支付进行管理与控制。

贷款人受托支付是指贷款人根据借款人的提款申请和支付委托,将贷款资金支付给符合合同约定用途的借款人交易对象。

借款人自主支付是指贷款人根据借款人的提款申请将贷款资金发放至借款人账户后,由借款人自主支付给符合合同约定用途的借款人交易对象。

第三十条向借款人某一交易对象单笔支付金额超过一千万元人民币的,应采用贷款人受托支付方式。

第三十一条采用贷款人受托支付的,贷款人应在贷款资金发放前审核借款人相关交易资料是否符合合同约定条件。贷款人审核同意后,将贷款资金通过借款人账户支付给借款人交易对象,并应做好有关细节的认定记录。贷款人在必要时可以要求借款人、独立中介机构和承包商等共同检查固定资产建设进度,并根据出具的、符合合同约定条件的共同签证单,进行贷款支付。

贷款人原则上应在贷款发放五个工作日内将贷款资金通过借款人账户支付给借款人交易对象。因借款人方面原因无法完成受托支付的,贷款人在与借款人协商一致的情况下,最迟应于十个工作日内完成对外支付。因不可抗力无法完成受托支付的,贷款人应与借款人协商确定合理的支付时限。

对于贷款资金使用记录良好的借款人,在合同约定的贷款用途范围内,出现合理的紧急用款需求,贷款人经评估认为风险可控的,可适当简化借款人需提供的受托支付事前证明材料和流程。贷款人应于放款后及时完成事后审核,并加强资金用途管理。

第三十二条采用借款人自主支付的,贷款人应要求借款人定期汇总报告贷款资金支付情况,并通过账户分析、凭证查验、现场调查等方式核查贷款支付是否符合约定用途,以及是否存在以化整为零方式规避受托支付的情形。

第三十三条固定资产贷款发放前,贷款人应确认与拟发放贷款同比例的项目资本金足额到位,并与贷款配套使用。

第三十四条在贷款发放和支付过程中,借款人出现以下情形的,贷款人应与借款人协商补充贷款发放和支付条件,或根据合同约定变更贷款支付方式、停止或中止贷款资金的发放和支付:

(一)信用状况下降;

(二)经营及财务状况明显趋差;

(三)项目进度落后于资金使用进度;

(四)贷款资金使用出现异常或规避受托支付;

(五)其他重大违反合同约定的行为。

第六章贷后管理

第三十五条贷款人应加强对借款人资金挪用行为的监控,发现借款人挪用贷款资金的,应按照合同约定采取要求借款人整改、提前归还贷款或下调贷款风险分类等相应措施进行管控。

第三十六条贷款人应定期对借款人和项目发起人的履约情况及信用状况、股权结构重大变动情况、项目的建设和运营情况、宏观经济变化和市场波动情况、贷款担保的变动情况等内容进行检查与分析,建立贷款质量监控制度和贷款风险预警体系。

出现可能影响贷款安全的不利情形时,贷款人应对贷款风险进行重新评估并采取针对性措施。

第三十七条项目实际投资超过原定投资金额,贷款人经重新风险评价和审批决定追加贷款的,应要求项目发起人配套追加不低于项目资本金比例的投资。需提供担保的,贷款人应同时要求追加相应担保。

第三十八条贷款人应对抵(质)押物的价值和担保人的担保能力建立贷后动态监测和重估制度。

第三十九条贷款人应加强对项目资金滞留账户情况的监控,确保贷款发放与项目的实际进度和资金需求相匹配。

第四十条贷款人应对固定资产投资项目的收入现金流以及借款人的整体现金流进行动态监测,对异常情况及时查明原因并采取相应措施。

第四十一条合同约定专门还款账户的,贷款人应按约定根据需要对固定资产投资项目或借款人的收入等现金流进入该账户的比例和账户内的资金平均存量提出要求。

第四十二条借款人出现违反合同约定情形的,贷款人应及时采取有效措施,必要时应依法追究借款人的违约责任。

第四十三条借款人申请贷款展期的,贷款人应审慎评估展期原因和后续还款安排的可行性。同意展期的,应根据借款人还款来源等情况,合理确定展期期限,并加强对贷款的后续管理,按照实质风险状况进行风险分类。

期限一年以内的贷款展期期限累计不得超过原贷款期限;期限超过一年的贷款展期期限累计不得超过原贷款期限的一半。

第四十四条贷款人应按照借款合同约定,收回贷款本息。

对于未按照借款合同约定偿还的贷款,贷款人应采取清收、协议重组、债权转让或核销等措施进行处置。

第七章项目融资

第四十五条贷款人从事项目融资业务,应当具备对所从事项目的风险识别和管理能力,配备业务开展所需要的专业人员,建立完善的操作流程和风险管理机制。贷款人可以根据需要,委托或者要求借款人委托具备相关资质的独立中介机构为项目提供法律、税务、保险、技术、环保和监理等方面的专业意见或服务。

第四十六条贷款人从事项目融资业务,应当充分识别和评估融资项目中存在的建设期风险和经营期风险,包括政策风险、筹资风险、完工风险、产品市场风险、超支风险、原材料风险、营运风险、汇率风险、环境风险、社会风险和其他相关风险。

第四十七条贷款人应当按照国家关于固定资产投资项目资本金制度的有关规定,综合考虑项目风险水平和自身风险承受能力等因素,合理确定贷款金额。

第四十八条贷款人应当根据风险收益匹配原则,综合考虑项目风险、风险缓释措施等因素,与借款人协商确定合理的贷款利率。贷款人可以根据项目融资在不同阶段的风险特征和水平,采用不同的贷款利率。

第四十九条贷款人原则上应当要求将符合抵质押条件的项目资产和/或项目预期收益等权利为贷款设定担保,并可以根据需要,将项目发起人持有的项目公司股权为贷款设定质押担保。贷款人可根据实际情况与借款人约定为项目投保商业保险。

贷款人认为可办理项目融资信用贷款的,应当在风险评价时进行审慎论证,确保风险可控,并在风险评价报告中进行充分说明。

第五十条贷款人应当采取措施有效降低和分散融资项目在建设期和经营期的各类风险。贷款人应当以要求借款人或者通过借款人要求项目相关方签订总承包合同、提供履约保函等方式,最大限度降低建设期风险。贷款人可以要求借款人签订长期供销合同、使用金融衍生工具或者发起人提供资金缺口担保等方式,有效分散经营期风险。

第五十一条贷款人可以通过为项目提供财务顾问服务,为项目设计综合金融服务方案,组合运用各种融资工具,拓宽项目资金来源渠道,有效分散风险。

第五十二条贷款人应当与借款人约定专门的项目收入账户,要求所有项目收入进入约定账户,并按照事先约定的条件和方式对外支付。贷款人应当对项目收入账户进行动态监测,当账户资金流动出现异常时,应当及时查明原因并采取相应措施。

第五十三条多家银行业金融机构参与同一项目融资的,原则上应当采用银团贷款方式,避免重复融资、过度融资。采用银团贷款方式的,贷款人应遵守银团贷款相关监管规定。

第八章法律责任

第五十四条贷款人违反本办法规定经营固定资产贷款业务的,国家金融监督管理总局及其派出机构应当责令其限期改正。贷款人有下列情形之一的,国家金融监督管理总局及其派出机构可根据《中华人民共和国银行业监督管理法》采取相关监管措施:

(一)固定资产贷款业务流程有缺陷的;

(二)未按本办法要求将贷款管理各环节的责任落实到具体部门和岗位的;

(三)贷款调查、风险评价、贷后管理未尽职的;

(四)未按本办法规定对借款人和项目的经营情况进行持续有效监控的。

第五十五条贷款人有下列情形之一的,国家金融监督管理总局及其派出机构可根据《中华人民共和国银行业监督管理法》对其采取相关监管措施或进行处罚:

(一)受理不符合条件的固定资产贷款申请并发放贷款的;

(二)与借款人串通,违法违规发放固定资产贷款的;

(三)超越、变相超越权限或不按规定流程审批贷款的;

(四)未按本办法规定签订借款合同的;

(五)与贷款同比例的项目资本金到位前发放贷款的;

(六)未按本办法规定进行贷款资金支付管理与控制的;

(七)对借款人严重违约行为未采取有效措施的;

(八)有其他严重违反本办法规定行为的。

第九章附则

第五十六条国家金融监督管理总局及其派出机构可以根据贷款人的经营管理情况、风险水平和固定资产贷款业务开展情况等,对贷款人固定资产贷款管理提出相关审慎监管要求。

第五十七条对专利权、著作权等知识产权以及采矿权等其他无形资产办理的贷款,可根据贷款项目的业务特征、运行模式等参照本办法执行,或适用流动资金贷款管理相关办法。

第五十八条国家金融监督管理总局对房地产贷款以及其他特殊类贷款另有规定的,从其规定。

第五十九条国家开发银行、政策性银行以及经国家金融监督管理总局批准设立的非银行金融机构发放的固定资产贷款,可参照本办法执行。

第六十条贷款人应依照本办法制定固定资产贷款管理细则及操作规程。

第六十一条本办法由国家金融监督管理总局负责解释。

第六十二条本办法自2024年7月1日起施行,《固定资产贷款管理暂行办法》(中国银行业监督管理委员会令2009年第2号)、《项目融资业务指引》(银监发〔2009〕71号)、《中国银监会关于规范中长期贷款还款方式的通知》(银监发〔2010〕103号)、《中国银监会办公厅关于严格执行〈固定资产贷款管理暂行办法〉、〈流动资金贷款管理暂行办法〉和〈项目融资业务指引〉的通知》(银监办发〔2010〕53号)同时废止。

流动资金贷款管理办法

(2024年2月2日国家金融监督管理总局2024年第2号公布,自2024年7月1日起施行)

第一章总则

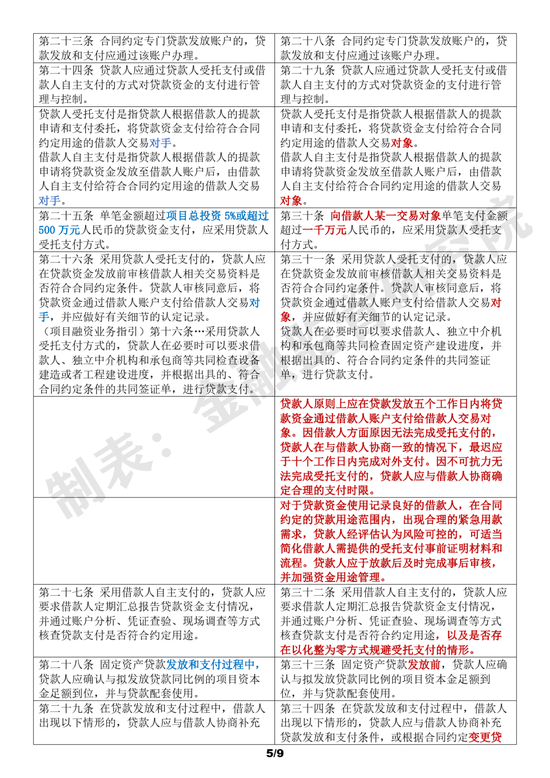
第一条为规范银行业金融机构流动资金贷款业务经营行为,加强流动资金贷款审慎经营管理,促进流动资金贷款业务健康发展,依据《中华人民共和国银行业监督管理法》《中华人民共和国商业银行法》等法律法规,制定本办法。

第二条本办法所称银行业金融机构(以下简称贷款人),是指在中华人民共和国境内设立的商业银行、农村合作银行、农村信用合作社等吸收公众存款的金融机构。

第三条本办法所称流动资金贷款,是指贷款人向法人或非法人组织(按照国家有关规定不得办理银行贷款的主体除外)发放的,用于借款人日常经营周转的本外币贷款。

第四条贷款人开展流动资金贷款业务,应当遵循依法合规、审慎经营、平等自愿、公平诚信的原则。

第五条贷款人应完善内部控制机制,实行贷款全流程管理,全面了解客户信息,建立流动资金贷款风险管理制度和有效的岗位制衡机制,将贷款管理各环节的责任落实到具体部门和岗位,并建立各岗位的考核和问责机制。

第六条贷款人应合理测算借款人营运资金需求,审慎确定借款人的流动资金授信总额及具体贷款的额度,不得超过借款人的实际需求发放流动资金贷款。贷款人应根据借款人经营的规模和周期特点,合理设定流动资金贷款的业务品种和期限,以满足借款人经营的资金需求,实现对贷款资金回笼的有效控制。

第七条贷款人应将流动资金贷款纳入对借款人及其所在集团客户的统一授信管理,并根据风险管理实际需要,建立风险限额管理制度。

第八条贷款人应根据经济运行状况、行业发展规律和借款人的有效信贷需求等,合理确定内部绩效考核指标,不得制订不合理的贷款规模指标,不得恶性竞争和突击放贷。

第九条贷款人应与借款人约定明确、合法的贷款用途。

流动资金贷款不得用于借款人股东分红,以及金融资产、固定资产、股权等投资;不得用于国家禁止生产、经营的领域和用途。

对向地方金融组织发放流动资金贷款另有规定的,从其规定。

第十条流动资金贷款禁止挪用,贷款人应按照合同约定检查、监督流动资金贷款的使用情况。

第十一条流动资金贷款期限原则上不超过三年。对于经营现金流回收周期较长的,可适当延长贷款期限,最长不超过五年。

第十二条流动资金贷款利率应当遵循利率市场化原则,由借贷双方在遵守国家有关规定的前提下协商确定。

第十三条国家金融监督管理总局及其派出机构依法对流动资金贷款业务实施监督管理。

第二章受理与调查

第十四条流动资金贷款申请应具备以下条件:

(一)借款人依法经市场监督管理部门或主管部门核准登记;

(二)借款用途明确、合法;

(三)借款人经营合法、合规;

(四)借款人具有持续经营能力,有合法的还款来源;

(五)借款人信用状况良好;

(六)贷款人要求的其他条件。

第十五条贷款人应对流动资金贷款申请材料的方式和具体内容提出要求,并要求借款人恪守诚实守信原则,承诺所提供材料真实、完整、有效。

第十六条贷款人应采取现场与非现场相结合的形式履行尽职调查,形成书面报告,并对其内容的真实性、完整性和有效性负责。

为小微企业办理的流动资金贷款,贷款人通过非现场调查手段可有效核实相关信息真实性,并可据此对借款人作出风险评价的,可简化或不再进行现场调查。

贷款人应根据自身风险管理能力,按照小微企业流动资金贷款的区域、行业、品种等,审慎确定借款人可简化或不再进行现场调查的贷款金额上限。

尽职调查包括但不限于以下内容:

(一)借款人的组织架构、公司治理、内部控制及法定代表人和经营管理团队的资信等情况;

(二)借款人的经营范围、核心主业、生产经营、贷款期内经营规划和重大投资计划等情况;

(三)借款人所在行业状况;

(四)借款人的应收账款、应付账款、存货等真实财务状况;

(五)借款人营运资金总需求和现有融资性负债情况;

(六)借款人关联方及关联交易等情况;

(七)贷款具体用途及与贷款用途相关的交易对象资金占用等情况;

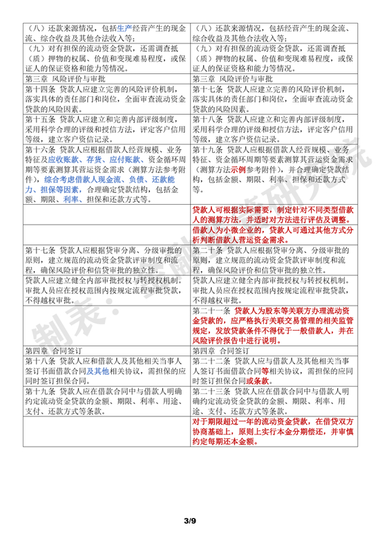
(八)还款来源情况,包括经营产生的现金流、综合收益及其他合法收入等;

(九)对有担保的流动资金贷款,还需调查抵(质)押物的权属、价值和变现难易程度,或保证人的保证资格和能力等情况。

第三章风险评价与审批

第十七条贷款人应建立完善的风险评价机制,落实具体的责任部门和岗位,全面审查流动资金贷款的风险因素。

第十八条贷款人应建立和完善内部评级制度,采用科学合理的评级和授信方法,评定客户信用等级,建立客户资信记录。

第十九条贷款人应根据借款人经营规模、业务特征、资金循环周期等要素测算其营运资金需求(测算方法示例参考附件),并合理确定贷款结构,包括金额、期限、利率、担保和还款方式等。

贷款人可根据实际需要,制定针对不同类型借款人的测算方法,并适时对方法进行评估及调整。

借款人为小微企业的,贷款人可通过其他方式分析判断借款人营运资金需求。

第二十条贷款人应根据贷审分离、分级审批的原则,建立规范的流动资金贷款评审制度和流程,确保风险评价和信贷审批的独立性。

贷款人应建立健全内部审批授权与转授权机制。审批人员应在授权范围内按规定流程审批贷款,不得越权审批。

第二十一条贷款人为股东等关联方办理流动资金贷款的,应严格执行关联交易管理的相关监管规定,发放贷款条件不得优于一般借款人,并在风险评价报告中进行说明。

第四章合同签订

第二十二条贷款人应与借款人及其他相关当事人签订书面借款合同等相关协议,需担保的应同时签订担保合同或条款。

第二十三条贷款人应在借款合同中与借款人明确约定流动资金贷款的金额、期限、利率、用途、支付、还款方式等条款。

对于期限超过一年的流动资金贷款,在借贷双方协商基础上,原则上实行本金分期偿还,并审慎约定每期还本金额。

第二十四条前条所指支付条款,包括但不限于以下内容:

(一)贷款资金的支付方式和贷款人受托支付的金额标准;

(二)支付方式变更及触发变更条件;

(三)贷款资金支付的限制、禁止行为;

(四)借款人应及时提供的贷款资金使用记录和资料。

第二十五条贷款人应要求借款人在合同中对与贷款相关的重要内容作出承诺,承诺内容包括但不限于:

(一)及时向贷款人提供真实、完整、有效的材料;

(二)配合贷款人进行贷款支付管理、贷后管理及相关检查;

(三)进行合并、分立、股权转让,以及进行可能影响其偿债能力的对外投资、对外提供担保、实质性增加债务融资等重大事项前征得贷款人同意;

(四)贷款人有权根据借款人资金回笼情况提前收回贷款;

(五)发生影响偿债能力的重大不利事项时及时通知贷款人。

第二十六条贷款人应与借款人在合同中约定,出现以下情形之一时,借款人应承担的违约责任,以及贷款人可采取的提前收回贷款、调整贷款支付方式、调整贷款利率、收取罚息、压降授信额度、停止或中止贷款发放等措施,并追究相应法律责任:

(一)未按约定用途使用贷款的;

(二)未按约定方式进行贷款资金支付的;

(三)未遵守承诺事项的;

(四)突破约定财务指标的;

(五)发生重大交叉违约事件的;

(六)违反借款合同约定的其他情形的。

第五章发放和支付

第二十七条贷款人应设立独立的责任部门或岗位,负责流动资金贷款发放和支付审核。

第二十八条贷款人在发放贷款前应确认借款人满足合同约定的提款条件,并按照合同约定通过贷款人受托支付或借款人自主支付的方式对贷款资金的支付进行管理与控制。贷款人应健全贷款资金支付管控体系,加强金融科技应用,有效监督贷款资金按约定用途使用。

贷款人受托支付是指贷款人根据借款人的提款申请和支付委托,将贷款通过借款人账户支付给符合合同约定用途的借款人交易对象。

借款人自主支付是指贷款人根据借款人的提款申请将贷款资金发放至借款人账户后,由借款人自主支付给符合合同约定用途的借款人交易对象。

第二十九条贷款人应根据借款人的行业特征、经营规模、管理水平、信用状况等因素和贷款业务品种,合理约定贷款资金支付方式及贷款人受托支付的金额标准。

第三十条具有以下情形之一的流动资金贷款,应采用贷款人受托支付方式:

(一)与借款人新建立信贷业务关系且借款人信用状况一般;

(二)支付对象明确且向借款人某一交易对象单笔支付金额超过一千万元人民币;

(三)贷款人认定的其他情形。

第三十一条采用贷款人受托支付的,贷款人应根据约定的贷款用途,审核借款人提供的支付申请所列支付对象、支付金额等信息是否与相应的商务合同等证明材料相符。审核同意后,贷款人应将贷款资金通过借款人账户支付给借款人交易对象。

对于贷款资金使用记录良好的借款人,在合同约定的贷款用途范围内,出现合理的紧急用款需求,贷款人经评估认为风险可控的,可适当简化借款人需提供的受托支付事前证明材料和流程,于放款完成后及时完成事后审核。

第三十二条采用借款人自主支付的,贷款人应按借款合同约定要求借款人定期汇总报告贷款资金支付情况,并通过账户分析、凭证查验或现场调查等方式核查贷款支付是否符合约定用途,以及是否存在以化整为零方式规避受托支付的情形。

第三十三条在贷款发放或支付过程中,借款人出现以下情形的,贷款人应与借款人协商补充贷款发放和支付条件,或根据合同约定变更贷款支付方式、停止或中止贷款资金的发放和支付:

(一)信用状况下降;

(二)经营及财务状况明显趋差;

(三)贷款资金使用出现异常或规避受托支付;

(四)其他重大违反合同约定的行为。

第六章贷后管理

第三十四条贷款人应加强对借款人资金挪用行为的监控,发现借款人挪用贷款资金的,应按照合同约定采取要求借款人整改、提前归还贷款或下调贷款风险分类等相应措施进行管控。

第三十五条贷款人应加强贷款资金发放后的管理,针对借款人所属行业及经营特点,通过定期与不定期现场检查与非现场监测,分析借款人经营、财务、信用、支付、担保及融资数量和渠道变化等状况,掌握各种影响借款人偿债能力的风险因素。

对于简化或不再进行现场实地调查的业务,应当按照适当比例实施贷后实地检查。

第三十六条贷款人应通过借款合同的约定,要求借款人指定专门资金回笼账户并及时提供该账户资金进出情况。

贷款人可根据借款人信用状况、融资情况等,与借款人协商签订账户管理协议,明确约定对指定账户回笼资金进出的管理。

贷款人应关注大额及异常资金流入流出情况,加强对资金回笼账户的监控。

第三十七条贷款人应动态关注借款人经营、管理、财务及资金流向等重大预警信号,根据合同约定及时采取提前收回贷款、追加担保等有效措施防范化解贷款风险。

第三十八条贷款人应评估贷款业务品种、额度、期限与借款人经营状况、还款能力的匹配程度,作为与借款人后续合作的依据,必要时及时调整与借款人合作的策略和内容。

第三十九条贷款人应根据法律法规规定和借款合同的约定,参与借款人大额融资、资产出售以及兼并、分立、股份制改造、破产清算等活动,维护贷款人债权。

第四十条借款人申请贷款展期的,贷款人应审慎评估展期原因和后续还款安排的可行性。同意展期的,应根据借款人还款来源等情况,合理确定展期期限,并加强对贷款的后续管理,按照实质风险状况进行风险分类。

期限一年以内的贷款展期期限累计不得超过原贷款期限;期限超过一年的贷款展期期限累计不得超过原贷款期限的一半。

第四十一条贷款人应按照借款合同约定,收回贷款本息。

对于未按照借款合同约定偿还的贷款,贷款人应采取清收、协议重组、债权转让或核销等措施进行处置。

第七章法律责任

第四十二条贷款人违反本办法规定经营流动资金贷款业务的,国家金融监督管理总局及其派出机构应当责令其限期改正。贷款人有下列情形之一的,国家金融监督管理总局及其派出机构可根据《中华人民共和国银行业监督管理法》采取相关监管措施:

(一)流动资金贷款业务流程有缺陷的;

(二)未将贷款管理各环节的责任落实到具体部门和岗位的;

(三)贷款调查、风险评价、贷后管理未尽职的。

第四十三条贷款人有下列情形之一的,国家金融监督管理总局及其派出机构可根据《中华人民共和国银行业监督管理法》对其采取相关监管措施或进行处罚:

(一)以降低信贷条件或超过借款人实际资金需求发放贷款的;

(二)未按本办法规定签订借款合同的;

(三)与借款人串通或参与虚构贸易背景违规发放贷款的;

(四)放任借款人将流动资金贷款用于借款人股东分红、金融资产投资、固定资产投资、股权投资以及国家禁止生产、经营的领域和用途的;

(五)超越或变相超越权限审批贷款的;

(六)未按本办法规定进行贷款资金支付管理与控制的;

(七)对借款人严重违约行为未采取有效措施的;

(八)严重违反本办法规定的审慎经营规则的其他情形的。

第八章附则

第四十四条国家金融监督管理总局及其派出机构可以根据贷款人的经营管理情况、风险水平和流动资金贷款业务开展情况等,对贷款人流动资金贷款管理提出相关审慎监管要求。

第四十五条对专利权、著作权等知识产权以及采矿权等其他无形资产办理的贷款,可适用本办法,或根据贷款项目的业务特征、运行模式等参照固定资产贷款管理相关办法执行。

第四十六条对于贷款金额五十万元人民币以下的固定资产相关融资需求,可参照本办法执行。

第四十七条国家金融监督管理总局对互联网贷款、汽车贷款以及其他特殊类贷款另有规定的,从其规定。

第四十八条国家开发银行、政策性银行以及经国家金融监督管理总局批准设立的非银行金融机构发放的流动资金贷款,可参照本办法执行。

第四十九条贷款人应依据本办法制定流动资金贷款管理实施细则及操作规程。

第五十条本办法由国家金融监督管理总局负责解释。

第五十一条本办法自2024年7月1日起施行,《流动资金贷款管理暂行办法》(中国银行业监督管理委员会令2010年第1号)同时废止。

附件:流动资金贷款需求量的测算示例

附件

流动资金贷款需求量应基于借款人日常经营周转所需营运资金与现有流动资金的差额(即流动资金缺口)确定。一般来讲,影响流动资金需求的关键因素为存货(原材料、半成品、产成品)、现金、应收账款和应付账款。同时,还会受到借款人所属行业、经营规模、发展阶段、谈判地位等重要因素的影响。银行业金融机构根据借款人当期财务报告和业务发展预测,按以下方法测算其流动资金贷款需求量:

一、估算借款人营运资金量

借款人营运资金量影响因素主要包括现金、存货、应收账款、应付账款、预收账款、预付账款等。在调查基础上,预测各项资金周转时间变化,合理估算借款人营运资金量。在实际测算中,借款人营运资金需求可参考如下公式:

营运资金量=上年度销售收入×(1-上年度销售利润率)×(1+预计销售收入年增长率)/营运资金周转次数

其中:营运资金周转次数=360/(存货周转天数+应收账款周转天数-应付账款周转天数+预付账款周转天数-预收账款周转天数)

周转天数=360/周转次数

应收账款周转次数=销售收入/平均应收账款余额

预收账款周转次数=销售收入/平均预收账款余额

存货周转次数=销售成本/平均存货余额

预付账款周转次数=销售成本/平均预付账款余额

应付账款周转次数=销售成本/平均应付账款余额

二、估算新增流动资金贷款额度

将估算出的借款人营运资金需求量扣除借款人自有资金、现有流动资金贷款以及其他融资,即可估算出新增流动资金贷款额度。

新增流动资金贷款额度=营运资金量-借款人自有资金-现有流动资金贷款-其他渠道提供的营运资金

三、需要考虑的其他因素

(一)各银行业金融机构应根据实际情况和未来发展情况(如借款人所属行业、规模、发展阶段、谈判地位等)分别合理预测借款人应收账款、存货和应付账款的周转天数,并可考虑一定的保险系数。

(二)对集团关联客户,可采用合并报表估算流动资金贷款额度,原则上纳入合并报表范围内的成员企业流动资金贷款总和不能超过估算值。

(三)对小微企业融资、订单融资、预付租金或者临时大额债项融资等情况,可在交易真实性的基础上,确保有效控制用途和回款情况下,根据实际交易需求确定流动资金额度。

(四)对季节性生产借款人,可按每年的连续生产时段作为计算周期估算流动资金需求,贷款期限应根据回款周期合理确定。

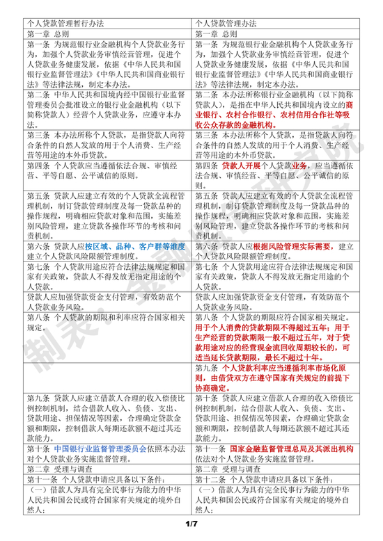
个人贷款管理办法

(2024年2月2日国家金融监督管理总局2024年第3号公布,自2024年7月1日起施行)

第一章总则

第一条为规范银行业金融机构个人贷款业务行为,加强个人贷款业务审慎经营管理,促进个人贷款业务健康发展,依据《中华人民共和国银行业监督管理法》《中华人民共和国商业银行法》等法律法规,制定本办法。

第二条本办法所称银行业金融机构(以下简称贷款人),是指在中华人民共和国境内设立的商业银行、农村合作银行、农村信用合作社等吸收公众存款的金融机构。

第三条本办法所称个人贷款,是指贷款人向符合条件的自然人发放的用于个人消费、生产经营等用途的本外币贷款。

第四条贷款人开展个人贷款业务,应当遵循依法合规、审慎经营、平等自愿、公平诚信的原则。

第五条贷款人应建立有效的个人贷款全流程管理机制,制订贷款管理制度及每一贷款品种的操作规程,明确相应贷款对象和范围,实施差别风险管理,建立贷款各操作环节的考核和问责机制。

第六条贷款人应根据风险管理实际需要,建立个人贷款风险限额管理制度。

第七条个人贷款用途应符合法律法规规定和国家有关政策,贷款人不得发放无指定用途的个人贷款。

贷款人应加强贷款资金支付管理,有效防范个人贷款业务风险。

第八条个人贷款的期限应符合国家相关规定。用于个人消费的贷款期限不得超过五年;用于生产经营的贷款期限一般不超过五年,对于贷款用途对应的经营现金流回收周期较长的,可适当延长贷款期限,最长不超过十年。

第九条个人贷款利率应当遵循利率市场化原则,由借贷双方在遵守国家有关规定的前提下协商确定。

第十条贷款人应建立借款人合理的收入偿债比例控制机制,结合借款人收入、负债、支出、贷款用途、担保情况等因素,合理确定贷款金额和期限,控制借款人每期还款额不超过其还款能力。

第十一条国家金融监督管理总局及其派出机构依法对个人贷款业务实施监督管理。

第二章受理与调查

第十二条个人贷款申请应具备以下条件:

(一)借款人为具有完全民事行为能力的中华人民共和国公民或符合国家有关规定的境外自然人;

(二)借款用途明确合法;

(三)贷款申请数额、期限和币种合理;

(四)借款人具备还款意愿和还款能力;

(五)借款人信用状况良好;

(六)贷款人要求的其他条件。

第十三条贷款人应要求借款人以书面形式提出个人贷款申请,并要求借款人提供能够证明其符合贷款条件的相关资料。

第十四条贷款人受理借款人贷款申请后,应履行尽职调查职责,对个人贷款申请内容和相关情况的真实性、准确性、完整性进行调查核实,形成调查评价意见。

第十五条贷款调查包括但不限于以下内容:

(一)借款人基本情况;

(二)借款人收入情况;

(三)借款用途,用于生产经营的还应调查借款人经营情况;

(四)借款人还款来源、还款能力及还款方式;

(五)保证人担保意愿、担保能力或抵(质)押物权属、价值及变现能力。

第十六条贷款调查应以现场实地调查与非现场间接调查相结合的形式开展,采取现场核实、电话查问、信息咨询以及其他数字化电子调查等途径和方法。

对于金额不超过二十万元人民币的贷款,贷款人通过非现场间接调查手段可有效核实相关信息真实性,并可据此对借款人作出风险评价的,可简化或不再进行现场实地调查(不含用于个人住房用途的贷款)。

第十七条贷款人应建立健全贷款调查机制,明确对各类事项调查的途径和方式方法,确保贷款调查的真实性和有效性。

贷款人将贷款调查中的部分特定事项委托第三方代为办理的,不得损害借款人合法权益,并确保相关风险可控。贷款人应明确第三方的资质条件,建立名单制管理制度,并定期对名单进行审查更新。

贷款人不得将贷款调查中涉及借款人真实意思表示、收入水平、债务情况、自有资金来源及外部评估机构准入等风险控制的核心事项委托第三方完成。

第十八条贷款人应建立并执行贷款面谈制度。

贷款人可根据业务需要通过视频形式与借款人面谈(不含用于个人住房用途的贷款)。视频面谈应当在贷款人自有平台上进行,记录并保存影像。贷款人应当采取有效措施确定并核实借款人真实身份及所涉及信息真实性。

第三章风险评价与审批

第十九条贷款审查应对贷款调查内容的合法性、合理性、准确性进行全面审查,重点关注调查人的尽职情况和借款人的偿还能力、信用状况、担保情况、抵(质)押比率、风险程度等。

第二十条贷款人应建立和完善风险评价机制,落实风险评价的责任部门和岗位。贷款风险评价应全面分析借款人的信用状况和还款能力,关注其收入与支出情况、偿债情况等,用于生产经营的还应对借款人经营情况和风险情况进行分析,采取定量和定性分析方法,全面、动态、审慎地进行贷款风险评价。对于提供担保的贷款,贷款人应当以全面评价借款人的偿债能力为前提,不得直接通过担保方式确定贷款金额和期限等要素。

贷款人应建立和完善借款人信用风险评价体系,关注借款人各类融资情况,建立健全个人客户统一授信管理体系,并根据业务发展情况和风险控制需要,适时予以调整。

第二十一条贷款人应根据审慎性原则,完善授权管理制度,规范审批操作流程,明确贷款审批权限,实行审贷分离和授权审批,确保贷款审批按照授权独立审批贷款。

贷款人通过线上方式进行自动化审批的,应当建立人工复审机制,作为对自动化审批的补充,并设定人工复审的触发条件。对贷后管理中发现自动化审批不能有效识别风险的,贷款人应当停止自动化审批流程。

第二十二条贷款人通过全线上方式开展的业务,应当符合互联网贷款相关规定。

第二十三条对未获批准的个人贷款申请,贷款人应告知借款人。

第二十四条贷款人应根据重大经济形势变化、违约率明显上升等异常情况,对贷款审批环节进行评价分析,及时、有针对性地调整审批政策,加强相关贷款的管理。

第二十五条贷款人为股东等关联方办理个人贷款的,应严格执行关联交易管理的相关监管规定,发放贷款条件不得优于一般借款人,并在风险评价报告中进行说明。

第四章协议与发放

第二十六条贷款人应与借款人签订书面借款合同,需担保的应同时签订担保合同或条款。贷款人应要求借款人当面签订借款合同及其他相关文件。对于金额不超过二十万元人民币的贷款,可通过电子银行渠道签订有关合同和文件(不含用于个人住房用途的贷款)。

当面签约的,贷款人应当对签约过程进行录音录像并妥善保存相关影像。

第二十七条借款合同应符合《中华人民共和国民法典》等法律规定,明确约定各方当事人的诚信承诺和贷款资金的用途、支付对象(范围)、支付金额、支付条件、支付方式等。

贷款人应在合同中与借款人约定,借款人不履行合同或怠于履行合同时应承担的违约责任,以及贷款人可采取的提前收回贷款、调整贷款支付方式、调整贷款利率、收取罚息、压降授信额度、停止或中止贷款发放等措施,并追究相应法律责任。

第二十八条贷款人应建立健全合同管理制度,有效防范个人贷款法律风险。

借款合同采用格式条款的,应当维护借款人的合法权益,并予以公示。

第二十九条贷款人应依照《中华人民共和国民法典》等法律法规的相关规定,规范担保流程与操作。

按合同约定办理抵(质)押物登记的,贷款人应当参与。贷款人委托第三方办理的,应对抵(质)押物登记情况予以核实。

第三十条贷款人应加强对贷款的发放管理,遵循审贷与放贷分离的原则,设立独立的放款管理部门或岗位,负责落实放款条件、发放满足约定条件的个人贷款。

第三十一条借款合同生效后,贷款人应按合同约定及时发放贷款。

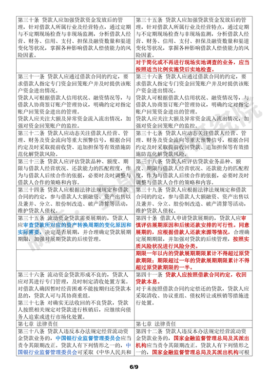
第五章支付管理

第三十二条贷款人应按照借款合同约定,通过贷款人受托支付或借款人自主支付的方式对贷款资金的支付进行管理与控制。贷款人应健全贷款资金支付管控体系,加强金融科技应用,有效监督贷款资金按约定用途使用。

贷款人受托支付是指贷款人根据借款人的提款申请和支付委托,将贷款资金支付给符合合同约定用途的借款人交易对象。

借款人自主支付是指贷款人根据借款人的提款申请将贷款资金直接发放至借款人账户,并由借款人自主支付给符合合同约定用途的借款人交易对象。

第三十三条个人贷款资金应当采用贷款人受托支付方式向借款人交易对象支付,但本办法第三十六条规定的情形除外。

第三十四条采用贷款人受托支付的,贷款人应要求借款人在使用贷款时提出支付申请,并授权贷款人按合同约定方式支付贷款资金。

贷款人应在贷款资金发放前审核借款人相关交易资料和凭证是否符合合同约定条件,支付后做好有关细节的认定记录。

对于贷款资金使用记录良好的借款人,在合同约定的生产经营贷款用途范围内,出现合理的紧急用款需求,贷款人经评估认为风险可控的,可适当简化借款人需提供的受托支付事前证明材料和流程,于放款完成后及时完成事后审核。

第三十五条贷款人受托支付完成后,应详细记录资金流向,归集保存相关凭证。

第三十六条有下列情形之一的个人贷款,经贷款人同意可以采取借款人自主支付方式:

(一)借款人无法事先确定具体交易对象且单次提款金额不超过三十万元人民币的;

(二)借款人交易对象不具备条件有效使用非现金结算方式的;

(三)贷款资金用于生产经营且单次提款金额不超过五十万元人民币的;

(四)法律法规规定的其他情形的。

第三十七条采用借款人自主支付的,贷款人应与借款人在借款合同中事先约定,要求借款人定期报告或告知贷款人贷款资金支付情况。

贷款人应当通过账户分析、凭证查验或现场调查等方式,核查贷款支付是否符合约定用途,以及是否存在以化整为零方式规避受托支付的情形。

第三十八条贷款支付过程中,借款人信用状况下降、贷款资金使用出现异常或违反合同约定以化整为零方式规避受托支付的,贷款人应与借款人协商补充贷款发放和支付条件,或根据合同约定变更贷款支付方式、停止或中止贷款资金的发放和支付。

第六章贷后管理

第三十九条个人贷款支付后,贷款人应采取有效方式对贷款资金使用、借款人的信用及担保情况变化等进行跟踪检查和监控分析,确保贷款资产安全。

贷款人应加强对借款人资金挪用行为的监控,发现借款人挪用贷款资金的,应按照合同约定采取要求借款人整改、提前归还贷款或下调贷款风险分类等相应措施进行管控。

第四十条贷款人应区分个人贷款的品种、对象、金额等,确定贷款检查的相应方式、内容和频度。对于简化或不再进行现场实地调查的业务,应当按照适当比例实施贷后实地检查。贷款人内部审计等部门应对贷款检查职能部门的工作质量进行抽查和评价。

第四十一条贷款人应定期跟踪分析评估借款人履行借款合同约定内容的情况,并作为与借款人后续合作的信用评价基础。

第四十二条贷款人应当按照法律法规规定和借款合同的约定,对借款人未按合同承诺提供真实、完整信息和未按合同约定用途使用、支付贷款等行为追究违约责任。

第四十三条借款人申请贷款展期的,贷款人应审慎评估展期原因和后续还款安排的可行性。同意展期的,应根据还款来源等情况,合理确定展期期限,并加强对贷款的后续管理,按照实质风险状况进行风险分类。

期限一年以内的贷款展期期限累计不得超过原贷款期限;期限超过一年的贷款展期期限累计不得超过原贷款期限的一半。

第四十四条贷款人应按照借款合同约定,收回贷款本息。

对于未按照借款合同约定偿还的贷款,贷款人应采取清收、协议重组、债权转让或核销等措施进行处置。

第七章法律责任

第四十五条贷款人违反本办法规定办理个人贷款业务的,国家金融监督管理总局及其派出机构应当责令其限期改正。贷款人有下列情形之一的,国家金融监督管理总局及其派出机构可根据《中华人民共和国银行业监督管理法》采取相关监管措施:

(一)贷款调查、审查、贷后管理未尽职的;

(二)未按规定建立、执行贷款面谈、借款合同面签制度的;

(三)借款合同采用格式条款未公示的;

(四)违反本办法第三十条规定的;

(五)支付管理不符合本办法要求的。

第四十六条贷款人有下列情形之一的,国家金融监督管理总局及其派出机构可根据《中华人民共和国银行业监督管理法》对其采取相关监管措施或进行处罚:

(一)发放不符合条件的个人贷款的;

(二)签订的借款合同不符合本办法规定的;

(三)违反本办法第七条规定的;

(四)将贷款调查的风险控制核心事项委托第三方完成的;

(五)超越或变相超越贷款权限审批贷款的;

(六)授意借款人虚构情节获得贷款的;

(七)对借款人严重违约行为未采取有效措施的;

(八)严重违反本办法规定的审慎经营规则的其他情形的。

第八章附则

第四十七条国家金融监督管理总局及其派出机构可以根据贷款人的经营管理情况、风险水平和个人贷款业务开展情况等,对贷款人个人贷款管理提出相关审慎监管要求。

第四十八条国家开发银行、政策性银行以及经国家金融监督管理总局批准设立的非银行金融机构发放的个人贷款,可参照本办法执行。

第四十九条国家金融监督管理总局对互联网、个人住房、个人助学、个人汽车等其他特殊类贷款另有规定的,从其规定。

银行业金融机构发放给农户用于生产性贷款等国家有专门政策规定的特殊类个人贷款,暂不执行本办法。

信用卡透支不适用本办法。

第五十条贷款人应依照本办法制定个人贷款业务管理细则及操作规程。

第五十一条本办法由国家金融监督管理总局负责解释。

第五十二条本办法自2024年7月1日起施行,《个人贷款管理暂行办法》(中国银行业监督管理委员会令2010年第2号)同时废止。

国家金融监督管理总局有关司局负责人就《固定资产贷款管理办法》《流动资金贷款管理办法》《个人贷款管理办法》答记者问

为进一步促进银行业金融机构提升信贷管理能力和金融服务质效,金融监管总局对《固定资产贷款管理暂行办法》(中国银行业监督管理委员会令2009年第2号)、《流动资金贷款管理暂行办法》(中国银行业监督管理委员会令2010年第1号)、《个人贷款管理暂行办法》(中国银行业监督管理委员会令2010年第2号)和《项目融资业务指引》(银监发〔2009〕71号)等信贷管理制度(以下简称“三个办法一个指引”)进行修订,形成了《固定资产贷款管理办法》《流动资金贷款管理办法》《个人贷款管理办法》(以下简称《固贷办法》《流贷办法》《个贷办法》,并统称“三个办法”),并于近日发布,自2024年7月1日起施行。有关司局负责人就上述制度回答了记者提问。

1.修订“三个办法一个指引”的背景是什么?

“三个办法一个指引”执行十余年来,在提高商业银行信贷管理水平、防控信用风险和服务实体经济方面发挥了积极作用。近年来,随着我国经济社会的持续发展,对金融服务实体经济提出了新的要求,“三个办法一个指引”中的一些规定也表现出一定的局限性和滞后性,需要更新调整,以更加适应当前信贷业务的发展趋势。根据中央金融工作会议关于“金融要为经济社会发展提供高质量服务”等相关精神,修订“三个办法一个指引”,能够更好地适应商业银行信贷业务实际和发展趋势,督促商业银行进一步提高信贷管理的精细化和规范化水平,提升金融服务实体经济质效。

2.本次修订的主要内容是什么?

一是合理拓宽固定资产贷款和流动资金贷款的用途及贷款对象范围,优化流动资金贷款测算要求,满足信贷市场实际需求。二是调整优化受托支付金额标准,适度延长受托支付时限要求,提升受托支付的灵活性。三是结合信贷办理线上需求,明确视频面谈、非现场调查等办理形式,适配新型融资场景。四是明确贷款期限要求,引导商业银行有效防范贷款期限错配风险,进一步优化贷款结构。五是进一步强化信贷风险管控,推动商业银行提升信贷管理的规范化水平。六是将《项目融资业务管理规定》作为专章纳入《固贷办法》。

3.公开征求意见情况如何?

2023年1月6日至2月6日,“三个办法”及《项目融资业务管理规定》面向社会公开征求意见,金融机构、专家学者和社会公众给予了广泛关注。从反馈意见来看,各方对本次修订总体支持。金融监管总局就各方反馈意见逐条梳理并认真研究,充分吸收科学合理的建议,并对贷款用途、受托支付、贷款期限、分期还款等内容予以进一步修改完善。

4.本次修订对贷款用途范围和贷款对象进行了哪些调整?

本次修订合理拓宽了固定资产贷款和流动资金贷款的用途范围,并明确参照适用范围,着力涵盖当前市场各类合理的融资用途需求。同时进一步明确借款人对象范围,有效满足不同类型市场主体融资需求。

一是《固贷办法》明确,固定资产贷款是指向法人或非法人组织发放的,用于借款人固定资产投资的本外币贷款。固定资产投资是指借款人在经营过程中对于固定资产的建设、购置、改造等行为。二是《流贷办法》明确,流动资金贷款是指贷款人向法人或非法人组织发放的用于借款人日常经营周转的本外币贷款。流动资金贷款不得用于股东分红,不得用于金融资产、固定资产、股权等投资,不得用于国家禁止生产、经营的领域和用途。三是对专利权、著作权等知识产权以及采矿权等其他无形资产办理的贷款,可根据贷款项目的业务特征、运行模式等参照《固贷办法》执行,或适用《流贷办法》。

5.本次修订对贷款受托支付相关要求进行了哪些调整?

一是优化调整受托支付金额标准,与当前我国经济发展水平相适应。对于固定资产贷款,明确向借款人某一交易对象单笔支付金额超过一千万元人民币的,应采用受托支付方式。对于流动资金贷款,规定支付对象明确且向借款人某一交易对象单笔支付金额超过一千万元人民币,应采用受托支付方式。对于个人贷款,明确单次提款金额超过三十万元人民币的个人消费贷款,以及单次提款金额超过五十万元人民币的个人经营贷款,应采用受托支付方式。

二是适度延长固定资产贷款受托支付时限,满足相关合理需求。将固定资产贷款受托支付时限最长放宽至十日,并明确在不可抗力情况下可由借贷双方协商确定具体的支付时限。

三是增加借款人紧急用款相关规定,提高受托支付灵活性。对于固定资产贷款、流动资金贷款及个人经营贷款,明确对贷款资金使用记录良好的借款人,在合同约定的贷款用途范围内,出现合理的紧急用款需求,贷款人经评估认为风险可控的,可适当简化受托支付事前证明材料和流程,并于放款后及时完成审核。

此外,今后不再对受托支付走款占比进行考核。贷款人在发放贷款前应确认借款人满足合同约定的提款条件,并按照合同约定的方式对贷款资金的支付实施管理与控制。

6.本次修订对贷款期限进行了哪些明确规定?

为填补关于贷款期限的制度空缺,并有效防范贷款期限错配产生的风险,进一步优化贷款结构,本次修订明确:一是固定资产贷款期限一般不超过十年。确需办理期限超过十年贷款的,应由贷款人总行负责审批,或根据实际情况审慎授权相应层级负责审批。二是流动资金贷款期限原则上不超过三年,对经营现金流回收周期较长的,最长不超过五年。三是个人消费贷款期限不得超过五年。个人经营贷款期限一般不超过五年,对于贷款用途对应的经营现金流回收周期较长的,最长不超过十年。

此外,国家有关部门对于房地产贷款、个人住房贷款、个人助学贷款、汽车贷款等的贷款期限另有规定的,继续执行相关规定。

7.本次修订对贷款办理流程有哪些优化?

本次修订结合当前信贷办理的实际需求及良好实践,对相关贷款流程进行了明确与规范:一是关于贷款调查。明确流动资金贷款和个人贷款应采取现场与非现场相结合的形式履行尽职调查。同时,对于小微企业流动资金贷款及二十万元以下个人贷款,在非现场调查可有效核实相关信息真实性的前提下,可简化或不再进行现场实地调查。二是关于面谈面签。允许商业银行通过视频形式履行个人贷款面谈。明确贷款人应要求借款人当面签订个人贷款合同,但对于金额不超过二十万元人民币的个人贷款,可通过电子银行渠道进行签订。

8.本次修订对流动资金贷款测算要求进行了哪些调整?

考虑不同类型流动资金借款人差别较大,实际需求不尽相同,本次修订更加注重流动资金贷款的灵活性,支持商业银行积极发挥主观能动性。《流贷办法》明确,贷款人应根据借款人经营规模、业务特征、资金循环周期等要素测算其营运资金需求。办法后附测算方法示例供参考,贷款人可根据实际需要,制定针对不同类型借款人的测算方法。对于小微企业借款人,贷款人可通过其他方式分析判断借款人营运资金需求。

9.本次修订对防控贷款资金挪用行为提出哪些要求?

一是贷款人应在合同中与借款人约定,借款人出现未按约定用途使用贷款等情形时,如个人经营贷被挪用于房地产领域等,借款人应承担的违约责任,以及贷款人可采取的提前收回贷款、调整贷款支付方式、调整贷款利率、收取罚息、压降授信额度、停止或中止贷款发放等措施,并追究相应法律责任。

二是贷款人应健全贷款资金支付管控体系,加强金融科技应用,有效监督贷款资金按约定用途使用。发现借款人挪用贷款资金的,应按照合同约定采取相应措施进行管控。

10.关于相关条款中规定的“书面形式”如何理解?

根据《中华人民共和国民法典》第四百六十九条规定,符合条件的“数据电文”视为书面形式。“三个办法”关于“书面形式”的有关要求,应符合《中华人民共和国民法典》的规定,不仅包括纸质文本,也包括相关数据电文。

加载中...