新浪财经

【IPO案例】将模具开发费用一次性计入研发费用的合理性分析

市场资讯 2024.02.02 22:01

申请文件及前次问询回复显示:

报告期各期研发费用中模具投入金额分别为 1,177.62 万元、1,233.74万元和 1,371.94 万元,剔除模具开发费用后发行人近三年累计研发投入为5,212.09 万元。发行人解释由于无法准确核算模具在研发费用和生产成本的分摊金额,将模具开发费用一次性计入研发费用。 

请发行人:

详细说明“无法准确核算模具在研发费用和生产成本的分摊金额”的具体含义及合理性,是否存在研发和生产混同的情形;发行人可比公司中是否存在类似“无法准确核算模具在研发费用和生产成本的分摊金额”的情况;发行人研发相关内部控制是否有效执行

1、具体含义及合理性

“无法准确核算模具在研发费用和生产成本的分摊金额”的具体含义指无法合理确定模具开发投入的受益情况在研发费用和生产成本之间的分摊比例。

模具的生命周期分为两个阶段:一是在模具开发阶段,新模设计成功后用于制作样品,样品需经客户认证测试方能进一步获取订单,开模成功率及后续订单需求具有不确定性。该阶段研发周期通常历时三个月,是产品研发的核心环节。二是生产阶段,如公司取得量产订单,则将模具用于产品生产,生产过程中模具实际使用周期取决于客户订单数量和排产情况,且模具中的模仁组件系消耗性物料,精密度高,不定期更换后进一步影响模具使用周期,模具实际使用周期具有非线性、不连续、难以估计的特点。

尽管研发成功的模具可用于后续生产,但站在模具开发投入的时点考虑会计处理,公司模具开发是否成功、成功后未来是否能够取得相应订单、能够取得多少订单、以及多长时间内能够取得订单均具有不确定性,即模具开发成功后续被使用受未来产品大批量量产订单需求的不确定性影响,模具后续的受益情况不确定、不连续,无法合理确定模具开发投入在研发费用和生产成本之间分摊比例,基于谨慎性考虑,将模具开发投入一次性计入研发费用。此外,公司的研发活动与生产活动界限明确,研发部门与生产部门分工明确,模具开发活动全部由研发部门负责,不存在与生产活动混同情况。公司按照研发活动与生产活动区分标准分别归集研发投入和生产成本,故模具开发活动的相关研发投入均归集入研发投入。

2、不存在研发和生产混同的情形

模具开发活动属于研究开发活动,公司将研发阶段的模具开发投入计入研发费用,生产阶段的模具零部件消耗计入制造费用符合业务实质和会计准则要求,不存在研发和生产混同的情形,理由如下:

(1)模具开发是连接器行业新产品研发中不可或缺的环节,具备复杂性和研发风险,模具研发成果具有通用性

公司连接器产品研发设计与开发流程包括立项、方案设计、模具设计开发、样品制作认证、试产、量产等环节。公司新产品研发与模具开发流程具体如下:

模具开发是连接器新产品研发的重要环节,具备复杂性和研发风险。连接器新品研发需要通过多次测试、试制才能得到最终成品,并结合客户的认证要求不断反复调试成功。研发过程中模具的设计、开发和测试决定了产品设计是否成功,模具的设计水平决定了连接器产品的精密度、良品率、生产效率和技术性能,是新产品研发不可或缺的环节,亦是公司的核心竞争力的体现。

公司连接器产品具有“多品种、多型号、小批量、更新换代快”的特点,研发部门紧贴客户需求和市场变化进行新品研发,每项新品种或新型号需由研发部门根据新品的设计构形开发适配的模具。只有经过模具设计评审、模具零件设计、模具试模、模具样品检测认证、产品试产等多个环节,新品才能研发落地。

公司的模具开发具体体现为五金部件、塑胶部件等产品零部件模具的开发,公司建有以零部件为模块的矩阵式开发体系,单个模具不为某特定客户独享,也不存在通用模具与定制模具的分类模式,模具作为研发成果具有通用性,五金模具及塑胶模具可分别形成具有一定通用性的五金半成品及塑胶半成品,并进一步根据客户的定制化需求开发不同类型的产品。公司新产品模具开发过程中,充分利用现有行业通用技术方案及公司自主创新技术成果,不断形成新的研发成果和技术积累,如公司自主设计的高精度精密模具零件,运用核心技术之一的冲压模具模内攻牙技术达到提升生产效率及产品性能稳定性的效果,该等技术成果具备基础性和通用性,可应用于不同客户需求和产品需求,在实际使用过程中亦不存在相关模具仅能使用至特定客户产品的情况。新产品开发及模具开发形成的模具及知识产权所有权归属于公司,无需交付客户。

(2)模具开发活动属于研究开发活动,公司将研发阶段的模具开发投入计入研发费用,生产阶段的模具零部件消耗计入制造费用符合业务实质和会计准则要求

①公司的模具开发活动属于研究开发活动,模具开发投入在产品小批量试制和大批量生产阶段之前发生,性质上属于新产品的开发支出

公司连接器产品具备“多品种、多型号、小批量、更新换代快”的特点,模具的设计和开发能力尤为关键,模具开发活动是公司关键的研发活动,目的在于开展新技术、新产品或者新工艺的实验和探索,通过模具开发实现连接器产品的高精密度、高可靠性及高生产效率。公司模具开发具体体现为五金部件、塑胶部件等产品零部件模具的开发,公司建有矩阵式开发体系,单个模具不为某特定客户独享,相关研发技术成果可用于不同的客户和产品上。

根据《企业会计准则第6号——无形资产》应用指南和解释,“生产前或使用前的原型和模型的设计、建造和测试,含新技术的工具、夹具、模具和冲模的设计属于开发活动”,公司的模具开发活动属于会计准则中定义的开发活动;公司的模具开发投入集中在新模的设计开发,公司模具开发具体体现为五金部件、塑胶部件等产品零部件模具的开发,在模具设计到小批量试产阶段发生,在新产品大批量生产阶段之前发生,属于开发阶段支出,性质上属于连接器新产品的开发支出。

根据研发费用相关税法规定《关于完善研究开发费用税前加计扣除政策的通知(财税〔2015〕119号)》,“允许加计扣除的研发费用的具体范围包括:用于中间试验和产品试制的模具、工艺装备开发及制造费”。公司连接器产品属于国家鼓励发展的重点战略新兴产业中的新型电子元器件行业,产品的模具开发投入属于研发费用允许税前加计扣除的范围之内。

②开发阶段的模具材料由研发部门领用,生产阶段的模具零部件材料由生产部门领用;公司将研发阶段的模具开发投入计入研发费用,生产阶段新增的模具零部件消耗计入制造费用

模具开发是连接器新产品研发的重要环节,具体体现为连接器五金部件、塑胶部件的模具开发。研发部门领用模胚、模具零件等模具材料后,经过粗加工、精加工、线切割、慢走丝、电火花等步骤完成模具设计、开发和测试,并根据样品测试结果多次修改调整模具设计方案,直至生产出符合要求的样品。因此,作为新产品开发支出的一部分,模具开发投入于发生时一次性计入研发费用符合业务实质和会计准则。

模具中的模仁组件系消耗性物料,精密度极高,需要定期更换或维修。模具开发成功且新品认证试产通过后,如有进一步的量产订单则投入生产,投入生产使用后的日常保养、维修、零件更换等维护工作由生产部门负责,相应的费用于发生时计入制造费用。

③模具的使用受益价值集中在模具开发阶段,模具开发活动本身存在开发成功与否的不确定性风险,且模具未来受益期不连续、不确定,所有模具开发支出于发生时一次性计入研发费用符合会计处理谨慎性原则

公司将模具开发投入作为研发支出于发生时一次性计入研发费用,具体基于如下几点考虑:

a.公司研究开发的模具的使用受益价值集中在模具开发阶段

公司研究开发的模具的使用受益价值集中在模具开发阶段,从上述的模具开发流程可见,模具初步开发成形后进行试模,新模设计成功后用于制作样品,样品需经分析、评估及优化,才能达到产品高品质的要求,且样品经过认证测试才能得到客户的认可,方能进一步获取量产订单。且根据上述《企业会计准则第6号——无形资产》应用指南和解释,“生产前或使用前的原型和模型的设计、建造和测试”属于开发活动,模具价值的体现集中归属于模具开发阶段。

b.模具开发投入不满足研发支出资本化条件

公司的模具开发活动本身存在开发成功与否的不确定性风险,从模具设计到新产品小批量试产认证阶段存在研发失败风险,且在模具开发过程中未来客户的产品订单需求具有不确定性,模具后续被使用及未来受益期间不连续、不确定,无法预期模具开发投入能否为公司带来经济利益流入,故不满足研发支出资本化的条件,公司将模具开发投入于发生时计入研发费用满足《企业会计准则第6号——无形资产》第九条的规定。

综上,模具开发投入作为开发阶段支出计入研发费用符合业务实质,无需在研发费用和生产成本之间分摊,公司不存在研发和生产混同的情形。

3、可比公司及其他上市公司存在类似情形,会计处理与公司一致

可比公司及同行业连接器公司对模具的会计处理具体披露如下:

由上述案例可知,将研发阶段模具开发投入计入研发费用与多数连接器行业企业会计处理一致,同时将生产阶段新增的模具支出计入制造费用的会计处理亦符合行业惯例,如公开披露过同样会计处理的致尚科技、铭基高科。

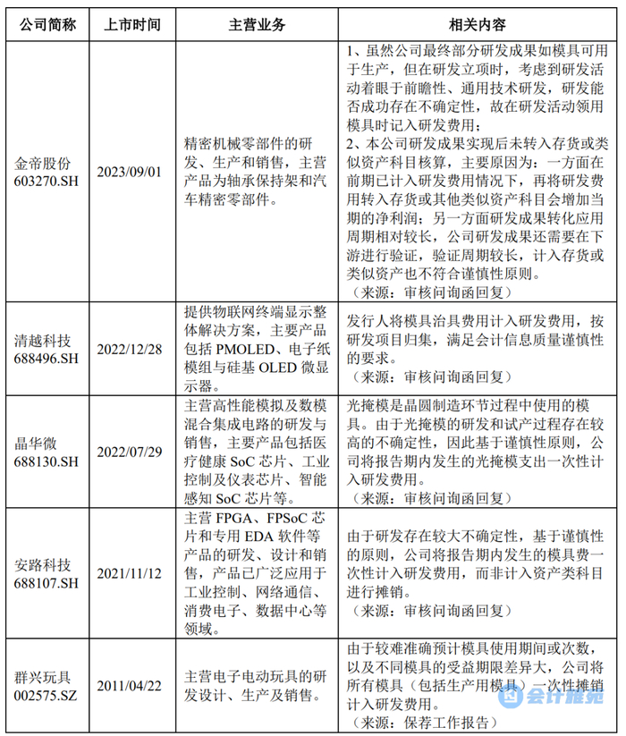
其他行业已上市公司存在将生产阶段所继续使用的模具计入研发费用的情形,如金帝股份(603270.SH)、清越科技(688496.SH)、晶华微(688130.SH)、安路科技(688107.SH)、群兴玩具(002575.SZ)均披露其将包括生产使用模具在内的模具支出计入研发费用,会计处理与公司一致,具体如下:

4、发行人研发相关内部控制执行有效

发行人制定了《技术中心研发管理制度》、《设计开发控制程序》、《模治具管控程序》等与研发费用相关的内部控制制度,对研发项目策划、立项、实施和验收流程进行全面管理。研发过程与生产过程有明确区分,具体区分方式如下:

(1)研发活动与生产活动的目的和执行部门不同

发行人设立了专职研发部门,将以增强企业自主创新能力、开发新产品线和模具开发为目的进行研究开发的人员认定为专职研究人员和技术人员。公司生产活动由生产管理人员和生产工人完成,生产活动主要根据订单需求确定,服务于产品生产,由生产管理人员和生产工人完成。

(2)研发活动与生产活动的开展方式不同

研发活动按项目进行管理,研发活动需经过新产品分析评审、新产品立项申请、项目策划、产品方案设计、产品设计评审、模治具开发、新产品样品制作、产品认证、产品试产到产品量产等一系列内控流程。对于模治具开发管理工作,公司制定了《模治具管控程序》,对模具或治具从申请、设计、评审、制作、试产、验收、维护、预防性保养、修理、报废的全过程进行管理。生产活动系依据销售订单和车间的生产计划从事的相关活动。

(3)研发活动与生产活动的材料领用方式不同

研发活动根据研发项目需要,由研发部门通过ERP申请领用所需材料;生产活动则根据生产计划由生产部门通过ERP申请领用所需材料。财务部根据研发计划及费用预算,监督管理研发经费的使用及归集,按照研发投入实际情况编制研发投入台账,按照研发项目核算与研发活动相关的材料投入、职工薪酬、折旧与摊销、其他费用等。而计入生产活动的材料领用根据BOM归集至对应产品的生产成本。因此,发行人内部控制措施健全且被有效执行,不存在研发和生产领料混同、会计核算混同的情形。

综上所述,发行人计入研发费用的模具等项目属于研发活动的开发阶段支出;发行人内部控制措施健全且被有效执行,不存在研发与生产混同的情形。

加载中...