新浪财经

部分高收益理财产品暗藏猫腻 以信托为通道调节收益

媒体滚动 2024.02.01 20:33

原标题:部分高收益理财产品暗藏“猫腻”,以信托为通道调节收益 | 银行理财观察

财联社2月1日讯(编辑 刘晨)银行理财日益“内卷”的竞争,催生了部分理财机构的“花式”操作。

投资者对不久前债市回调引发的赎回风波心存警惕,风险偏好趋于保守,对于低波动灵活申赎的现金类理财格外青睐,过去一年,该类产品扩容了3000亿左右。在现金管理产品新规严格规范投资范围、流动性、杠杆水平情势下,为了抢占火热的现金理财需求市场,市场逐渐滋生了做高收益、平滑波动的“猫腻”。

理财收益表现不俗,“花式”操作增厚收益

广发证券固收首席刘郁指出,2023年4月至12月期间,日开型产品规模上升1.9万亿元至10.7万亿元,占比由2022年末的37%跃升至2023年末的41%;而最小持有期型产品规模则由3.2万亿元增长至4.2万亿元,增幅达到32.2%。每当定开型产品大量到期打开时,日开型产品及最小持有期产品往往能够获得可观的增幅,演绎“投向置换”逻辑,背后或是低风险偏好的投资环境下,居民投资选择的自发调整。

根据普益标准的数据统计,2023年12月现金管理类理财7日年化收益率最高的产品可以达到4.6841%,表现排在前30名的产品平均7日年化收益也高达3.3073%。结合该类产品所处的R1、R2的风险等级,可以说是表现不俗。

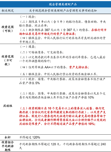
根据现金管理类理财产品新规的规定,现金管理类理财产品主要投资于现金、短期银行存款、债券回购、央行票据、同业存单等货币市场工具。产品投资于所有主体信用评级低于AAA的机构发行的金融工具的比例合计不得超过该产品资产净值的10%。在这种限制下,产品的收益表现如此亮眼,除了年末资金价格短暂走高的影响,现金管理类理财还有着自己的独门秘技。

据媒体报道,多位资管业内人士称,一些产品收益率高存在人为控制因素,比如集中投放高收益资产、选择时点释放收益以及通过信托调节收益等。

刘郁表示,(上述)新规进一步规范了现管类理财产品的运作,在提高这类资产安全性的同时,可能会对其收益造成约束,为此理财可能借助资管产品和委外投资的方式拓宽投资范围。年初资管产品规模占比环比增3.0pct至21%,到三季度其占比持续升至27%,约2.2万亿左右,较去年同期提高9.4pct。进一步对比穿透前后理财的资产配置,可以发现理财通过资管产品和委外主要投资于货币市场类和固收类资产分别在14000亿和8000亿左右。

现管型产品的委外通道,多以险资及信托为主。借助非银资管机构的通道与人员配备,能够有效拓宽投资范围,提升交易能力及效率。

据媒体报道,除了增厚收益,信托还可以帮助现金管理类理财平滑和调节业绩波动。该类部分新发产品,在新发初期规模较小的时候,注入业绩表现优异的资产,很容易拉高七日年化收益率。某股份行理财子公司一款现金管理类产品于2023年12月下旬成立,七日年化收益率“出道即巅峰“,从4.99%一路跌至2024年1月21日的2.67%,而其中扮演重要角色的高收益资产,就是理财通过信托成立的蓄水池(平滑信托)。除了为新发的理财产品撑门面,信托专户还能通过吸收和释放收益,为理财产品平滑表现波动。

一位公募基金人士对媒体称,部分银行理财通过和信托公司合作,可把产品年化收益率超过业绩比较基准的部分,100%提取为归管理人所有,实际收益率高时,通过精准控制,只给客户业绩比较基准对应的收益;实际收益率低时,用之前提取并留存的收益进行贴补。

开源证券首席银行研究员刘呈祥指出,总体来看,现金理财的多元化委外优势和信用债品种下沉,是其“进可攻、退可守”的两大利器。未来对于协议存款、信托计划投资等的政策收束或将到来,现金理财收益优势的持续性有待观察。

某股份行理财子公司人士对财联社表示,通过信托通道操纵收益的行为实际上违反了监管的“穿透”导向,也增加了市场的不良竞争,危害了业绩表现的公平性。

加大“吸金”力度,理财公司“内卷”,调整费率与申赎时间

除了收益和波动两个重要的表现指标,在费率和“营业时间”等方向,现金管理类理财也卷出了新高度。

昨日,平安理财发布公告称,平安理财天天成长3号31期现金管理类理财产品自2024年2月1日起,销售费率调整为0.1%每年,根据Wind数据显示,此前该产品销售服务费率为0.15%每年。

据财联社不完全统计,根据Wind公告显示,2024年以来有近15家理财公司公布过费率优惠的公告。普益标准研究员董丹在接受媒体采访时表示,理财公司调降产品费率意在宣传机构将陪伴投资者、让利投资者的理念,此种营销方法有助于稳定存量客户和吸引新客户。与公募基金等资管行业其他产品相比,目前理财产品费率已处于较低水平,且降费主要针对新发或特定产品,大规模调降费率的可能性不大。

近期,多家理财子公司进驻“理财夜市”,推出24小时不打烊的理财产品。据不完全统计,农银理财、广银理财、平安理财、招银理财、光大理财、宁波银行等多家银行、理财公司延长部分现金管理类理财产品的交易时间。

例如,上周五光大理财官宣海报中贴出的“阳光碧乐活21号A” 产品可以在交易日24点前申购或赎回,视同当日交易,T+1日计算收益或到账。还有农银理财的“农银安心·天天利”申赎时间也延长到晚上八点。

加载中...