新浪财经

央视主持人张泽群实名举报他人偷渡 质疑为何同案不同判?

市场资讯 2024.02.01 15:28

来源:指尖客户端

指尖客户端高级记者 刘强

最近一段时间以来,央视著名主持人频繁在自己的社交媒体上实名举报一起偷渡案中存在的问题:一个已经被法院下达限制出境令的人,是如何从珠海偷渡澳门的?本应不存在的港澳通行证又是如何办理下来的?

指尖客户端记者通过权威渠道获悉,广东省相关部门已经收到张泽群的举报信。

实名举报珠海口岸管理漏洞

据综合信息源显示:胡某有着外籍身份,因为一起民事官司而未能到庭,于2018年9月被北京市朝阳区法院下达了限制出境令,当年9月29日上午,胡某在珠海去往澳门时,被边检机关拦控在境内,然而两个月后,外籍身份的胡某通过廖国新等人的接力运送,以违法的方式逃脱边控到达澳门。

有不愿具名的人士称,曾经查询到胡某港澳通行证号,但拥有外籍的胡某按照法律规定,应该不能办理港澳通行证,因未见过实体证件,该人士对此存疑。

对胡某偷渡出境一事,2019年3月,张泽群向公安部、国家移民局实名举报胡某违法出境,国家移民局督导珠海市公安局侦办,珠海市公安局立案。

公开资料查询可知:廖国新等三人运送胡某偷渡出境,廖国新三人已于2019年11月被抓捕归案,2020年4月被珠海市香洲区法院判刑。

这个结果让张泽群无法理解:廖国新等人只是具体的执行者,如果他们都获刑了,那么“组织”这次偷渡的胡某为何没有被追究法律责任?

张泽群在2019年6月12日到珠海市拱北口岸分局出入境管理大队报案,要求对胡某进行通缉。7月11日,珠海市拱北口岸分局发出不予立案通知书。该份不予立案通知书显示:“你提出控告的胡某偷越国(边)境案,我局经审查认为该案没有犯罪事实发生,根据《中华人民共和国刑事诉讼法》规定,决定不予立案。”

然而,“胡某没有犯罪事实发生”却在前述提到的廖国新等人涉嫌偷渡案的判决中,以“另案处理”的形式出现。

实施者获刑 组织者无恙?

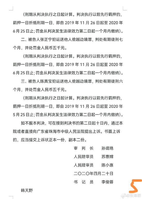
在这份2020年4月20日由广东省珠海市香洲区人民法院下达的刑事判决书里,检察机关指控:2018年11月26日凌晨,偷渡人员(另案处理)经电话联系被告人廖国新,商议从珠海市偷渡前往澳门事宜。2018年11月29日凌晨1时许,廖国新驾驶一辆白色轿车,将偷渡人员送到珠海市保税区×××口,交由张正宁运送前往澳门,随后,张正宁将偷渡人员带至保税区一个废弃码头,交给另外两人(均另案处理)带至海边,交给负责开船的人(另案处理)。负责驾船的人将偷渡人员送至澳门加勒比总督大桥附近后,又将偷渡人员交给负责在澳门接应的陈真宝,当日凌晨2时许,陈真宝将偷渡人员带到澳门一间赌场附近后离开,2019年11月26日,被告人廖国新、张正宁、陈真宝被公安人员抓获。

法院审理认为,被告人廖国新明知偷渡人员系限制出境人员,仍运送其偷越边境,判处廖国新犯运送他人偷越边境罪,判处有期徒刑七个月,张正宁与陈真宝以同样的罪名,分别获刑有期徒刑七个月和六个月。

对于胡某的行为,到底是“没有犯罪事实发生”还是“另案处理”了?张泽群认为,答案不仅关乎到法律的尊严也关乎到国家边境管理的安全大事。为此,张泽群从2020年7月以来,持续向有关部门举报办案机关同案不同罪的具体行为。

直到2023年11月14日,张泽群被珠海市拱北口岸公安分局告知:“本局于2022年9月6日对胡某偷越国(边)境违法行为做出行政拘留5日的行政处罚决定,因其不在境内,暂未能执行。”

知情人告诉指尖客户端记者:“胡某是因为被边控所以不能正常持港澳通行证出境,只能偷渡,但问题是,胡某已经持有外籍,是如何办下来必须是中国籍才能有的港澳通行证?原本有着严格规矩的办理原则是什么原因在胡某身上失效了?”

律师认为一般而言应一同起诉

就张泽群举报偷渡案一事,1月31日,指尖客户端记者向张泽群本人核实,张泽群婉拒了采访,表示想说的已经在社交媒体上表达了。

随后,记者又联系了珠海市公安局当时办理此案的多名管理人员,或是拒绝回应,或是以无法核实身份为由婉拒采访。

事实上,珠海相关方在2022年2月15日还悬赏10万元,向社会征集偷渡线索,其中,奖励范围为提供珠海香洲区、金湾区、高新区范围内参与或从事走私活动、偷越边境、组织他人偷越边境等非法活动线索,公安机关尚未掌握且经查证属实,将予以奖励。

对张泽群在社交媒体频频举报的事情,有过检察官经历的北京合弘威宇律师事务所律师魏景峰认为:胡某的行为是否构成偷越边境罪,根据刑法及及司法解释的规定,偷越国(边)境,具有下列情形之一的,应当认定为刑法第三百二十二条规定的“情节严重”:(一)在境外实施损害国家利益行为的;(二)偷越国(边)境三次以上或者三人以上结伙偷越国(边)境的;(三)拉拢、引诱他人一起偷越国(边)境的;(四)勾结境外组织、人员偷越国(边)境的;(五)因偷越国(边)境被行政处罚后一年内又偷越国(边)境的;(六)其他情节严重的情形。

公安机关不对胡某刑事立案的原因可能是因为胡某的行为不属于上述任何情形之一。本人认为,因为胡某已经被限制出境,如果胡某勾结澳门人员实施偷渡,触犯第(四)项“勾结境外组织、人员偷越边境的”,或可是入罪的情节。另外,第(六)项兜底条款即其他情节严重的情形或也可以适用,但是兜底条款的适用需要慎重。

胡某系外国籍,按说其不应该会持有港澳通行证。倘若其持有的话,如果是真的,相关办证人员可能涉嫌渎职行为。关于举报中提到的另案处理的问题,现在司法实践中,由于有的嫌疑人没有到案,有的则是到案时间晚、或者分案起诉更合适等原因,通常会对部分嫌疑人实施另案处理,但是一般而言共同犯罪均应当一并起诉。没有并案移送且存在嫌疑的人员,大都在起诉书中表述为另案处理。但是起诉书表述另案处理,也即意味着认为涉嫌犯罪。但是,实践中另案处理的相当一部分,由于各种因素,最终均未得到处理。有的是最终认为不构成犯罪,而有的则是其他案外因素。

文中图片均来自于张泽群社交媒体公开发表内容)

责任编辑:刘万里 SF014

加载中...