私募基金,人员履历造假中……
不周山的视野
今天看见了一个消息。有点意思。债券私募基金又走到了金融市场的风口浪尖……又有大肆造假被揭露了。想了一下,这种事应该不是个例。可以评论下。
正文
自从私募基金管理新规出炉以后,有年资的投资经理和风控人员,就成了市场中的香饽饽。但是,哪有这么多人啊。
之前草根生长的私募基金,都是皮包公司,董事长,总经理,投资经理,风控人员,老板自己一肩挑的。可能,一个公司总共俩三人,一个忽悠的,一个卖脸的,一个借钱的。券商虽然人多,但是去私募是要当老板的,谁愿意去私募干小兵,所以,私募的有价值的人是不是源源增多的。
新的管理办法来了,这可怎么办?不满足人员要求就要被迫关张了。这个摇钱树很多传统意义上的犯罪只算做违规,既挣钱,又没啥风险,谁愿意放弃?
只能人员履历造假呗。
1、你的人员来我这晃一年,回头就可以写出五年工作经验风险管理人员。
2、我的员工去你那换一下,就从地痞流氓和街溜子,变成市场知名基金经理。
3、明明是借钱回购的小苦工,换个公司就是投资总监,研究主管。
4、明明业绩年化2.1%,excel弄个年化14.7%的净值曲线图。
5、还有很多别的~~~
反正没有那么多好事的人去追源溯根。
可惜算盘打错了,还真有好事的人啊。专门研究这种人事造假,有人一捋:
1、哇塞,2018—2019年,这个人居然积攒了五年工作经验,估计是去天庭办公了。天上一年,地上五年!
2、日哒,2020-2022年明明我是公司的投资总监,你tm的啥时候当上公司投资总监了?
3、牛逼,大锅,你当年不是连踩##¥%#@踩雷么,你啥时候年化曲线十几了,对了,你不是都没挂名么,你哪来的业绩净值曲线。
之前的违法违规行为,想上岸,只能通过继续违法违规欺骗欺诈来接续上一个谎言,这就是有些债券私募基金的本质和现状。好在是牛市,随便欺诈,随便造假,净值都高高的……没什么人在意。
接着骗接着舞蹈。
上面对于看起来像犯罪的情节,也喜欢用轻微违规来处分,成本也低的很。大家一起造吧。大规模全行业的造,法不责众,大事化小,小事化无,无了花点钱去野媒体那买几个私募金奖,给自己颁一下。
大家想问看到了啥新闻,这个。
添橙投资怎么了?频繁被同行“打脸”
近日,上海添橙投资管理有限公司(下称:添橙投资)因证券投资基金交易纠纷被吴某告到法庭。不久前,添橙私募因侵害作品信息网络传播权纠纷案开庭。而在2023年8月,还因委托合同纠纷与朱某某闹到对薄公堂。
半年左右的时间,添橙投资频繁的作为被告成为法院“常客”。这让大家想不注意都难!添橙投资于2016年6月8日登记,目前管理规模在20亿-50亿。
图片信息来源:中基协
履历造假?
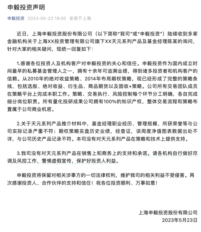
随着深入的了解,都督发现添橙投资不仅纠纷颇多,还被同行接连“打脸”。2023年5月23日申毅投资官方发布公告,指出“xx天元系列”产品陈姓基金经理关于推介材料中的工作履历、管理规模、所获荣誉等与实际记录严重不符,并表示公司没有对天元系列产品在策略和技术上提供支持。
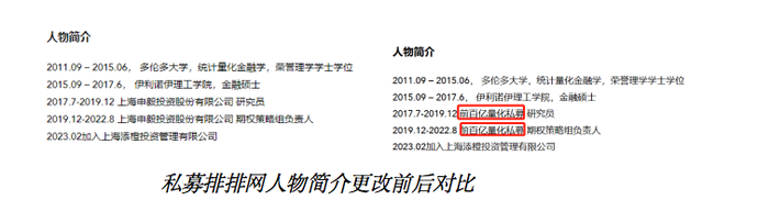
天元系列陈姓经理,督都还真在私募排排网发现了一位,添橙投资的基金经理陈元。
资料显示,陈元之前在申毅投资任职,2023年3月加入添橙投资。根据《华夏时报》报道,陈元之前在私募排排网的人物简介上描述的是上海申毅资产的研究员和期权策略组负责人,但随着申毅投资声明的发布陈元履历资料上将“申毅投资”的信息替换成了“前百亿量化私募”。
申毅投资目前管理规模虽然在50亿—100亿元之间,但其此前规模的确超百亿元。陈元此番做法似乎有点“不打自招”。作为添橙投资的一员,这无疑是让公司被同行“打了一巴掌”。