新浪财经

一篇说明白数据要素产业链,受益的核心龙头股看好这几家

南方财富网

关注

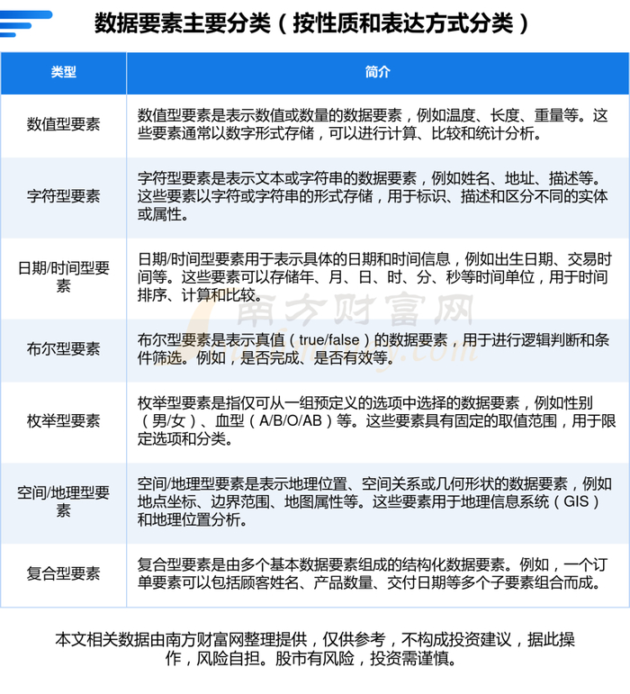
关于数据要素的定义与分类

数据要素是指组成数据的基本单元或分类。它们可以是离散的、可区分的数据项,用于描述、记录和表示现实世界中的事物。

未来,数据要素产业的发展趋势展望

来看下,A股数据要素相关上市公司情况

根据南方财富网趋势选股系统数据统计,A股数据要素相关上市企业目前数量有318家,2022年总体营业收入约为32879.6亿元,同比增加6.01%。数据要素上市公司2018至2023年总体营业收入情况如下:

南方财富网趋势选股系统数据显示,2022年A股318家数据要素相关上市公司总体归母净利润为2139.91亿元,同比减少9.07%,低于2021年水平。从数据要素行业利润率来看,2022年平均毛利率36.3%,较2021年有所下滑,平均净利率11.16%,较2021年有所下滑。

从上市企业分布情况来看,A股318家数据要素相关上市企业分布在北京、广东、浙江、上海、江苏等省市,总体来看企业主要集中于华东区域。

那么,数据要素产业的市场规模如何呢?

随着大数据应用、人工智能和机器学习、可视化和虚拟现实技术的发展以及对数据隐私和安全性的关注,对各种类型的数据要素的需求将继续增长。这为相关的技术、产品和服务提供了广阔的市场机会。市场规模从2018年207.0亿元发展到2022年1018.8亿元,2024年数据要素市场规模或将超过1591.8亿元。

划重点,数据要素产业链剖析及龙头股梳理

数据要素产业链包含国资云、数据标注、数据库、数据分析、数据确权、数据安全、数据交易所等环节。国资云公司主要包括深桑达A、易华录、中国电信、中国联通、中国移动、云赛智联、常山北明等;数据标注公司主要包括海天瑞声、博彦科技;数据库公司主要包括太极股份、星环科技、海量数据、达梦数据;数据分析公司主要包括慧辰股份、三维天地、零点有数、东方国信;数据确权公司主要包括人民网、新华网;数据安全公司主要包括启明星辰、安恒信息、奇安信、电科网安、美亚柏科、格尔软件、信安世纪等;数据交易所公司主要包括浙数文化、ST实达、华扬联众、东华软件、吉视传媒。

中远海科:中国远洋海运集团旗下,国内最早从事智能交通和航运科技服务的企业之一

中远海科创始于1993年5月19日,2010年5月6日在深圳证券交易所上市,股票代码002401。公司主营业务为从事智慧交通、智慧航运、智慧物流、智慧安防等领域的业务。

公司产品线涵盖软件和信息技术服务业、其他等产品;产品广泛应用于交通、航运、物流、安防等。

近年来,公司业务结构、营业收入、归母净利润、毛利率与净利率情况如下:

深桑达A:铁路GSM-R手持终端市占率国内第一,隶属于中国电子信息产业集团

深桑达A创始于1993年12月4日,1993年10月28日在深圳证券交易所上市,股票代码000032。公司主营业务为数字与信息服务业务、高科技产业工程服务、数字供热与新能源服务。

公司产品线涵盖数字与信息服务、高科技产业工程服务、数字供热与新能源服务等产品;产品广泛应用于通信设备、数据要素、元宇宙、数据中心、安防、大数据、智慧城市、LED、云计算等领域。

近年来,公司业务结构、营业收入、归母净利润、毛利率与净利率情况如下:

中新赛克:信息网络安全与数据应用领域卓越的整体解决方案提供商

中新赛克创始于2003年2月8日,2017年11月21日在深圳证券交易所上市,股票代码002912。公司主营业务为网络可视化基础架构、网络内容安全、大数据运营、网络及数据安全等产品的研发、生产、销售。

公司产品线涵盖网络可视化基础架构、网络内容安全产品等产品;产品广泛应用于数据提取、数据融合计算及在信息安全、大数据智能化等领域。

近年来,公司业务结构、营业收入、归母净利润、毛利率与净利率情况如下:

云赛智联:上海国资委旗下唯一的数据中心运营商和云服务运营商,曾获颁微软全球最高等级合作伙伴奖项

云赛智联创始于1993年5月28日,1990年12月19日在上海证券交易所上市,股票代码600602。公司主营业务为以云计算和大数据、行业解决方案及智能化产品为核心业务的专业化信息技术服务。

公司产品线涵盖信息技术服务业等产品;产品广泛应用于智慧城市、云计算等领域。

近年来,公司业务结构、营业收入、归母净利润、毛利率与净利率情况如下:

金桥信息:国内智慧空间信息化解决方案及服务专业提供商中的领先企业之一,上海市智能建筑设计施工优秀企业

金桥信息创始于1994年8月17日,2015年5月28日在上海证券交易所上市,股票代码603918。公司主营业务为主营业务主要包括智慧场景解决方案、智慧建筑解决方案和大数据及云平台服务。

公司产品线涵盖智慧场景解决方案、智慧建筑解决方案、大数据及云平台服务等产品;产品广泛应用于智慧场景、智慧建筑、大数据、云平台服务等。

近年来,公司业务结构、营业收入、归母净利润、毛利率与净利率情况如下:

太极股份:云计算和大数据服务商,具备业内最为齐全的高级别资质

太极股份创始于1987年10月10日,2010年3月12日在深圳证券交易所上市,股票代码002368。公司主营业务为面向公共安全、企业等行业提供信息系统建设和云计算、大数据等相关服务。

公司产品线涵盖云服务、网络安全与自主可控、智慧应用与服务、系统集成服务等产品;产品广泛应用于公共安全、企业等领域。

近年来,公司业务结构、营业收入、归母净利润、毛利率与净利率情况如下:

本文相关数据由南方财富网整理提供,仅供参考,不构成投资建议,据此操作,风险自担。股市有风险,投资需谨慎。

加载中...