新浪财经

2024美妆研发十大预言,谁将改变潮水方向?

界面新闻

关注

文|未来迹FutureBeauty

没人会否认2023年是化妆品行业的科学大年,但2024年一定是化妆品科技加速绽放的一年。国际品牌的技术重炮在年初已经打响,国货品牌在技术层面的进步开始倒逼国际企业翻出更多重磅技术底牌。

来自大环境的压力和消费者对性价比的重新理解,让科技进一步成为争夺市场话语权的“牛耳”,也让这场竞争变得更加惨烈。

那么,国际企业在科研端还有哪些底牌?化妆品行业科研的话语权开始交棒了吗?美妆科技还有哪些可突破的方向?

带着这些疑问,《FBeauty未来迹》综合分析过去各大企业的科研动作和策略,用10大方向的预测,一起研判2024年的化妆品科技战局。

抗衰依旧是国际品牌的主力战场

开年,抗衰科技战场的火药味扑面而来,欧莱雅和雅诗兰黛这对抗衰界的“老法师”发起了一场针锋相对的技术对垒。

2023年末,雅诗兰黛对外宣布了三件与“长寿”相关的大事件:1.推出全新“肌肤长寿科学平台”;2.成立长寿科学专家组;3.支持斯坦福大学长寿科学研究中心 (Stanford Center on Longevity) 及其新成立的“美学与文化”项目。

雅诗兰黛前脚围绕长寿基因Sirtuins铺开新的技术生态,并打出新一代的白金黑钻面霜等核心产品。欧莱雅集团“当家花旦”兰蔻就搬出了集团重金押宝的黑金肌源因子Blackbiosis的新品。

有趣的是,两个抗衰领域的主力品牌,选择的同一套“武功(科技)心法”——Sirtuins。

在功效路径上,Blackbiosis可以激活辅酶NAD+的形成,而辅酶NAD+正是激活Sirtuins的“大管家”。因此,虽然“出招方式”各有不同,但重仓的抗衰科技方向却是相同的。

翻阅历史不难发现,两大品牌的“技术撞车”并非偶然,从40多年前精华品类诞生开始,两大品牌就围绕“二裂酵母发酵产物溶胞物”这一核心成分“纠缠”多年,不难判断,2024年两大品牌又要围绕长寿基因Sirtuins争抢话语权和市场。

抗衰科技依旧是2024年行业在科技层面的“主线剧情”,而两个主力品牌的“科技撞车”却也让2024年抗衰技术战延伸新的方向:

1. 进一步挖掘技术纵深:肌肤抗衰科技的基础研究已经被拉到了基因层,在功效层甚至希望从“抵抗衰老”的思维转向“逆转衰老”突破。

2. 从补充逻辑到助攻逻辑:过去大多数抗衰科技强调从外部补充皮肤内的物质,而现在的思路则是为肌肤自身的机能打好辅助,充分激发皮肤内源的抗衰动力。

在此基础上,抗衰科技战进一步白热化的趋势也更为明显,国际企业正在进一步加大科技武器的“当量”,纷纷搬出了自家研究数十年的技术成果,推出更多重磅的底牌。

例如欧莱雅集团30年研究推出的光塑抗老科技REGENAMIDE-22™,促进肌肤再生,从而达到结构重塑,包括胶原蛋白、弹性蛋白等,为抗老需求的消费者,提供了一个全新的科学抗老解决方案。这项科技被应用到理肤泉品牌上。

资生堂集团则发布了在基底膜研究30年的成果,基底膜正是皮肤屏障生成的“车间”,也是表皮干细胞的“家”。这层薄薄的膜兼具皮肤交流、焕新和维护轮廓结构的三重作用,在业内被视为抗老研究“珠峰”。在此研究基础上,资生堂发布全新成分新肌酮。

爱茉莉太平洋旗下品牌悦诗风吟推出了“微囊类胶原”抗衰科技,一粒微囊类胶原约仅476道尔顿,通过含600亿微囊类胶原的面霜产品,抢占高效年轻肌抗老抗衰赛道。

不难看出,2024年,会有更多外资品牌“掀桌子”式推出有分量的抗衰科技,整个科技战场会进一步焦灼。

有效的科研体系成为胜负关键手

国际企业进一步加码科技输出的同时,国货企业也在努力争夺科技战场的主动权,不同于国际企业拥有健全的研发体系、雄厚的基础和充沛的资金,国货企业在科研端的核心打法在于“深挖洞、广积粮”。

行至“中年”,国货企业早已摈弃过去跟风的科研模式,而是通过构建研科研系成为造风者。不管市场上有多少有技术风口、热门方向,国货企业围绕一条有竞争力的技术主线,从基础研究到最终的生产、检测,补充完整的研发体系,构建自身的科技造血能力。

我们看到,珀莱雅为了基础研究打造国际科学研究院、上海研发中心,与国际前端研究机构及优秀原料供应商建立合作;也看到上美完成研发三级跳打造出自主研发的“环六肽-9”成分,并在肽类相关技术领域建立自己的核心优势。

环亚集团已搭建起“三大研发中心+四大技术平台”的研发体系,拥有203项授权专利(其中发明专利127项);发表119篇科技学术论文,获得各级科技进步奖37项、40项科技成果鉴定(其中国际领先2项,国际先进4项),强化自身的科研背景板。

伽蓝为了超级酵母“喜默因”构建了整条生态链,从研发到产品生产、原料生产的整套研发体系。而水羊股份已经形成由首席科学家为学术带头人的“大研发”专家梯队,拥有研发团队 300 余人,甚至在内部开启AB组竞争模式,开发出了黑参提取物、PQQ二钠盐等多种核心成分。

可以预见,这些已经拥有相对完备体系的国货企业,未来在科研端会有更多体系性输出:

1.在成分、功效、理论之上,讲好研发体系的故事,构建更强的科技公信力;

2.拥有更强的自主研发能力,输出更多原创技术,支持品牌技术迭代的同时,为品牌挖深技术护城河;

3.拥有更成熟的技术掌控能力,拓展更优质、高效的研发生态;

4.推动更高效率的研发,以相对较少的投入达到更高的研发产出,在技术端进一步深卷市场。

在完备的科研体系基础上,头部国货通过“你打你的,我打我的”的方式,完全可以在科技端获取更多优势。

“开门造车”更符合实际

开放式创新并不是一个新的话题,从早年欧莱雅集团对外公布研发标准开始,科研领域的闭门造车就已经成为过去式。

说到底,从内部生长出一个有效的科研结构,周期太长、投入太高,风险太大,且企业由于自身的研发惯性,有许多研发方向不可能从内部生长。

2024年,研发资源的争夺战,正在进一步加剧。

一方面,外资企业在加速拉拢、试水国内的研发生态资源,欧莱雅集团的孵化平台Big Bang项目从中国一路拓展到了日本与韩国。资生堂旗下Fibona、Beauty Beyond等平台均是挖掘优质研发资源的重要平台。

凭借雄厚的资金支持和已有科研体系的支持,欧莱雅等国际企业已经开始通过资本投入的方式在中国研发生态里跑马圈地,布局更多本土的新兴技术企业,主打多方试水,多点开花,甚至有不少国内的技术企业通过这样合作走向国际平台。

说到底,中国成长起来的研发生态与中国消费者、中国市场拥有更高的契合度,中国研发力量的加入,能够很大程度提升外资企业的科研效率。

另一方面,中国研发在极度内卷中,诞生了许多符合国际企业标准,甚至领先于行业的科技,这样的“灵感”对外资企业来说同样重要。

俗话说“富则火力覆盖、穷则战术穿插”,具有相对完备研发体系的国货企业,会通过研发生态的布局,在特定的领域强化自身的核心技术。

例如去年年底,上美旗下品牌韩束联合皮肤科学百人论坛,率先发起成立了“科学抗衰小组”。该小组由黄虎博士领衔,联合复旦大学附属华山医院原皮肤科主任、中国医师协会皮肤科医师分会顾问、融合了皮肤科医生、化学家、植物学家、生物学家、药学家等跨领域多学科,进行学术和科研成果,以及科研内容的共创和转化。

逸仙电商已和海内外多家知名机构建立深度合作,如中科院化学研究所、华中科大国家纳米药物工程技术研究中心、森鑫科技集团、上海瑞金医院等研发机构,并通过首创的Open Lab则与中山大学联合发布了“中国人皮肤衰老研究平台”的最新成果。

环亚集团的研发团队汇集了中药学、生物科学、微生物学、材料化学、有机化学、药物制剂等不同学科的各类专业人才。

在多学科融合之后,许多优于国外的合成生物企业、研发机构浮出水面,迅速将它们纳入研发生态,是国内企业在科研端拉近甚至反超外资的关键。

对于许多研发体系还不够完备的国货企业而言,研发生态端的布局意义在于补足自身短板,利用外部资源构建自身优势。

中国日用化工协会理事长王万绪曾在《FBeauty未来迹》的采访中表示,“制造业还停留在单机、单元孤立碎片化的状态;供应链、产业链体系化很弱。”

但总体看来,在开放式创新模式下,科技的“中国”浓度在进一步提升。中国企业过去多年里对外部研发的“拿来主义”,已经在潜移默化中变为外资企业对中国研发的借鉴和融合吸收。

基础研究触发护肤理论内卷

中国消费者在技术端的信任成本越来越高,卷成分早已成为过去式,卷理念才是当下的科技打法。

不难发现,当国际品牌的成分护城河正在被瓦解,原本“成分等于功效”的技术传播路径正在失效,消费市场对基础的技术解释已经麻木。国际企业也正在尝试从更高维度来“包装”技术,从基础研究出发,打造一套超越于成分科技之上的新理念体系成为必然。

用科学有效的基础构建护肤理念,解决消费者的护肤需求,而具体的成分只是践行某种护肤理念技术手段。这种模式更能让消费者相信企业在某一领域有足够深入地研究,产品足够有效,也更具新鲜感。

例如高丝旗下品牌黛珂的New AQ系列就选择使用黄兰花的香氛来愉悦用户的情绪,促进“神经递质”的分泌,以此达到更好的护肤效果,形成了一套相对完整的情绪护肤路径。

有趣的是,这样“理念”之争似乎突出体现在中国市场,例如雅诗兰黛集团主打的新成果色提因™在国内主打的是长寿基因的概念和基因护肤的理念,在国外的技术推广却止步于成分“喜马拉雅龙胆提取物”。

原创中国成分更耀眼

有人说,当竞争卷到成分时,国际大牌最后一道护城河也没有了。珀莱雅CEO方玉友曾对外表示,国货品牌2020年之后开始做技术研发,这两年也研发出三十多种创新原料,还出现了玻尿酸、重组胶原蛋白这些中国成分。

不难想象的是,2024年会有更多耀眼的中国成分崭露头角,在数量和质量上均有巨大突破。

1. 更多更具代表性的原创成分出炉。基于更成熟的研发体系,上美的环六肽-9,伽蓝的喜默因等企业级核心代表成分出炉,未来还会有更多的代表性成分问世。

2. 原有代表成分加速迭代。类似华熙生物的透明质酸、巨子生物的重组胶原蛋白等多种核心技术成分会进一步迭代,通过成分的深度开发、改性、分子量切割,以及和其他成分的组合等技术路径完成迭代优化。

3. 功效更强大,性能更优越。国内企业在成分端的胜出,永远源于更高的性价比。伽蓝集团研发总监邹岳就曾表示,“在相同实验条件下,喜默因™的功效远超其他明星发酵成分。仅需5%浓度的喜默因™,就能显著促进基底层细胞的增殖,极大提高皮肤的焕新率,基底层细胞新生信号因子Ki-67的表达更是整整提高了5.9倍。”

4. “包装”更完备,体系更完整。虽然未来的科研会进入到理论竞争阶段,但成分仍是最终的解决方案,但中国成本的包装方式会被迫升维,成分推广会有完备的理论体系、基础研究,甚至催生大量的新行业标准诞生。

科学传播成为一门“必修课”

在这个功效、成分、科研理论混战的科技大战场里,所有技术需要构建的壁垒不仅局限于技术本身,还需要体系化的科学传播,赢得消费者的信任和喜爱。如何讲好科技故事,做好科学传播,必然是2024年所有企业需要觉醒的意识。

据《FBeauty未来迹》了解,在宝洁、欧莱雅、资生堂等国际企业中,早就设置了专有的科学传播的职位,从B、C两端展开体系性推广,国内企业也在一定层面上开展科学传播。

目前,这些企业的科学传播已经形成了初步的体系:

1. “翻译”科技内容。能够通过有效降低高端科技的理解门槛,让普通消费者对企业主推技术形成有效的认知和记忆。在足够理解的前提下,构建消费者的信任。

2. 构建科学传播生态。通过专业博主、研发机构的联动,生产专业内容,强化技术背书,传播专业信息。

3. 促进市场转化。好理解的科技故事拥有更高的传播效率和变现能力,一个易于理解、方便记忆的“早C晚A”科技故事,足以帮助珀莱雅在市场上拥有更高效的市场推进节奏。

4. 更新品牌故事。从科学的角度去传播品牌的故事,将品牌的温度、情绪、理念与科学深度结合,打通理性的科技与感性的品牌。

然而,大多数企业的科学传播还处于最基础的“讲人话”(讲听得懂的话)阶段,仍在探索“翻译”手法,在基础的“弄懂”之后还有“有趣”、“信任”、“有记忆点”、“二次传播”等进阶课题有待钻研。在团队组建、传播生态构建方面仍然需要足够的时间积累和相应的试错成本。

然而,科学传播这门必修课,在2024年似乎没有逃课的可能性。

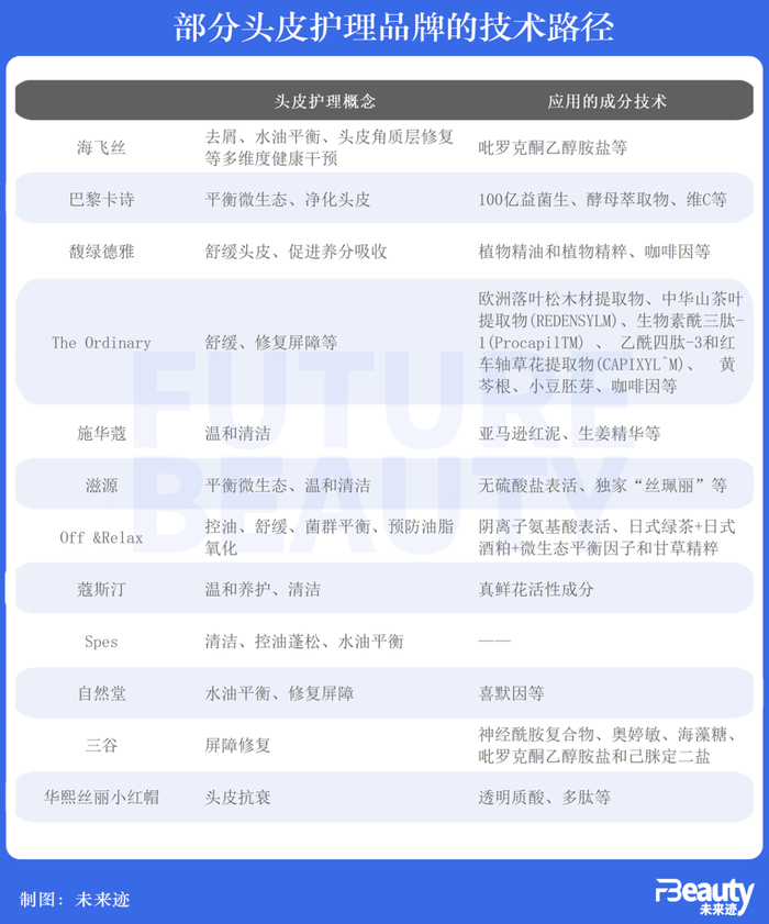
“顶上之争”从防脱走到头皮护理

防脱还未“退烧”,头皮护理已经开始悄悄上位,但顶上之争最终会在科研端走上同一条路。

国家卫健委数据显示,我国存在脱发困扰的人数已超2.5亿人,呈上升趋势。2023年7月,Off&Relax推出防脱育发精华液。作为Off&Relax首次发布的防脱产品,此款防脱育发精华液从育发-固发-防脱三大通路,包括两款核心专利成分,重点解决了“育发”问题。

可事实上,Off&Relax的技术路径源于头皮护理,防脱本就是优质头皮护理的最终结果之一。头皮护理正站在更高一层的科技理解上,接棒“无硅油”、“香氛洗护”,成为推动洗护市场新一轮升级的驱动器。

在过去的一年里,以巴黎卡诗为代表的洗护品牌,发布了多款头皮护理精华类产品,从技术、产品形态,甚至是价格带多个维度布局头皮护理。

宝洁旗下海飞丝品牌在转身“头皮专家”新定位之后推出了 “简”系列,用长达5年的时间调制上千款配方,将配方中的成分“砍”到了极致的9种,且每一款成分都能精准锁定头皮护理的核心功效点位,成为一款减法做到极致的突破性洗护产品。

英敏特的数据显示,从2018年开始,中国洗护市场的年均增长仅为1%,但头皮护理赛道的增速却高达24%。仅2021年一年,海外美护发新品牌入驻天猫国际的数量就呈现翻倍增长,进口头皮护理产品销售额同比增长340%,洗护品类中头皮护理的份额占比在加速扩增。

事实上,“护肤式护发”“头皮护理”等概念火热源于消费者对于头皮健康的重视和认知的提升。

不难判断,高速发展的头皮护理会倒推防脱、去屑等洗护品类核心功效成为基础功效,更多头皮护理相关的技术会向下兼容、覆盖掉原有的功效体系。

另一方面,过去许多用于面部肌肤护理的相关技术体系,例如抗衰、抗敏舒缓等也会被搬到头皮护理的科技战场,创造更多的进阶头皮护理需求和市场。

美妆科技进一步破局

有人说,沿着美妆科技的思路,所有的化妆品都值得重做一遍,也有人说,“化妆品做了那么久的功效护肤,全给美容仪器做了嫁衣。”

越来越多的企业入局,各类声(波)、光、电类产品频出,加之2023年法规开始加速美妆科技的监管,都在说明一个问题,这是一条相对初级,但增速极快的上升期赛道。

2024年,美妆科技会迎来新一轮爆发吗?答案是肯定的。

1. 更多专业院线设备会加速下沉到消费市场,成为家用的美妆科技产品,基于消费者对美妆科技功效的固有的信任感,大排灯、洗脸仪等美妆科技的小型化、便捷化,家用化成为美妆科技的核心方向。

2. 加强护肤、洗护、辅助上妆依旧是美妆科技的一大主流方向。欧莱雅集团推出了HAPTA、Brow Magic 等多种辅助工具。凭借更先进的AI算法和大数据模型,New K-Scan等沙龙、院线使用的皮肤、头皮检测的美妆工具也得到了进一步的升级。

3. 链路化、生态化也成为美妆工具迭代的关键,例如花王的Life+会将多个技术维度与多个品牌组建成一个网络,以此提升消费者的体验,国内也有更多的美妆工具生态正在加速布局。

除了美妆科技本身的迭代,更多来自中国市场的美妆科技正在崭露头角,例如在欧莱雅进博会展位C位首秀的头皮检测仪New K-Scan的开发主力就是中国的研发团队。同时,欧莱雅在年初投资汝原科技(Zuvi),联合打造了AirLight Pro的新式的光能吹风机产品。

医美下沉,再生医学上升

化妆品行业向功效一路高歌猛进,医美行业却在努力轻质化运营,两个市场在前端的科研和后端的市场上出现了越来越多的交集。

不难发现,医美类护肤产品正在下探,例如上市公司爱美客正式推出了日用化妆品,医美品牌绽媄娅向“生活美容”类护肤品进军。

同样,化妆品企业向医美的探索也在加速,如悠可集团助力艾尔建美学旗下高端院线品牌SkinMedica丝缇珂宣布进军线上,紧追中国市场“功效护肤”和“医美”这2大增长趋势最强劲的赛道。丸美股份推出Ⅱ类医疗器械新品,包括医用重组胶原蛋白贴敷料和液体敷料,以此正式切入轻医美赛道。

不难判断,2024年会有更多曾经运用于医美领域的相关技术下沉到化妆品行业。例如,在胶原蛋白领域,重组胶原蛋白的透皮、稳定性、胶原蛋白类型的深度挖掘,以及曾经用于制药的透皮递送等“辅助”科技都会进一步下沉到传统护肤市场。

而另一层面,则是医美体系背后的核心学科——再生医学会进一步发光发热。从细胞层解读皮肤,并从再生科学(细胞再生)的技术维度为皮肤给出解决方案,以再生科学的严格标准,从渗透性、靶向性、功效路径等多个维度开展技术攻关,会成为新生品牌的技术路径。

例如,高丝在干细胞增殖、分化的控制上取得重要成果,甚至能够将已经分化的真皮纤维细胞逆向诱导为干细胞,这类研究是未来“皮肤衰老的过程控制”的重要基础。这类突破性成果也被应用到“iP.Shot”产品研发中,成就了黛珂抗皱赋活精华霜等强势产品。

除此之外,医美相关的基础研究布局已经成为外资企业的新科技落点。不少国际企业均已对外宣布,医美是未来的重点方向,资生堂已经率先于去年9月展开与上海九院整复科的合作。

“在消费者市场,大家都知道医美有效,但对医美的作用机制、安全性的了解还不够充分。”资生堂中国首席研发官荒木秀文表示,“未来我们将基于优势互补、资源共享,共同探索中国医美消费者皮肤科研的创新解决方案。”

新科研体系下的供应链转型

在科技护肤的时代,连身体护理都开始强调功效,追求基础研究,这种极致功效化的需求正在倒逼企业的供应链转型,卷配方科技、价格的传统代工企业面临巨大挑战。广州市监局公布的信息显示,2023年广州有83家企业注销了《化妆品生产许可证》,行业优胜劣汰加速,准入门槛提高。

在新的科研体系之下,一部分具有原创成分技术以及基础研究能力的代工企业成为企业的新宠。在发酵技术领域拥有相对优势的全丽生物,在中草药类发酵成分拥有核心技术的天津尚美都与品牌展开新形式的合作。

与此同时,“科技+供应链”的模式,成为品牌与供应链合作的新选择。供应链企业需要通过完整的科研体系与品牌展开合作,而生产只是基本条件。

2023年2月,科丝美诗与MISTINE蜜丝婷共同成立了亚洲底妆研究所,2023年8月,科丝美诗与完美日记母公司逸仙电商,共同打造的逸仙生物科技也正式开业。

另一方面,一些具有完整研发体系的医药企业也在将自身的供应链“下放”。

例如,在再生科学领域,佰鸿集团向化妆品行业推出了DTSS技术和CDMO服务平台,以再生医学的标准为化妆品企业提供成分开发、产品加工等深度技术服务。

抛开现象,在《FBeauty未来迹》为2024年化妆品科研端做出的每一个预判背后,都只有一个关键词——深度内卷。诚然,化妆品行业要在短短数十载的时间里实现技术的突破与超越,离不开这种内卷。

然而,化妆品的科研之路依旧道阻且长,有许多消费的进阶需求需要通过科研的方式降低成本,也有消费者未被满足的美肤需求需要以科技实现,在这种集体进阶中,科技正在成为品牌建设和行业升级的坚实底座。

作者/陈龙

加载中...