新浪财经

【投资视角】启示2024:中国动力锂电池行业投融资及兼并重组分析(附投融资汇总及兼并重组等)

前瞻网

关注

转自:前瞻产业研究院

行业主要上市公司:宁德时代(300750);比亚迪(002594);中创新航(3931.HK);国轩高科(002074);欣旺达(300207);亿纬锂能(300014);孚能科技(688567);瑞浦兰钧(0666.HK)

本文核心数据:中国动力锂电池行业融资金额;中国动力锂电池行业融资事件数;中国动力锂电池行业投融资轮次分布情况;中国动力锂电池行业投融资区域分布情况;中国动力锂电池行业融资领域变化情况;中国动力锂电池行业投资主体分布情况

动力锂电池行业融资热度下滑

2015-2023年,我国动力锂电池行业融资事件数和金额呈波动趋势,融资事件数2022年达到顶点,为48起,融资金额2021年达到顶点,为409.2亿元。整体来看,2016年以来,我国动力锂电池行业融资事件数和金额均处于较高水平,我国动力锂电池行业融资较热。但2023年,我国动力锂电池行业融资事件数和融资金额均下降,分别为27起和139.4亿元,融资热度有所下滑。

动力锂电池行业融资仍集中于早期阶段

从单笔融资金额来看,2016年以来,我国动力锂电池行业单笔融资金额均在2亿元以上。2021年,我国动力锂电池行业单笔融资金额达到最高值,为10.77亿元,主要是由于中创新航和蜂巢能源两家头部动力锂电池企业分别融资120亿元和162.8亿元。

从融资轮次分布来看,2017-2023年,我国A轮及战略投资阶段融资事件数最多,分别为42起和49起。整体来看,我国动力锂电池行业早期阶段融资事件较多,A+轮及之前的融资事件占比近40%,C+轮及之前的融资事件占比近70%。

动力锂电池行业投融资集中在广东、江苏和上海

从动力锂电池行业的企业融资区域来看,目前广东的融资企业最多,2017-2023年累计达到42起。其次是江苏和上海,2017-2023年融资事件累计分别为33起和30起。

动力锂电池行业投融资聚焦动力锂电池生产

2022年-2023年我国动力锂电池行业的主要投融资事件如下:

从2022-2023年融资企业的主营产品分析,投资热点始终聚焦于动力锂电池生产领域,电池材料、电池回收、固态电池、电池管理等领域也有一部分投融资事件分布。

动力锂电池行业投资者以投资类企业为主

根据对动力锂电池行业投资主体的总结,目前我国动力锂电池行业的投资主体主要以投资类为主,代表性投资主体有红杉资本、深创投、凯辉基金、晨曦创投、华桐创投等;实业类的投资主体有广汽集团、亿纬锂能、欣旺达、小鹏汽车理想汽车、宁德时代等。

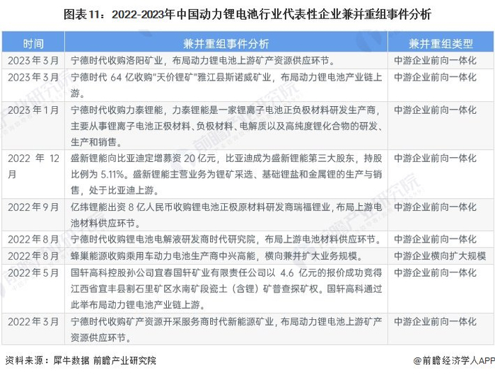
动力锂电池行业兼并重组多为中游企业前向一体化

从中国动力锂电池行业兼并重组案例来看,兼并重组的类型主要为中游企业前向一体化,代表性企业纷纷通过收购布局产业链上游矿产资源供应环节。

动力锂电池行业投融资及兼并重组总结

更多本行业研究分析详见前瞻产业研究院《中国动力锂电池行业市场需求预测与投资战略规划分析报告》。

同时前瞻产业研究院还提供产业大数据、产业研究报告、产业规划、园区规划、产业招商、产业图谱、智慧招商系统、行业地位证明、IPO咨询/募投可研、IPO工作底稿咨询等解决方案。在招股说明书、公司年度报告等任何公开信息披露中引用本篇文章内容,需要获取前瞻产业研究院的正规授权。

更多深度行业分析尽在【前瞻经济学人APP】,还可以与500+经济学家/资深行业研究员交流互动。

加载中...