新浪财经

“退费无果,正在维权”,卡莫瑜伽多家门店突然关闭,资金链堪忧

媒体滚动 2024.01.20 09:11

转自:中国商报

中国商报(记者 周子荑 王怡菲)近日,在社交平台小红书上,不少用户发文称北京卡莫瑜伽突然关店,疑似跑路,并称“刚办完卡,被临时通知瑜伽馆不运营了,退费无果,正在维权。”2023年6月,在社交媒体上,号称“华南地区最大瑜伽品牌”的梵羽瑜伽同样被指经营出现问题,在全国上百家门店中至少有十多家疑似关门停业。

连锁瑜伽品牌“闭店跑路”的阴影笼罩在消费者心头,卡莫瑜伽是否也陷入了经营危机?

旗下多家瑜伽门店突然关闭

据了解,卡莫瑜伽是创立于2013年的连锁瑜伽品牌,总部设在北京,截至目前全国共有30多家连锁直营门店。近日,有消费者称,位于北京太阳宫、望京、合生汇、五棵松等多个地点的卡莫瑜伽门店已经关闭,会员们正在协商退课。

中国商报记者随即走访位于北京五棵松的卡莫瑜伽(华熙生活馆),进入店内看到正有工人在馆内装修。在场的工人对记者表示,该瑜伽门店是从附近原有门店搬迁而来的,现已装修五十余天,基本工程已经完成,只差最后的安装步骤了。

记者拨打了大众点评平台上卡莫瑜伽(华熙生活馆)的电话,但语音显示对方已欠费停机,广告牌上留的卡莫瑜伽座机电话同样拨打不通,显示欠费停机。

此外,记者注意到,卡莫瑜伽(望京凯德MALL馆)在大众点评平台上显示已歇业。该馆在1月11日曾发布“升级换址”通知,实则是关闭望京门店,让会员前往其他卡莫瑜伽门店健身。

卡莫瑜伽(太阳宫馆)的工作人员对记者表示,卡莫瑜伽(太阳宫馆)目前正常开业,会员可以上课,部分门店因盈利不佳所以关闭了。另一位卡莫瑜伽的店主也对记者表示:“老板只是关掉了赔钱的门店,目前除了合生汇、望京、远洋、万科外,其他门店仍正常营业。”

近年来,瑜伽品牌屡屡“败北”。2023年6月,号称“华南地区最大瑜伽品牌”的梵羽瑜伽出现经营问题,拖欠教练工资,消费者退费困难。此外,知名连锁瑜伽品牌梵音瑜伽也已闭馆停业,2023年7月4日曾发表声明称“无能力退费”。

如今,卡莫瑜伽又出现多家门店突然闭店的情况,让众多消费者忧心忡忡,担心卡莫瑜伽随时“跑路”。

记者在消费者自发组织的维权群中看到,有消费者称,卡莫瑜伽不仅是几家门店经营不善,品牌背后的资金链可能已出现问题。

消费者维权困难

据了解,当前卡莫瑜伽给出的“闭店”解决方案未能让消费者满意。

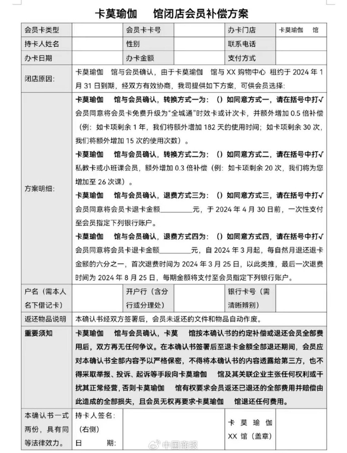
在卡莫瑜伽给会员的闭店补偿方案中,列出了四种会员卡转换方式:一是将会员卡转换为“全城通”时效卡或计次卡,并给予会员0.5倍补偿;二是将会员卡转换为私教卡或小班课会员,并给予会员0.3倍补偿;三是直接退还会员卡卡内余额,并在2024年4月30日前将款项一次性汇至会员指定银行账户;第四种转换方式同样是退还卡内余额,不过首次退款时间提前至2024年3月25日,并每月退还余额的1/6。以此类推,最后一次退费时间为2024年8月25日。

在补充方案第一、第二条中所说的0.3倍、0.5倍赔偿,是指卡莫瑜伽为消费者增加会员卡使用时间或次数。卡莫瑜伽北京朝阳区一家门店的店主对记者表示,闭店将为会员延期一年会员卡使用时间。但前两种通过更换门店、转成私教卡或小班课的“转卡”方式没有化解消费者的顾虑,反而为消费者带来了距离上的不便,且其他门店还能经营多久也不得而知。

很多消费者还是想选择第三、第四种补偿方案。但按照第三种补偿方式,一次性还清退款要等4月30日才能到账;按照第四种补偿方式,分期退款的周期则更长。

有消费者表示,卡莫瑜伽(望京凯德MALL馆)会员有260人,该瑜伽门店声称有80%会员接受转店、20%会员要求退款。就算每人退1万元,50个人也只退50万元。卡莫瑜伽如此大型的连锁瑜伽品牌,在短时间内竟连50万元都拿不出来,实在无法自圆其说。

而瑜伽门店多店关闭事发突然,没有提前告知消费者,更令人心生疑虑。在小红书社交平台上,有消费者表示因退费周期过长,曾前往卡莫瑜伽(望京凯德MALL馆)维权,但该店店长不愿退费,上级领导不愿出面回应即刻退费诉求。经报警联系到总部客服,客服仍然重复同一话术。

近年来,瑜伽品牌突然“跑路”的事件屡见不鲜,此前,上海知名瑜伽品牌“梵音瑜伽”突然关店,被曝光拖欠员工工资,不少消费者反映卡里仍有数万元尚未使用,消费者“退费无门”,经营者无偿还能力,资不抵债“一赖到底”。而就在1月5日,西安市高新区一瑜伽门店被曝光突然锁门,宣布“破产清算”,有会员反映两年会员卡才使用了三个月。1月10日,长沙一家瑜伽门店做完促销活动突然闭店,涉嫌欺诈消费者。

卡莫瑜伽能撑到最后吗?本报记者将持续关注。

加载中...