新浪财经

新版滤泡性淋巴瘤诊断与治疗指南发布,这些更新要点需掌握!

市场资讯 2024.01.18 20:11

转自:医学界网站

撰文丨Key

滤泡性淋巴瘤(FL)是一类起源于滤泡中心B细胞的非霍奇金淋巴瘤(NHL),临床呈高度异质性。我国FL的发病率占B细胞NHL的8%~23%,低于欧美地区。中国滤泡淋巴瘤工作组(cwFL)分析全国多中心资料后显示,FL诊断时中位年龄约53岁,女性发病率略高于男性,5年无进展生存(PFS)率及总生存(OS)率分别为61%和89%。

近期,《中国滤泡性淋巴瘤诊断与治疗指南》迎来了2023版本更新。本文将对比2020年版指南,整理最新版指南中的重点更新内容,供您参考。

细化病理诊断及分型,

定义新增罕见亚型

1

组织形态

根据滤泡和弥漫成分所占比例不同可以将FL分为:

  • 滤泡为主型(滤泡比例>75%)。

  • 滤泡-弥漫型(滤泡比例25%~75%)。

  • 局灶滤泡型(滤泡比例<25%)。

需注意,若弥漫区域大细胞成分(中心母细胞或免疫母细胞)较多[每个高倍镜视野(HPF)内>15个],应单独诊断弥漫大B细胞淋巴瘤(DLBCL)。

2

免疫表型

FL具有特征性免疫表型,细胞表面表达泛B细胞标志物。典型免疫表型为:CD20+、CD10+、BCL6+、BCL2+、CD23-/+、CD3-、CD5-、cyclinD1-;CD21、CD23等染色能证实滤泡树突细胞网络的存在;此外,还需注意Ki-67或MYC升高的预后相关性。部分患者(特别是3B级)可以出现CD10-或BCL2-。

3

特殊亚型

  • 原位滤泡B细胞肿瘤(ISFN)

通常淋巴结或淋巴组织结构形态无明显异常,但滤泡生发中心内部分B细胞发生t(14;18)(q32;q21)易位,导致BCL2过表达。ISFN需与FL累及淋巴结进行鉴别。少数ISFN有进展为普通FL或其他类型淋巴瘤的风险,需要随访。

  • 儿童型FL(PTFL)

多见于儿童、青少年,多表现为头颈区、偶为腹股沟区等部位孤立性淋巴结肿大,形态学多表现为高级别FL,但遗传学特征与cFL不同,多无BCL2、BCL6和IRF4重排。局部治疗(如手术切除)即可治愈,预后良好。

  • 十二指肠型FL(DTFL)

以侵犯肠道为特征,多局限于小肠,尤多见于十二指肠降部,其形态、免疫表型与低级别FL一致,也有BCL2重排,但遗传特征和cFL不尽相同。通常仅累及黏膜层,少有肠外淋巴结受累。临床表现为惰性,预后较好。

推荐应用PET/CT,

助力准确分期

近年来,正电子发射计算机断层显像(PET/CT)逐渐普遍应用于FL的诊疗中。以下情形优先推荐进行PET/CT:

①诊断为局限期FL,拟采取局部放疗时。

②评估治疗结束是否获得完全代谢缓解(CMR)。

③临床怀疑发生转化时,协助指导取材部位。

④FL的分期标准按照2014年版Lugano分期系统。

优化诊疗评估流程,

提升规范化诊疗水平

1

治疗前评估

建议进行肿瘤细胞FISH检查BCL2/IGH易位,对于SUV高代谢部位建议进行活检,必要时可进行超声心动图、尿酸、血清蛋白电泳和(或)免疫球蛋白定量、丙型肝炎相关检测。

2

标准治疗流程

FL总体治疗原则是根据分期进行分层治疗,治疗流程见图1。

FL治疗原则更新,

更好指导临床实践

1

Ⅰ~Ⅱ期FL患者的一线治疗选择:

Ⅰ~Ⅱ期FL应以积极治疗为主,患者有望得到长期疾病控制。

受累部位放疗(ISRT)是Ⅰ期和连续Ⅱ期患者的标准治疗,推荐放疗剂量为24Gy,分12次。放疗结束后6个月内进行PET/CT评估,约86%的患者可获得CMR,5年PFS率为69%。对于一些特殊部位(如眼眶等),考虑到放疗相关不良反应,推荐放疗剂量为4Gy,分2次。

远处复发是局限期患者ISRT失败的主要原因,因此治疗前建议行PET/CT辅助分期。对于治疗前无条件行PET/CT检查的患者,建议ISRT后予利妥昔单抗每周1次,共4次治疗。

对于有巨大肿块(≥7cm)的Ⅰ~Ⅱ期和非连续性Ⅱ期患者可选择抗CD20单抗±化疗±放疗。对于不适合放疗的特殊部位(如腹膜后或肠系膜淋巴结)FL,可考虑抗CD20单抗±化疗。

对于完全手术切除的Ⅰ期和不耐受系统治疗或ISRT不良反应的Ⅰ~Ⅱ期患者,也可选择等待观察。

2

Ⅲ~Ⅳ期FL患者的一线治疗

与Ⅰ~Ⅱ期不同,Ⅲ~Ⅳ期FL目前仍被认为不可治愈。对于诊断时无治疗指征的患者,目前优先推荐采取观察等待的策略。对于部分有强烈治疗意愿的患者,利妥昔单抗每周1次,共4次,可作为次要选择,该方案可以显著延长PFS时间和需要再次治疗的时间。

对于诊断时有治疗指征的患者,优先推荐抗CD20单抗+化疗。抗CD20单抗可选择奥妥珠单抗(G)或利妥昔单抗(R),化疗方案可选择苯达莫司汀/CHOP方案/CVP方案。

对于一线采用抗CD20单抗联合CVP/CHOP方案治疗6个疗程后获得部分缓解(PR)及以上疗效的患者,利妥昔单抗或奥妥珠单抗单药维持治疗可显著改善生存。建议每8周应用奥妥珠单抗(1000mg)或利妥昔单抗(375mg/m2)维持治疗1次,持续2年。

3

年老体弱FL患者的治疗

对于年老虚弱不能耐受联合化疗的患者,一线治疗方案可选用利妥昔单抗单药治疗。

4

复发FL患者的治疗原则(更新-新增)

(1)首次复发:建议采用与一线治疗方案非交叉耐药的药物。

  • 一线采用R-CHOP/CVP方案治疗结束6个月以上复发的患者,二线选择BR方案,总反应率(ORR)为82%,中位PFS时间34个月;如患者一线采用R-CHOP/CVP方案治疗6个月内无效或复发,则建议选择奥妥珠单抗联合苯达莫司汀作为诱导治疗,然后序贯奥妥珠单抗维持治疗,中位PFS时间为26个月。

  • 一线采用BR方案治疗复发的患者,则建议选择R/G联合CHOP/CVP方案。对于一线采用无化疗方案治疗后复发的患者,回顾性研究显示R/G联合化疗作为二线治疗的中位PFS时间为38个月,建议优先考虑。

  • 目前认为,对于一线接受含抗CD20单抗治疗复发的患者,二线治疗获得缓解后序贯抗CD20单抗维持治疗仍可获益。

(2)二次及以上复发:

  • 优先参加临床试验。

  • 末次治疗方案疗效维持2年以上的患者,再复发时仍可考虑采用原方案。

  • 难治或短期内进展的患者,优先考虑选择作用机制不同的药物,如小分子化合物和嵌合抗原受体T细胞(CAR-T细胞)治疗等。

  • ≥2次复发且复发间隔时间短或高FLIPI评分的患者可考虑自体造血干细胞移植(auto-HSCT)。

  • auto-HSCT后复发的年轻患者,且有合适的供者,异基因造血干细胞移植(allo-HSCT)可供选择。

5

转化性FL患者的治疗(更新-新增)

转化性FL患者治疗方案选择主要考虑的因素包括转化后的病理类型、既往治疗史及患者体能状况等。因转化为高级别B细胞淋巴瘤伴MYC和BCL2重排的比例较高且预后较差,需重点关注并进行相关检查。

(1)既往未接受过免疫化疗转化为DLBCL的患者

  • 参照初治DLBCL进行治疗,仍可获得较好转归。

(2)既往接受免疫化疗的患者

  • 参加新药临床试验。

  • 如果化疗敏感,建议采用DLBCL的二线挽救方案,再次缓解后应积极考虑行auto-HSCT巩固。

6

造血干细胞移植(更新-新增)

因未带来生存获益,FL患者获得首次缓解后不常规推荐行auto-HSCT巩固治疗。接受免疫化疗后POD24的患者再次获得缓解后推荐行auto-HSCT巩固治疗。

对于年龄小于65岁、二线以上治疗复发的化疗敏感患者,建议行auto-HSCT。

疗效评价标准保持不变,

现行标准稳定性良好

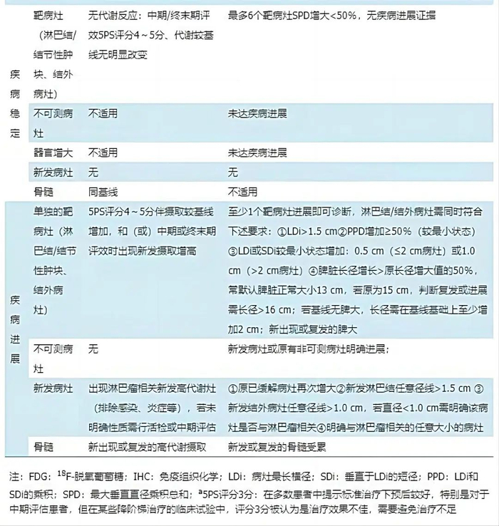
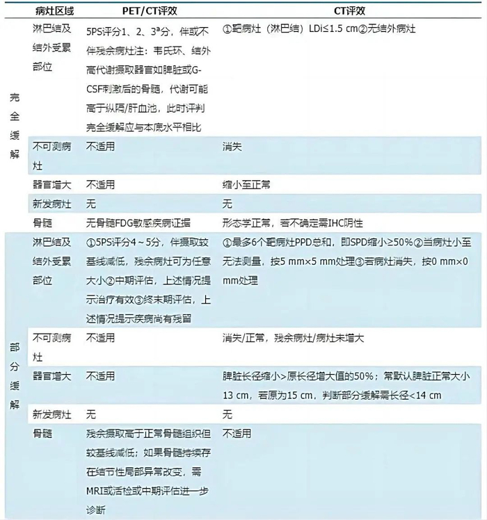
与2020版推荐意见一致,疗效评价标准仍采用2014年Lugano会议修订标准。

表1 2014版Lugano疗效评价标准

与2020版推荐意见一致,建议完成所有治疗后达到完全缓解(CR)或PR的患者,前2年每3个月随访1次,之后每6个月随访1次,根据病情变化随时就诊。

参考文献:

[1]中国抗癌协会淋巴瘤专业委员会,中华医学会血液学分会.中国滤泡性淋巴瘤诊断与治疗指南(2020年版).中华血液学杂志,2020,41(07):537-544.

[2]中国抗癌协会血液肿瘤专业委员会,中华医学会血液学分会淋巴细胞疾病学组,中国滤泡淋巴瘤工作组,等.中国滤泡性淋巴瘤诊断与治疗指南(2023年版)[J].中华血液学志,2023,44(07):529-534.

审核:吴辉菁 湖北省肿瘤医院

加载中...