新浪财经

读创公司调研|报喜鸟:线下渠道依然是核心渠道,公司继续坚持稳健地渠道拓展

读创

关注

报喜鸟控股股份有限公司(以下简称“报喜鸟”或“公司”)1月17日晚间发布公告称,公司于1月16日接受了多家机构投资者的特定对象调研。在调研中,报喜鸟透露,公司实行线上线下相互融合的全渠道营销,公司已在全国32个省市自治区建立1600多家网点,线下渠道依然是核心渠道,继续坚持稳健地渠道拓展。

以下为投资者关系活动主要内容:

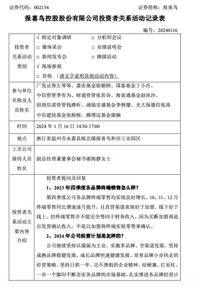
1、2023年四季度各品牌终端销售怎么样?

答:2023年第四季度公司各品牌终端零售均实现良好增长,10、11、12月终端零售同比增速逐月提升,且直营渠道表现好于加盟,线下好于线上。但终端零售并不能完全等同于财务收入,因为买断加盟商是以发货确认收入,不是以加盟商终端实现零售来确认。

2、2024年公司经营计划是怎样的?

答:公司继续坚持以服装为主业,实施多品牌、全渠道发展,坚持成熟品牌稳健发展、成长品牌快速健康发展、培育品牌小步快走的经营策略。坚持日拱一卒、功不唐捐的企业精神,结硬寨、打呆仗,一步一个脚印不断夯实各品牌的市场基础,扎实推进各品牌经营计划的实施,持续推进产品力、渠道力、品牌力、运营力的提升。坚持“成长优先、利润导向”原则,持续优化激励机制,通过考核各品牌的同店增长、产销率提升、库存周转率优化等运营质量指标,促进各品牌实现高质量发展,并通过实施超额利润奖激励团队努力实现收入和利润的增长。

3、公司未来渠道拓展计划如何?未来会重点发展线上渠道吗?

答:公司实行线上线下相互融合的全渠道营销,公司已在全国32个省市自治区建立1600多家网点,线下渠道依然是核心渠道,继续坚持稳健地渠道拓展。

4、乐飞叶线上情况如何?

答:乐飞叶线上占比较高,2023年其线上业务较2022年、2021年均实现了良好的增长。

5、乐飞叶2023年快速增长的原因是什么?

答:乐飞叶品牌来源于法国,具有较高的品牌知名度,产品定位清晰,专注户外休闲服饰的研发和销售,坚持“轻户外、悦旅行”、“穿Lafuma去旅行,拍照好看”的品牌理念,符合人们享受自然生活、户外露营、拍照分享的生活习惯。产品方面,聚焦休闲旅行和户外运动两大系列,提升户外品类占比和功能性面料的使用,强化品牌户外基因;渠道方面,加强新拓优质渠道、提升单店业绩和电商业务折扣;品牌方面,统一店铺形象,强化场景化终端形象,加强小红书品牌推广和内容输出,和专业机构合作开展户外活动,提升品牌影响力;运营方面,重点加强供应链管理,提高运营效率。目前,乐飞叶品牌占比仍较小。

6、2023年报喜鸟加盟发货情况如何?

答:2023年报喜鸟发货整体平稳。

7、各品牌如何提升门店店效?

答:主要通过渠道升级、控制终端销售折扣、加强会员销售管理、数字化营销、销售激励等方式。

8、哈吉斯画像有变化吗?消费降级有影响吗?

答:哈吉斯主要目标客户群体为25-40岁时尚、品味的都市精英,主要职业有教师、公务员、金融白领、互联网行业工作者等,未发生较大的变化。

外部环境的变化一定程度影响着消费者的消费能力,既有消费降级,也有消费升级。公司各品牌定位中高端品牌,一定程度满足了奢侈品高端消费者的消费降级需求。从中长期看,消费者对美好生活的向往是永恒的,选择知名品牌和优质产品是消费者所向往的,作为中高端服装品牌,公司将继续为国民提供优质产品和服务,为美好生活添砖加瓦。

9、哈吉斯加大加盟商比例的原因?目标做到什么程度?

答:哈吉斯为公司成熟品牌,通过不断加强产品力、渠道力、品牌力、运营力的提升,夯实品牌市场基础,近年来实现了稳健发展。渠道布局上,哈吉斯实施线上线下相互融合的全渠道营销,线下渠道以购物中心为主、精品百货为辅,在一、二线城市与国内大型综合体保持紧密合作,对三、四城市和商圈形成较强的辐射效应,有利于哈吉斯品牌渠道顺利下沉。未来会适当加快加盟渠道的拓展。

10、如何开展供应商合作?

答:公司设立供应商管理部负责公司所有品牌供应商管理,严格执行《公司供应商评审管理制度》,由供应商管理部牵头组织设计部、技术部等部门共同对供应商进行考察,通过实地考察对供应商进行评价,共同讨论确定是否列入供应商名录。日常管理中,供应商管理部根据供应商管理制度对供应商名录进行等级评定、更新和淘汰,持续优化供应商名录,提高运营效率。

11、服装行业竞争格局如何?主品牌报喜鸟怎样应对?

答:服装行业是充分竞争的行业,市场竞争激烈,但消费者对美好生活的向往是永恒的,选择知名品牌和优质产品是消费者所向往的。但在品牌发展过程中,会出现品牌老化、产品不适销、商圈变化等诸多问题,再加上外部环境的影响,三年疫情也加速了品牌的优胜劣汰,未来将是品牌更加集中、强者恒强的竞争格局。近年来,尽管外部环境充满严峻挑战,报喜鸟品牌仍坚持西服第一品牌战略,在商务、婚庆西服的基础上,不断推陈出新,推出轻正装、运动西服等新品类,适应消费者着装休闲化、时尚化、年轻化的需求,启用全新品牌代言人、升级第十代终端形象、加强购物中心和时尚百货的进驻等,报喜鸟在众多传统商务男装品牌中率先实现品牌年轻化、时尚化的转型升级,30岁以下消费者占比提升明显。其中公司推出的全新运动西服系列,采用轻量零压工艺,更具舒适、易搭配、易打理,适用于会议、商旅、休闲等多场景,自上市以来销售情况良好。

12、近年来,公司经营实现稳健增长的原因?

答:公司成功实施多品牌战略,建立良好的多品牌矩阵,成熟品牌哈吉斯和宝鸟实现快速发展,报喜鸟品牌成功实现年轻化转型,稳健发展,且三大成熟品牌发展较为均衡;成功培育乐飞叶、恺米切为成长品牌,进入快速发展;各品牌根据品牌发展阶段分别实施相应的经营策略,不断加强产品力、渠道力、品牌力、运营力的提升,夯实各品牌市场基础,实现了稳健发展、增速行业领先。其次,公司坚持平台+品牌组织结构的优势,品牌端做产品研发、品牌推广、供应链管理和后台支持等工作,销售平台通过线下店铺、电商、新零售等渠道进行渠道拓展管理和产品销售,扁平化组织管理架构有效提高运营效率。坚持线上线下全渠道、公域私域有机结合的渠道策略,线下推行大店计划+渠道下沉策略,线上结合多元化模式建立电商+新零售+直播多平台矩阵,保持线下渠道为核心渠道的基础上,顺应线上新兴渠道的发展并实现快速适应和良好发展。团购品牌坚持直营为主,持续加大集团大客户的开拓,较大订单数量占比提升。第三,公司坚持“成长优先、利润导向”原则,建立了与发展战略相适应的多元化激励机制,并持续优化激励机制,促进公司实现高质量、稳定性和可持续发展。

13、分享下未来对哪些因素比较担心。

答:公司主营业务为品牌服装的研发、生产和销售,其发展受经济景气度以及市场需求的直接影响,但我们无法决定和左右外部环境的变化,唯有继续努力做好产品研发、提升品牌形象、升级渠道布局、提升运营管理效率,坚持日拱一卒、功不唐捐的企业精神,结硬寨、打呆仗,不断夯实各品牌的市场基础,扎实推进各品牌经营计划的实施,努力提升公司抗风险能力,促进各品牌实现高质量的发展。

14、公司成长品牌和培育品牌情况如何?

答:乐飞叶品牌目前品牌管理团队稳定、产品定位清晰,2023年乐飞叶终端零售实现快速增长。恺米切品牌实现研发和供应链自主化,有效优化供应链、降低采购成本、提升毛利率。所罗品牌目前体量尚小,其经营模式为通过加盟模式开设所罗定制店,公司根据所罗定制店的订单进行生产,生产完成后发货到门店实现销售确认。亨利格兰、东博利尼属于培育阶段的品牌,执行小步快走的策略。

15、未来分红怎么考虑?

答:公司根据经营情况、财务状况以及公司战略发展、资金需求等因素综合考虑合理制定分红方案,积极回报公司股东。

读创财经综合

审读:谭录岗文章来源:读创原标题:【原创】读创公司调研|报喜鸟:线下渠道依然是核心渠道,公司继续坚持稳健地渠道拓展

加载中...