新浪财经

因贷款“三查”制度执行不到位,山西两家农商行分别被罚款30万元,银行该如何避免贷款“三查”走过场?

每日经济新闻

关注

每经记者 刘嘉魁   

日前,国家金融监督管理总局行政处罚信息显示,因贷款“三查”制度执行不到位,山西定襄农村商业银行股份有限公司、山西五台农村商业银行股份有限公司分别被罚款30万元,时任相关责任人也遭处罚。

图片来源:国家金融监督管理总局网站

近年来,银行机构因贷款“三查”制度执行不到位而被罚的案例屡见不鲜。业内人士表示,贷款“三查”制度执行情况,是在贷款出现风险后,对时任相关责任人员进行责任追究或免责的重要依据

因贷款“三查”制度执行不到位,山西两家农商行被罚

根据国家金融监督管理总局山西监管局的披露,因贷款“三查”制度执行不到位,忻州监管分局依据《中华人民共和国银行业监督管理法》第二十一条、四十六条、四十八条及相关审慎经营规则,对山西五台农商行罚款30万元,取消山西五台农商行时任翠岩支行副行长武文伟4年高管任职资格;对山西定襄农商行罚款30万元,时任定襄联社客户经理郝生文被禁止从事银行业2年。据悉,作出处罚决定的日期均为2024年1月11日。

值得注意的是,山西定襄农商行是在原定襄县农村信用合作联社的基础上组建的,根据监管披露,山西定襄农商行及其分支机构早在2020年初就获批开业。而此次处罚涉及的时任相关责任人表述为“时任定襄联社客户经理”。也就意味着,山西定襄农商行此次遭监管检查并处罚的相关贷款,或是该行在“定襄联社时期”发放的。

由此可见,监管部门对于贷款“三查”的检查和处罚力度从未放松。数年前发放的贷款,如果在发放过程中违反了“三查”规定,没有做到尽职免责,也有可能遭到处罚。

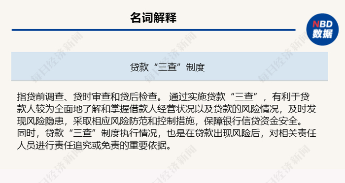
据悉,贷款“三查”制度是指贷前调查、贷时审查和贷后检查。通过实施贷款“三查”,有利于贷款人较为全面地了解和掌握借款人经营状况以及贷款的风险情况,及时发现风险隐患,采取相应风险防范和控制措施,保障银行信贷资金安全。

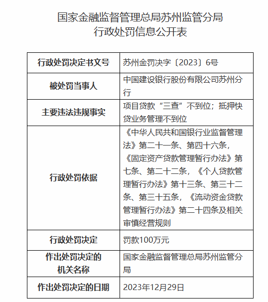
近年来,从国有大行到中小银行,因贷款“三查”制度执行不到位而被处罚的案例并不少见。例如,2024年1月9日,据国家金融监督管理总局网站发布的行政处罚信息显示,因项目贷款“三查”不到位等违规事实,建设银行苏州分行被罚款100万元。对建设银行苏州分行项目贷款“三查”不到位的相关责任人,被罚款6万元。

贷款“三查”失职有哪些后果?一名接近监管部门的业内人士对记者表示,贷款“三查”制度执行情况,是在贷款出现风险后,对相关责任人员进行责任追究或免责的重要依据。银行从业人员对贷款“三查”严重不尽职,不仅可能会“丢了饭碗”,甚至涉嫌违法犯罪。

他表示,如果银行对贷款“三查”制度的执行不够严格,存在形式主义和走过场的现象,会导致贷款资金被挪用、风险分类不准确、贷后管理不到位等问题。

“在贷款‘三查’环节,如果银行业金融机构为了追求利润,违反审慎经营原则,放松对借款人资质、信贷需求、贷款期限、贷款抵押物等方面的审核,导致贷款资金流入房地产市场、政府融资平台、权益类资产等领域,影响房地产调控政策效果,挤占支持实体经济特别是小微企业发展的信贷资源。”

如何避免贷款“三查”走过场?业内人士:要从完善流程着手

对于如何避免贷款“三查”走过场,上述人士认为,“银行机构要坚持审慎经营原则,加强员工异常行为监控等。”

他表示,加强贷款“三查”制度的执行力度,要从完善流程着手。制定完善明晰的贷款“三查”流程图、检验贷款“三查”工作质量的标准,使制度执行有路径、有准绳。同时,要实行审贷分离等制度,提高贷款“三查”信息资料的真实性和公正性。

坚持审慎经营原则,根据借款人实际经营需求合理确定授信总额和贷款期限,与企业年度经营收入、资金流水等实际经营情况相匹配。密切关注借款人第一还款来源,不得因抵押充足而放松对真实贷款需求的审查。对贷款金额较大的,要通过多种形式全方面了解企业情况,进一步加强审核。

加强贷中贷后管理,落实资金受托支付要求,防范企业通过关联方规避受托支付要求。加强贷后资金流向监测和预警,不得以已开展受托支付为由弱化贷后资金管控。

加强银行内部管理,落实主体责任,进一步强化合规意识和审慎经营理念,认真梳理经营用途贷款业务操作流程,扎紧制度笼子,切实强化内部问责。

该人士强调,银行要加强对分支机构经营用途贷款的监测分析,同时加强员工异常行为监控,做好内部警示教育,严防内外勾结,对相关违法违规人员依法严格问责。

加载中...