新浪财经

中信建投:2024年美国大选前瞻

市场资讯 2024.01.17 07:56

来源:中信建投证券研究

|胡玉玮

2024年大概率迎来拜登和特朗普的再次对决,目前特朗普在民调支持率上略有领先,双方的竞选纲领和潜在风险将影响大选走势,摇摆州的选情则决定胜负。在六个关键摇摆州中,特朗普目前领先五个,而拜登的多元联盟优势正在消失。美国大选将对中国贸易、高科技发展、军事产生影响。作为当今世界最重要的双边关系,中美双方都应妥善管控分歧,寻求利益契合点,推动中美关系健康稳定发展。

2024年美国大选将对全球政治经济格局产生深远影响。本文简介美国大选的时间线和制度,分析了民主党和共和党的初选走势,以拜登和特朗普的再次对决为假设,探讨了大选的可能走向,以及美国大选对中国在贸易、高科技、军事上的影响。

美国大选的过程包括党内初选、总统副总统候选人辩论、正式选举和宣誓就职,从2024年1月开始,直到2025年1月20日结束。美国采用选举人团制度,选举人票“赢家通吃”,但内布拉斯加和缅因例外,按照众议员选区分配选举人票。目前大多数州已经形成了明确的党派倾向,少数摇摆州的倾向将决定大选的胜负。

在初选方面,民主党内拜登基本锁定提名,但他的年龄和身体状况令人担忧,民调第二的玛丽安·威廉姆森也有可能出人意料。共和党内特朗普虽然民调领先,但面临众多挑战者,而且他的法律问题可能成为致命弱点,尼基·黑利则是一匹黑马,支持率持续上升。假设拜登和特朗普再次交锋,两人的竞选主张有明显的差异。拜登主张高税收、枪支管制、多元包容、应对气候变化等,特朗普则主张结束俄乌战争和非法移民、实施全面关税、继续减税等。在六个关键摇摆州中,特朗普目前领先五个,而拜登的多元联盟优势正在消失。选民最关心的问题是经济,经济政策是赢得民心的关键。拜登面临的潜在风险有年龄过大、经济表现不佳、外交政策无力、亨特拜登法律问题等,特朗普则受到自身法律纠纷的困扰,这些都将影响他们的胜选概率。

在美国大选年,两党候选人为了争取选票,对华温和的话语和政策空间将受到挤压。在贸易方面,特朗普将延续对华全面打击的策略,拜登则有意放缓关税加收步伐,但仍会采取内嵌价值观的贸易制裁手段。在高科技方面,两人都会持续对中国实施高压制裁,限制中国的科技发展。在军事方面,特朗普当选将大大提升中美直接军事摩擦风险,拜登则更多从联盟管制角度打压中国的军事崛起。

一、美国大选科普

(一)时间节点

美国大选时间线为党内初选、总统副总统候选人辩论、正式选举和宣誓就职。从2024年1月到6月,各州和领地将举行党团会议或初选,以确定各党的总统候选人和选举人名单。之后将举行三场总统候选人辩论和一场副总统候选人辩论。三场总统辩论时间分别为2024年9月16日、10月1日、10月9日,唯一一场副总统辩论定于2024年9月25日。2024年11月5日,选民将在各州投票,选出选举人团的成员。12月16日,选举人团正式投票选举总统和副总统。2025年1月6日,国会将在联合会议上统计选举人团的投票结果,并宣布总统和副总统当选人。2025年1月20日,总统和副总统当选人将在国会大厦前宣誓就职。

(二)选举制度

美国总统选举的第一阶段是党内初选,通常从大选年的年初开始,到年中结束。党内初选的目的是确定各党的总统候选人和选举人名单。党内初选的两种形式分别为政党基层会议和直接预选。政党基层会议形式是两党在各州自下而上,从选举点、县、选区到州逐级召开代表会议,最终选出本党参加全国代表大会的代表。直接预选是指一个州的两党选民同一天到投票站投票选出本党参加全国代表大会的代表,根据对选民党派身份的限制程度分为封闭式、半封闭式、半开放式和开放式。目前美国大多数州采用的预选方式是直接预选。爱荷华州、新罕布什尔州和其他人口较少的州的选民往往在1月下旬至2月举行党内初选,常被视作两党初选选情的“风向标”。

美国总统选举实行选举人团制度,而非一人一票的普选,以2016年大选结果为例,希拉里以近300万张选票优势赢得全国普选,但最终特朗普因获得306张选举人票当选总统。选举人团制度是指选民投票时,不仅要在总统候选人当中选择,而且要选出代表50个州和华盛顿特区的538名选举人,以组成选举人团。选举人团将在12月投票选举确定新一届总统和副总统当选人。总统候选人获得超过半数的选举人票(270张或以上)即可当选总统。大多数州采用“赢者通吃制”,即在该州获得相对多数普选票的总统候选人就可以得到该州的全部选举人票。

而内布拉斯加州和缅因州采用的是众议员选区方式,即每个众议员选区的总统选举获胜者各获得一张选举人票,而在全州总统选举获胜者则获得剩下的两张参议员选举人票。如此,一个州的选举人票就有可能被分给两个或以上的候选人,例如,在2020年的美国总统选举中,内布拉斯加州的第二国会选区的一张选举人票被拜登赢得,而该州的其余四张选举人票则被特朗普获得。

选举人票的数量反映各州的人口规模,每个州的选举人票等于该州在国会的议员数量(参议员和众议员之和)。每个州至少有3张选举人票,而人口多的州则有更多的选举人票。每10年进行一次的人口普查会影响各州的选举人票数量,因为人口普查的结果会导致众议院的席位重新分配。根据2020年的人口普查,德克萨斯州增加了2张选举人票,佛罗里达州、北卡罗来纳州、科罗拉多州、俄勒冈州和蒙大拿州各增加1张选举人票,纽约州、加利福尼亚州、伊利诺伊州、宾夕法尼亚州、俄亥俄州、密歇根州和西维吉尼亚州各减少了1张选举人票。

当地时间2022年9月21日,美国国会众议院以229票对203票通过总统选举改革法案,该法案旨在回应2021年1月6日时任总统特朗普的支持者试图阻止对拜登大选胜利进行认证时暴露的一些法律问题[ https://www.reuters.com/world/us/whats-us-congresss-electoral-count-reform-act-2022-12-20/]。总统选举改革法案阐明副总统在认证各州选举结果中仅发挥仪式性作用,不能拒绝或推翻选举人票的结果,只有州长或依法指定的官员才能提交选举结果,并大幅增加了参众两院反对选举人认证所需要的议员人数,从只需要一名议员增加到需要议院的五分之一议员。法案还规定联邦总务署将为候选人发放过渡资金帮助完成总统交接。这项法案的通过意味着美国的总统选举制度可能会发生重大变化,以保护民主和选民的权利,但也可能引发更多的政治分歧和争议。

(三)各州形势

目前,多数州在过去四次大选中(2008年、2012年、2016年和2020年)都坚定地支持一个党派,少数州为摇摆州。共和党历次大选的铁票仓有德克萨斯州、阿拉巴马州、田纳西州、密西西比州和堪萨斯州等,民主党历次大选的铁票仓有加利福尼亚州、伊利诺伊州、纽约州、华盛顿州和明尼苏达州等。270toWin网站公布的最新民意调查结果显示[ 270toWin公布结果为对Bloomberg等民意调查票池的平均:https://www.270towin.com/2024-presidential-election-polls/],六个关键摇摆州中,特朗普于宾夕法尼亚州、佐治亚州、密歇根州、亚利桑那州和内华达州领先于拜登,拜登在威斯康星州民调中领先于特朗普。摇摆州是两党竞选活动的重点,对于拜登来说,失去宾夕法尼亚州、佐治亚州、密歇根州中任意两个都将难以当选,需在未来扭转关键摇摆州的局面,以期望获得连任;而对于特朗普来说,只需取得宾夕法尼亚州和佐治亚州的35票,加上235票“压舱石”,即可成功当选。

但特朗普目前面临的法律风险不容忽视,牵涉佐治亚州等关键摇摆州。基于特朗普2021年向佐治亚州州务卿施压,要求他更改2020年该州大选结果的录音证据,2023年8月佐治亚州对特朗普提起诉讼,指控他及其盟友违反《反勒索与受贿组织法》、违背公职誓言等13项重罪。佐治亚州的诉讼加剧特朗普目前面临的法律困境,可能剥夺他的公职资格和竞选能力。2023年12月27日,密歇根州最高法院驳回取消特朗普初选资格的诉讼,与科罗拉多州最高法院于12月19日做出的裁决完全相反,后者认为特朗普因参与煽动“国会山骚乱”而不具备该州的总统初选资格。密歇根州这一裁决保证了特朗普在一个关键摇摆州能够参与共和党的党内角逐。密歇根州在2020年大选中只以不到15万票的差距被拜登赢得,且近期民意调查上特朗普已领先,是特朗普最有希望夺回的目标之一。

由于特朗普应对新冠疫情的不当处理,美国民众在2020年大选投票前对特朗普的不赞成率达到58%,10月民调数据显示,拜登在六大关键摇摆州的支持率均领先特朗普,幅度为1%-10%不等。在最终大选时拜登成功使宾夕法尼亚等五个摇摆州反水,并拿下内华达州,奠定胜局。而此时的拜登似乎正面临与特朗普2020年相似的困境,半个任期内美国通胀居高不下,持续侵蚀工人工资,导致民众满意度下滑。目前民意调查率或成关键摇摆州再次反水的预兆。

二、初选形势

(一)民主党

晨间咨询于2023年12月进行的最新民调发现,81%的潜在民主党初选选民支持拜登的提名,创历史新高,作家玛丽安·威廉姆森获得2%初选支持率,处于她的支持率低谷阶段,仅1%的民主党初选选民支持明尼苏达州众议员迪恩·菲利普斯,而他在10月底宣布参与初选时的支持率为4%。目前拜登的支持率在民主党总统候选人中处于遥遥领先的地位,且这一领先优势还在扩大。近几任现任民主党总统在竞选党内初选时均胜选,除贝拉克·奥巴马以微弱优势胜出外,前任民主党总统吉米·卡特、比尔·克林顿和2020年的拜登均以巨大选票优势赢得党内初选,故民主党候选人目前基本可确定是拜登。

(二)共和党

特朗普党内认可度更高,竞争对手也更多。根据皮尤研究中心7月份进行的一项调查,共和党人和倾向于共和党的受访者认为特朗普是过去40年来最好的美国总统的比例达到了37%,仅次于里根(41%),认为里根是最好总统的受访者中55%的人将特朗普视为第二好的总统。作为对比,民主党人和倾向于民主党的受访者则有58%认为奥巴马是过去40年来最好的美国总统,现任总统拜登则只有7%。将受访范围扩大到不限党籍和倾向的美国成年人,也有19%的人认为特朗普是最好的总统,仅次于奥巴马(32%)和里根(23%),而拜登仅有4%。相较于特朗普基本盘选民对他个人的坚定支持,拜登支持者更像是支持现任总统连任,而非支持拜登本人。

目前参与初选的共和党候选人有:特朗普、佛罗里达州州长德桑蒂斯、前驻联合国大使黑利、企业家拉马斯瓦米、前新泽西州州长克里斯蒂和前阿肯色州州长哈钦森。根据昆尼皮亚克大学2023年12月公布的民调数据,在共和党和倾向的选民中,67%的人支持特朗普,11%支持德桑蒂斯,11%支持黑利,4%支持拉马斯瓦米,3%支持克里斯蒂,哈钦森的支持率则不足1%。这是自昆尼皮亚克大学民调于2023年2月开始对共和党初选进行全国调查以来,特朗普和黑利的最高支持率,也是德桑蒂斯今年以来的最低支持率。自2月德桑蒂斯获得36%的支持率后,便开始了长达一年的下滑,而黑利的势头却越来越猛。同时,50%的选民表示,他们可能会根据共和党初选前的情况改变自己的候选人选择。从历史经验来看,共和党近几任前任总统再度竞选,在党内也均以明显优势胜出。

(三)两党初选的潜在黑马

尽管目前拜登和特朗普在各自党内民调领先优势很大,但并不能完全排除其他潜在黑马胜选的可能性。昆尼皮亚克大学发布的民调显示,民主党选民中57%的人表示可能会根据民主党初选前的情况改变候选人的选择,且考虑到拜登的年龄问题和身体状况,目前民调位列第二的作家玛丽安·威廉姆森亦有可能成为初选黑马。玛丽安·威廉姆森曾参加2020年民主党总统初选,作为一名进步民主党人,她的政策与伯尼·桑德斯相似,目前她的最高民意支持率数字为13%。

2016年共和党总统初选共有17名主要候选人参选,早期并没有明显领跑者,但2015年6月宣布参选的特朗普在后续时间里迅速领先民调。在爱荷华州,尽管此前特朗普一直在民调上领先,但正式投票时仍败给特德·克鲁兹。而克鲁兹在威斯康星州、阿拉斯加州、德克萨斯州等多个州获胜后,仍被特朗普在其他州超越,由特朗普当选共和党总统候选人。有2016年特朗普以黑马之势赢得党内初选、部分州投票结果与民调相悖的先例,目前看来,民调数据持续升温的前驻联合国大使黑利仍值得关注。随着2024年共和党总统初选的第一票临近,她在许多全国性和开选时间较早的州中民调攀升至第二位,超过了佛罗里达州州长德桑蒂斯,甚至在新罕布什尔州与特朗普的差距缩小到个位数。据《时代周刊》报道,在最近一项关于与拜登的假设对决的民意调查发现,黑利领先17%,许多共和党人相信黑利是共和党击败拜登的最大希望。作为女性和少数族裔,黑利的支持率迅速崛起得益于她出色的辩论能力,她以巧妙地驾驭种族和身份问题闻名,并且相较于其他共和党初选候选人,黑利对特朗普和他的很多政策表达的认同,而非绝对抨击态度。

另外,独立候选人也陆续宣布参选,但结合美国历史上从未有两党外候选人当选总统,目前他们只存在理论上的竞选可能。2023年12月蒙茅斯大学公布的民调数据显示,只有四分之一的选民对拜登和特朗普的重赛“抱有热情”,超过21%的选民表示会“考虑”将票投给小罗伯特·肯尼迪,6%的选民表示“肯定”会将票投给他。同月,艾默生学院公布的民调显示,独立候选人小罗伯特·肯尼迪、康奈尔·韦斯特和绿党候选人吉尔·斯坦参加投票,拜登的支持率可能下降至37%,特朗普的支持率可能下降至43%。《经济学人》于2024年1月公布的民调数据显示,在特朗普和拜登之外,32%的选民选择投票给小罗伯特·肯尼迪,另有4%和3%的选民支持韦斯特和斯坦。小罗伯特·肯尼迪为美国前司法部长罗伯特·肯尼迪之子,美国前总统约翰·肯尼迪的侄子,于2023年11月宣布放弃民主党初选,以独立无党派人士的身份竞选总统。

三、大选形势

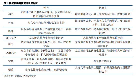
(一)二人竞选主张

拜登的竞选承诺主要集中在税收、枪支、移民政策、乌克兰以色列问题和气候问题上。拜登在不希望增加赤字的情况下,主张对富人增税,提议将最高税率提高到39.6%,公司税率提高到28%,股票回购税提高到4%,并对“亿万富翁”征收25%最低税,适用于收入和未实现的资本利得,但该举措将在国会上遭到共和党人的强烈反对。在枪支问题上,拜登希望加强对无证渠道销售的枪支审查,并已在白宫成立防止枪支暴力办公室,其最大的目标是禁止AR-15等攻击性武器。

在移民问题上,拜登希望允许非法移民申请合法身份,以及优化对留学毕业生的签证流程,边境将投入额外执法资源进行配合。在外交上,拜登希望向乌克兰和以色列提供军事支持,这对美国国家安全利益“至关重要”。应对气候问题作为拜登上任后最成功的领域之一,也是他本次竞选的重要主张,拜登将继续投入针对电动汽车、清洁能源等领域的财政补贴,并推动对汽车和发电厂实施更严格的监管。

特朗普的竞选承诺主要集中在美墨边境问题、贸易、外交、能源和公共安全等方面。在美墨边境问题上,特朗普承诺结束非法移民,他表示,上任后将指示美国移民及海关执法局开展美国历史上规模最大的国内驱逐行动,修建更多边境墙,并阻止非法移民子女美国公民身份的授予。在贸易上,他将对大多数外国商品征收约10%的关税,敦促国会通过“特朗普互惠贸易法案”,并提出一个针对中国的四年计划。在外交政策上,特朗普主张结束俄乌战争和美国对乌克兰的输送,并要求欧盟进行补偿,而对于巴以冲突,特朗普表示支持以色列“摧毁”哈马斯组织。对于能源问题,特朗普将通过增加公共土地上的石油钻探,为石油、天然气和煤炭生产商提供税收减免等措施,来实现让美国拥有全世界成本最低的能源和电力的目标。特朗普还重申将退出《巴黎气候协定》,终止风能补贴。在公共安全上,特朗普主张派遣国民警卫队镇压暴力冲突,要求获得司法部拨款的地方执法机构使用有争议的警务措施,如拦截搜身,呼吁对毒品走私者和贩卖妇女儿童的人判处死刑。另外,特朗普还表明将在上台后进行大规模解雇,重点是“把司法系统武器化的腐败官僚”和“国家安全和情报机构中的腐败人员”,可能会据此对起诉他的联邦检察官以及向记者泄密的政府官员进行报复。

在货币政策上,目前美联储的鸽派转向被指为总统大选做准备,以保持经济增长,刺激房地产市场和商业投资,拜登还曾多次表示支持美联储的独立性及多元化。特朗普则在任期内经常在社交平台上斥责美联储官员,且于2023年9月表示,如果重回白宫,将向美联储主席施压,要求放松货币政策,且保证会降低通胀。在财政政策上,拜登计划提高对企业和高收入家庭的税收,为增加基础设施、清洁能源、教育、医疗保健、社会保障和其他公共产品的支出提供资金。他还支持采取更多的财政刺激措施,以应对新冠疫情对经济的影响。特朗普则希望保留并延长他在2017年颁布的减税政策,一系列全面关税产生的收入将支撑他为个人和公司减税。

(二)民调数据

目前,全国最新民调显示,特朗普领先拜登1.2%,各州最新民调显示,拜登在五个重要战场州中的四个支持率都落后于特朗普。2020年,在关键摇摆州中,密歇根州、亚利桑那州、佐治亚州、宾夕法尼亚州、威斯康星州五个州都将票投给拜登,虽然它们在2016年曾投票给特朗普。这些州的反水对拜登的胜利起到了关键作用,为他提供足够的选举人票以超过270张的门槛,反观特朗普则只保住了佛罗里达州和俄亥俄州等少数几个摇摆州。目前,在这五个反水摇摆州的民意调查上,特朗普在密歇根州、亚利桑那州、佐治亚州、宾夕法尼亚州均保持领先,领先幅度分别为7%、6.5%、6%、2%,有望在正式投票时夺回。路透社报道,当前拜登民意支持率落后的主要原因是美国人对其年龄表示怀疑,并对他处理经济的方式表示不满。然而,纽约时报/锡耶纳公布的民意调查显示,如果特朗普因刑事指控被定罪,他在一些摇摆州的支持率将下降约6%。

根据2020年大选投票人口结构,拜登的优势集中在少数族裔、年轻人、城市居民,而特朗普则在白人群体、50岁以上老年人、农村居民中支持率较高,且受他们所在政党对LGBT、医疗保健、犯罪打击等方面的主张差异影响。拉丁裔投票对拜登在亚利桑那州和内华达州的胜利至关重要,且拜登在佐治亚州的近一半收益来自当地四个最大的县,它们都位于黑人人口众多的亚特兰大都会区

路透社2023年11月报道,拜登的多种族和多代联盟似乎正在崩溃。民调显示,30岁以下的选民对80岁的拜登的支持率仅领先1%,他在拉丁裔选民中的领先优势降至2%,在城市地区的优势是特朗普在农村地区优势的一半。黑人选民作为拜登的核心支撑人口目前已登记了23%的特朗普支持率,据《纽约时报》报道,这一水平在现代共和党总统政治中是从未见过的。

(三)选民关注的重点问题,及其态度

昆尼皮亚克2023年6月公布的民意调查显示,30%的受访者表示,在决定2024年总统大选投票给谁时,经济是最重要的问题,其次是维护民主(27%)、堕胎(9%)、枪支暴力(7%)、移民(7%)、医疗保健(5%)、种族不平等(5%)、气候变化(4%),其中受访者年龄越大,对于维护国家基石——民主的担忧越深。11月民意调查显示,在外交政策、经济、联邦预算、墨西哥边境、以色列哈马斯问题上,超半数受访者不赞成拜登的主张;69%的选民认为支持乌克兰符合美国国家利益,55%的选民支持美国向乌克兰提供更多军事援助,而支持向以色列提供军事援助的选民比例较10月有所下降。

根据《新闻周刊》2023年7月公布的跟踪民调,经济是选民最关心的问题,其次是医疗保健、移民、治安和犯罪、堕胎和环境。该民调还发现,48%的选民认为现在的经济状况比三年前更糟,50%的选民对政府处理非法移民的方法感到不满。波特因研究所称,政治专家认为美国选民普遍存在两种态度:民主党人对拜登总统连任的热情不高,而共和党人对前总统特朗普的忠诚不可动摇。文章还指出,新冠疫情及其对经济的影响可能会影响选民在2024年的选择,摇摆选民可能会为了更好的经济形势而选择忽略他们不喜欢特朗普的方面。拜登应对疫情采取的美国救援计划加剧了美国的通胀问题,成为选民对其不满的一大根源。

(四)两人潜在风险

1、拜登

(1)年龄问题

总统年龄是美国选民重点考虑的问题之一,根据皮尤研究中心发布的民意调查,选民们认为总统理想的年龄应该是五十多岁,只有3%的美国人表示他们更喜欢70多岁或以上的总统。历史上看美国总统第一个任期就任年龄中位数为55岁,第二个任期就任年龄中位数为58岁。拜登和特朗普分别出生于1942年11月20日和1946年6月14日,明年大选时期两人将分别年满82岁和78岁,无论谁胜选都将再度刷新78岁零61天的总统就任年龄纪录,第二个任期届满时,两者将分别年满86岁和82岁。在这一点上拜登比特朗普更为不利,不仅是因为其本人年长4岁,也包含其在任期内出现的一系列老年人典型症状。

根据CBS于2023年9月19日发布的民意调查结果,只有34%的受访者认为拜登有能力完成第二个任期,其他受访者中有84%更倾向于支持特朗普。而55%的选民认为特朗普有能力完成第二个任期。对于身体健康足以胜任总统职位,认为只有特朗普可以、只有拜登可以、两者都行、两者都不行的受访者比例分别为43%、16%、12%、29%,对于认知能力足以胜任总统职位,认为只有特朗普可以、只有拜登可以、两者都行、两者都不行的受访者比例分别为44%、26%、7%、23%。事实上不仅是总统,77%的受访者认为迫切需要限制包括总统和议员在内的高级官员最高就任年龄,不同党派在此问题上立场基本一致,民主党、共和党和独立人士支持的比例分别为76%、79%和77%。

过去20到30年间,活到老年的人口健康状况事实上是改善的。考虑到拜登与特朗普均不吸烟、不喝酒,可以对其健康状况有较高的预期。与拜登同日生日的不吸烟男性,如果身体健康预计在明年选举日后还能再活九年,而与特朗普同日生日的不吸烟男性则有望再活11年。

(2)美国经济表现

拜登经济学主张扩大医疗保健服务、增加富人税收、对绿色能源和其他基础设施进行重大投资以及支持中产阶级,认为支持中下层经济阶层的增长能使整个经济体收益。这与里根总统时期的经济纲领——涓滴经济学相对立,后者主张大力投资国防、终止工会合同、大幅削减富人和公司的税收以及放松对商业的管制,认为为富裕公民和大公司腾出的资金可自上而下地渗漏,使美国中下层阶级受益。2023年7月,摩根士丹利首席美国经济学家艾伦·曾特纳赞扬道,基于拜登经济学的成功,摩根士丹利将美国全年GDP的增长预期几近调高了三倍,达到1.9%。

耶鲁大学管理学院教授杰弗里·索南菲尔德认为拜登经济学成功降低了通货膨胀、维持低失业率并提振股市。但多数共和党人表示,自2021年以来的就业增长可能只是从新冠疫情中复苏的表现,并未创造新的就业机会,且工资增长未能跟上通货膨胀。从数据上看,2023年美国GDP同比增速从一季度1.72%持续走高到三季度2.93%。截至2023年12月的失业率为3.7%,低于1950年以来的大多数时候,ADP就业人数增加16.4万人,新增非农就业人口21.6万,超出市场预期,表明美国就业市场仍具有韧性。11月CPI为3.1%,远低于2022年6月时9.1%的峰值,工人时薪增速为4.1%高于通胀,但2023年全年呈现增速放缓趋势,且自2023年5月起工资增速才跑赢通胀。

虽然拜登认为美国工资和就业机会的增加、失业率和通货膨胀的低水平以及制造业的增长是拜登经济学的成功,但民众并不买账。昆尼皮亚克2023年6月的民调数据显示,57%的选民不赞成拜登的经济主张,在12月民调中这一数据为56%。新闻周刊7月民调显示,48%的选民认为他们过得比三年前更糟,44%受访者表示他们的财务状况有所恶化。

根据《经济学人》2024年1月2日公布的最新民调数据,40%的民众表示赞同拜登对就业和经济的处理,51%的民众表示不赞同,仅32%的民众认可拜登对通胀的控制,59%的民众表示不满意。

(3)美国民众观点的割裂

昆尼皮亚克大学11月进行民调时,大多数人还是支持美国向以色列提供更多军事援助(54%:39%)。“随着人员伤亡的增加,人们的情绪正在发生变化”。12月民调显示,对于美国是否应该向以色列提供更多军事援助,选民产生了较大分歧,45%的选民表示支持,46%的选民表示反对,且不同政党、年龄和种族之间也存在着巨大差异。共和党人(65%:28%)支持美国向以色列提供更多军事援助,而民主党人(58%:36%)反对。

在无党派人士中,41%的人支持,48%的人反对,50岁以上的选民更多表示支持,相对年轻的选民更多表示反对,少数族裔选民更多表示反对。对待乌克兰问题上,多数选民(55%:38%)支持美国为乌克兰与俄罗斯的战争提供更多军事援助,且不同政党的认同度差别很大,多数民主党人士和独立人士表示支持,但共和党多数表示反对。可以看到,援助以色列得到多数共和党人支持的同时,共和党选民正在对支持乌克兰失去耐心。民众内部对以色列、乌克兰问题上的分裂、随时间流逝的态度变化使得现任总统无论采取何种外交政策应对,都将受到不少批评。

(4)亨特拜登法律问题

2023年9月14日,拜登次子亨特·拜登被特拉华州特别检察官大卫·韦斯起诉,指控罪名为非法持有枪支。同年12月7日,大卫·韦斯在南加州联邦法院以逃税相关的九项罪名对亨特·拜登提起诉讼,指出亨特·拜登作为一名吸毒者,在2016年至2019年四个纳税年度未支付至少140万美元的收入税。如果枪支案和税务案的所有指控被定罪,亨特·拜登可能面临的最高监禁时间分别为17年和25年。且自2019年初以来,共和党一直指控亨特·拜登利用了他父亲的影响力,从乌克兰能源公司Burisma和中国私募股权基金BHR的商业活动中获得腐败收入。

2023年12月13日众议院以221票对212票通过授权对拜登正式进行弹劾调查的议案,该弹劾调查针对拜登是否从儿子亨特·拜登的外国商业活动中不当获利。在CNN近期的民意调查中,61%的美国人认为,拜登至少在一定程度上参与了其子亨特·拜登在乌克兰等国的商业往来。值得一提的是,大卫·韦斯由前总统特朗普任命为特别检察官,长期负责调查亨特·拜登的法律问题,但在对亨特·拜登的起诉书中并没有提到乔·拜登。

昆尼皮亚克大学11月民调显示,70%的选民正在关注有关司法部调查拜登儿子亨特·拜登的案件,44%的选民表示司法部对亨特·拜登的态度不够强硬,46%的选民赞成对拜登提出弹劾指控,49%的选民不赞成,独立人士中48%的人表示赞成,47%的人表示不赞成。亨特·拜登的法律问题可能会损害拜登在2024年连任的机会,削弱他作为一个能够恢复国家正直和稳定的领导人的形象,并为特朗普提供弹药。

2、特朗普

特朗普面临的最大风险是法律纠纷。特朗普当前共因4起案件受到指控,即试图颠覆2020年佐治亚州大选结果、危及国家安全机密、伪造与向色情女演员支付封口费有关的商业记录、2021年1月6日冲击国会大厦事件,四起案件共涉及91项罪名指控。日益复杂的法律问题使特朗普本已繁忙的竞选日程变得更加紧张,尽管检察官们表示他们打算迅速采取行动,但特朗普的律师往往采取拖延策略,试图将法律问题延后至总统大选以后。

案件共包括调查结束、提出指控、确定审判日期、审判过程和下达判决五个阶段,目前佐治亚州大选案处于提出指控阶段,机密文件案、伪造商业纪录案、冲击国会大厦案审判日期已经确定。

目前,特朗普并没有面临重大的竞选限制,但已经确定审理日期的三起案件审判日期均在大选初选阶段。一方面,应对复杂的法律问题可能牵扯特朗普团队竞选的精力;另一方面,法律问题可能影响特朗普当前在党内有利的竞选位置。

针对特朗普法律问题对竞选的影响,可以分为几个层面讨论。第一,即使特朗普被法院判决有罪,也不能剥夺特朗普参加总统大选的资格。根据美国宪法,担任美国总统的要求必须年满35岁,出生于美国,并且在美国居住至少14年,其中并未限制总统候选人无犯罪记录或者未处于服刑期。虽然一些州禁止重罪犯竞选州和地方公职,但这些法律不适用于联邦公职。

也就是说,特朗普是否被审判、被定罪、无罪释放,这与他是否被取消竞选总统资格是两个不同的问题。第二,宪法“叛乱条款”是否适用于特朗普国会冲击案仍待最高法院裁决。虽然科罗拉多州已作出判决禁止特朗普参加党内初选,缅因州最高选举官员亦表示取消特朗普初选资格,但具体执行都因特朗普的上诉而暂时搁置,最后将由联邦最高法院确认特朗普是否可以在所有州再次参选。而目前联邦最高法院九名大法官中,保守派和自由派的比例为6:3,其中三名保守派大法官由特朗普在其任期内任命。第三,若特朗普竞选总统成功,由于司法部不会起诉现任总统,可能的结果是特朗普任命的总检察长将撤回指控。

据《Politico》杂志报道,49%的受访者(包括25%的共和党人)表示,特朗普在机密文件案中有罪,48%的受访者(包括24%的共和党人)认为特朗普在伪造向色情明星付款的商业记录案中有罪。尽管特朗普一直试图拖延诉讼程序,62%的受访者表示审判应在11月总统大选前进行,且41%的民众表示,机密文件案的定罪将使他们不太可能支持特朗普。根据纽约时报/锡耶纳公布的民意调查,如果特朗普因刑事指控被定罪,则他在部分摇摆州的支持率降下降约6%。根据路透社/益普索最近的一项民意调查,45%的共和党受访者表示,如果特朗普被判重罪,则不会支持他;52%的受访者表示,如果他目前正在监狱服刑,他们将不再投票给他。

四、美国大选对中国的影响

迈入美国大选年,以当前美国政坛“逢中必反”的政治风向,结合2020年大选情况,对华政策将成为美国两党候选人的重要竞选主张和关键辩论话题。两党候选人届时大概率将争相展现“对华强硬”的政治形象,以争取中间选民选票,中美关系可能面临阶段性回调。

(一)贸易

与拜登倾向于维护自由贸易和多边贸易体制不同,特朗普倾向于实施保护主义和双边贸易协议。特朗普执政期间援引“301条款”,对中国进口商品加征关税。2018年6月,特朗普政府公布对价值500亿美元的中国商品加征25%的关税,而后又就另一批价值2000亿美元的中国商品征收10%的关税(后来提高到25%)。2019年,特朗普又宣布对价值1200亿美元的中国商品加征7.5%的关税。美国国际贸易委员会统计数据显示,加征关税措施导致2018年至2021年期间美国自中国进口减少了13%。特朗普在近期竞选活动中表示,他将对大多数外国商品征收大约10%的关税,如果贸易伙伴操纵汇率或从事其他不公平贸易行为,惩罚将会增加。他还将敦促国会通过“特朗普互惠贸易法案”,针对任何向美国征收关税的国家,总统有权对他们征收互惠关税。

特朗普提出一个针对中国的四年计划,将逐步停止从中国进口包括电子产品、钢铁和药品在内的基本商品,并希望禁止中国公司拥有美国能源、技术和农业等领域的重要基础设施,表明他将迫使中国所有者出售任何“危害美国国家安全”的股份。特朗普的表态实质上是推动中美“脱钩断链”,若其当选后实际执政力度相较其言论可能会有一定折扣。一方面,当前言论主要目的是争取选票,言论相对激进,实际执政则需要相对谨慎。另一方面,中美关系你中有我我中有你,不论经济层面还是政治层面,双方都很难完全做到“脱钩断链”。

拜登政府基本延续了特朗普政府对华关税政策,目前美国对价值约2500亿美元的中国进口商品征收25%的关税,对价值约1120亿美元的中国进口商品征收7.5%的关税。根据2018年进口额计算,对华710亿美元关税收入占到740亿美元关税收入中的绝大部分。但相对于特朗普频繁向中国挑起贸易战争来说,拜登的经贸政策整体以稳为主。同时,拜登作为强调多边主义的民主党总统,认为单纯以关税施压是一把双刃剑,试图通过在经贸政策中内嵌人权等价值观,对中国施加贸易制裁,例如自2021年3月起,拜登政府以所谓新疆存在“种族灭绝”和“强迫劳动”为名,陆续对中国采取了禁止从新疆进口太阳能电池板材料、将相关企业列入实体清单、禁止从新疆进口所有商品等不断升级的贸易制裁。

为降低美国消费者和企业成本,拜登政府未来有取消或减少部分对中国商品关税的可能。在2023年5月中国商务部长王文涛赴美与美国商务部长雷蒙多和贸易代表戴琪会谈后,美国的副贸易代表比安奇表示,美政府正在就是否继续对中国商品加征贸易关税进行复审,以及决定是否部分或者全部取消来自中国商品的关税。2023年12月26日,美国将原定于2023年12月31日到期的中国301条款关税的排除范围延长至2024年5月31日。

(二)高科技领域

相较于特朗普的全面打击,拜登政府则采取“小院高墙”的原则,将中美对抗限制在高科技领域内的高强度对抗,限制中方高科技企业发展,在其他不涉及“国家安全”的领域则加强与中国的合作。美方科学与芯片法规定,获得联邦政府补贴的芯片公司10年内禁止投资中国。通胀削减法规定,禁止投资新能源汽车的公司使用来自中国的矿物原料。美国商务部2022年10月禁止14纳米以上制程的芯片、加工设备和设计软件出口中国,而后又与日本、荷兰达成协议,禁止EUV和DUV光刻机出口中国。

2023年8月,美国总统拜登签署行政命令,限制美国主体投资中国半导体和微电子、量子信息技术和人工智能领域。2023年10月17日,美国商务部与工业安全局发布了三项规则,进一步收紧对先进计算半导体、半导体制造设备和超级计算产品的出口限制,将13家中国芯片生产公司列入实体清单。据美国商务部普查局发布的数据,2023年前11个月美国高技术产品对全球出口额同比增长6.9%,但对中国出口下降9.6%。近期,美国商务部长雷蒙多已表示,限制性措施“至少每年”都会更新,出口执法事务负责方向路透社声明,2024年将采取对中国严格的出口管制执法行动。2024年美国针对我国高科技领域的制裁总体仍将保持“高压状态”。

(三)军事

特朗普上任后,美国国安报告中多次将中国定位为“修正主义国家”“独裁体制”“竞争者”,一改奥巴马时期对中国“建设性的伙伴关系”的称呼,并通过加强南海军事化、建立“航行自由行动”年度机制、大幅升级美越关系、建设“第一岛链”优势等方式应对中国军事实力的崛起。受新冠疫情影响,特朗普民意支持率暴跌,而后美方全面升级对中国的战略竞争与对抗,中美之间的军事对抗和紧张局势加剧。2020年2月和5月,美日开展联合军演;7月,美澳磋商构建针对中国的最新“绝密防御合作框架”;10月,美印签署合作协议,允许印度使用美国卫星地图数据;11月,由美国、日本、印度和澳大利亚共同举行的“马拉巴尔-2020”演习在孟加拉湾开展,进一步深化四国军事合作,同月,特朗普发布行政命令,以对国家安全构成风险为由禁止美国人投资与中国军方关联的企业。

拜登政府上台后,尽管不再采取特朗普对华强硬的军事态度,但将中国视为美国最严峻的长期安全挑战这点并未发生动摇,拜登更多希望通过加强地区联盟关系来包围遏制中国发展,谨慎避免与中国发生直接军事冲突,这也体现了他追求绝对安全的理念。2022年2月,美国公布最新《印太战略》,打算从南亚到太平洋诸岛各个地区加强美国的领导地位。5月,拜登开启就任以来首次东亚之行,推出了由韩国、日本、印度、越南等13个政府共同参与“印太经济框架”,旨在数字经济、供应链、绿色能源等方面加强成员国之间的联系。随着8月佩罗西窜访台湾,中方在台湾周边发起军事演习,中美关系紧张一度达到巅峰。

迈入2023年,中美关系缓和迎来契机,11月中美首脑会晤后,双方同意推动和加强两国海上军事安全磋商机制会议,还在“平等和尊重基础上恢复两军高层沟通”“开展两军战区领导通话”等方面达成共识。11月6日,美国军备控制、核查和合规局助理国务卿马洛里·斯图尔特和中国外交部军控司司长孙晓波会晤,讨论核军控和核不扩散问题。这是自2019年以来两个核大国之间的首次此类会议。12月21日,美中恢复军事谈判,中国将军刘振立与美国将军布朗进行了视频通话,这是华盛顿和北京自2022年8月暂停以来的首次高级军事交流,会谈旨在减少误解,改善军事对话。

如果特朗普当选下一届美国总统,特朗普政府将继续把中国视为最大的战略竞争对手,加大对中国的军事压力和遏制。在这种情况下,中美之间的军事对抗和紧张局势可能加剧,目前向好的沟通对话形势或发生转向;如果拜登成功连任,中美军事关系缓和进程有望保持,但在台海等核心问题上仍存在较大的分歧和摩擦。

(1)既有政策落地效果及后续增量政策出台进展不及预期,地方政府对于中央政策的理解不透彻、落实不到位。(2)经济增速放缓,宏观经济基本面下行,经济运行不确定性加剧。(3)近期房地产市场较为波动,市场情绪存在进一步转劣可能,国际资本市场风险传染也有可能诱发国内资本市场动荡。(4)土地出让收入大幅下降导致地方政府债务规模急剧扩大,地方政府债务违约风险上升。(5)地缘政治对抗升级风险,俄乌冲突不断,国际局势仍处于紧张状态。

 

责任编辑:刘万里 SF014

加载中...