新浪财经

【全网最全】2024年直播电商产业上市公司全方位对比(附业务布局汇总、业绩对比、业务规划等)

前瞻网

关注

转自:前瞻产业研究院

行业主要上市公司:淘宝直播(09988.HK)、快手(01024.HK)、京东(09618.HK)、拼多多(PDD.O)、东方甄选(1797.HK)、遥望科技(002291.SZ)、交个朋友控股(1450.HK)等

本文核心数据:直播电商相关企业热力地图;直播电商相关企业业务概况;直播电商相关企业业务收入

1、直播电商产业上市公司汇总

目前,我国直播电商产业链上下游的上市公司数量较多,分布在各产业链环节。其中,涉及直播电商产业链的上游企业包括生鲜、美妆、服装等企业,中游主要上市公司有淘宝直播(09988.HK)、快手(01024.HK)、京东(09618.HK)、拼多多(PDD.O)、东方甄选(1797.HK)、遥望科技(002291.SZ)、交个朋友控股(1450.HK)等。

2、直播电商行业上市公司业务布局对比

从直播电商业务布局平台上看,当前,我国直播电商平台较多,形成了多元化竞争体系。从平台属性上看,我国直播电商平台主要以电商平台、“社交+内容”平台为主。淘宝直播是我国传统电商平台进行直播电商业务布局的主要代表;从转化率上看,淘宝直播转化率较高;从代表主播上看,淘宝直播头部主播代表较为集中,代表主播有李佳琦等。

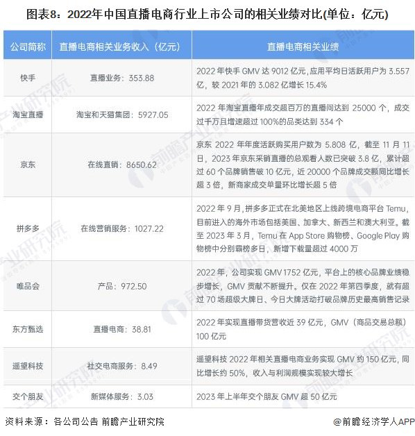
3、直播电商行业上市公司直播电商业务业绩对比

在直播电商行业中,抖音(暂未上市)、快手、淘宝直播三个平台的直播电商业绩最为抢眼。快手2022年的直播业务相关收入达到353.88亿元,GMV达9012亿元,应用平均日活跃用户为3.557亿,较2021年的3.082亿增长15.4%;2022年淘宝直播年成交超百万的直播间达到25000个,成交过千万且增速超过100%的品类达到334个。

4、直播电商行业上市公司直播电商业务规划对比

2023年以来,我国直播电商上市公司代表性企业的规划方向各有侧重。2023年,快手发布“快手三农红人计划”和“快手三农耕耘计划”,全面升级“三农”创作者服务体系。“快手三农红人计划”将在未来3年投入10亿流量资源,培育10万乡村红人,让50%红人都有收入;“快手三农耕耘计划”将在未来一年投入10亿流量和1000万现金资源。而拼多多则紧跟消费升级的趋势,坚守稳扎稳打的高质量发展战略。以“多实惠”和“好服务”为引擎,通过一系列促销活动和优质服务,如“夏季狂欢节”、“多多丰收馆”、“国货节”、“多多读书月”等,为用户提供更加便宜、高品质的商品和服务。

更多本行业研究分析详见前瞻产业研究院《中国直播电商行业发展前景预测与投资战略规划分析报告》。

同时前瞻产业研究院还提供产业大数据、产业研究报告、产业规划、园区规划、产业招商、产业图谱、智慧招商系统、行业地位证明、IPO咨询/募投可研、IPO工作底稿咨询等解决方案。在招股说明书、公司年度报告等任何公开信息披露中引用本篇文章内容,需要获取前瞻产业研究院的正规授权。

更多深度行业分析尽在【前瞻经济学人APP】,还可以与500+经济学家/资深行业研究员交流互动。

加载中...