【行业深度】洞察2023:中国低空经济行业竞争格局及市场份额(附市场集中度、企业竞争力评价等)
前瞻网
转自:前瞻产业研究院
行业主要上市公司:洪都航空(600316);中直股份(600038);中信海直(000099);航天彩虹(002389);纵横股份(688070)等
本文核心数据:竞争集群;通用航空竞争格局;无人机竞争格局;市场集中度
1、中国低空经济行业竞争集群
通用航空是低空经济的主体产业,无人机是低空经济的主导产业。通用航空领域主要企业有中航工业、北大荒、中信海洋与中直股份;无人机领域主要企业有大疆、航空工业与航天彩虹等。
中国低空经济企业主要分布在北京与广东地区,北京有企业中国航天与中航科工;广东有企业中航通用、中信海洋与大疆创新。
2、中国低空经济行业竞争格局
(1)通用航空领域:由航空领域的国有大型企业集团主导
我国通用航空领域主要由航空领域的国有大型企业集团主导,历经数次战略性和专业化重组,形成中国航空工业集团、中国航发、中国商飞以及中外合资企业为主,众多原材料和零部件配套供应商为辅的企业格局。
(2)无人机领域:大疆创新是中国无人机行业排名第一的公司
从市场排名来看,大疆创新是中国无人机行业排名第一的公司,其次中航无人机、航天彩虹。其中,中航无人机、航天彩虹均为军用无人机行业龙头,但近年来民用无人机快速发展,未来,民用无人机或将占据市场主导。
注:该排名为前瞻根据无人机市场中相关企业的梳理,从营业收入、市场份额、产品研发能力等方面经过综合评估所得。
3、中国低空经济行业市场集中度
由于当前还没有完整的低空经济统计指标体系,并且中国低空经济行业以无人机为主导产业,故此处借助无人机行业的市场集中度进行分析。2021年,中国无人机行业CR4为69.94%,市场结构为寡占Ⅲ型(CR4在50%-75%内时,市场属于寡占Ⅲ型),表明市场高度集中,少数厂商垄断市场。2022年,中国无人机行业CR4占比达到85%。
在高端产品市场中,市场集中度相对更高,主要集中在大疆、航天彩虹等龙头企业中;而在中低端市场中,因竞争者较多,且产品差异化程度较小,导致市场集中度相对较低。
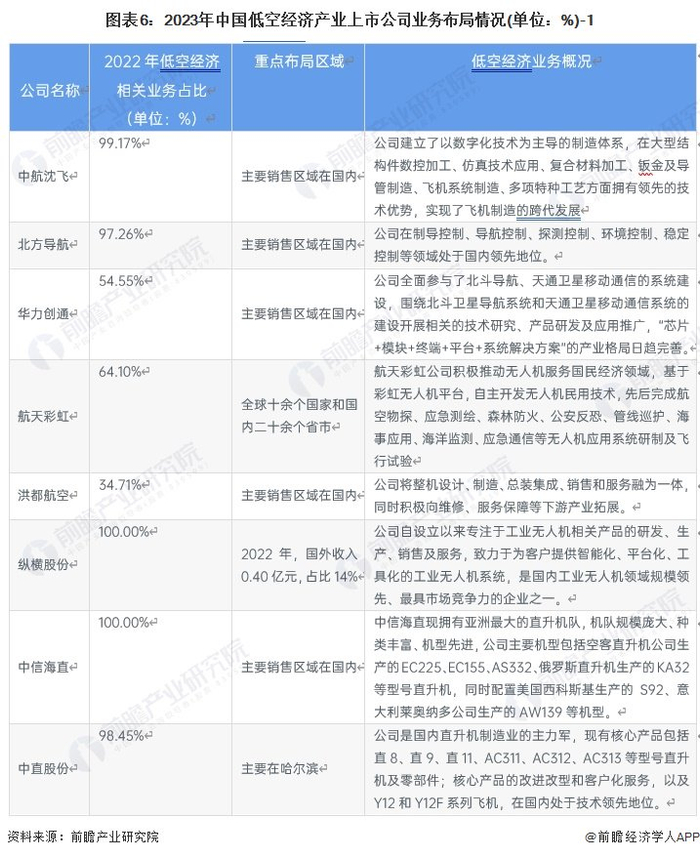
4、中国低空经济行业企业布局情况
从2022年低空经济相关业务占比情况来看,中信海直、中直股份、中航沈飞与北方导航业务占比较大,分别为100%、98.45%、99.17%与97.26%。从重点布局区域来看,航天彩虹布局区域较广,其在全球十余个国家和国内二十余个省市内均有销售布局。
5、中国低空经济行业竞争状态总结
中国低空经济行业以无人机为主导产业,故此处借助无人机行业的竞争状态进行分析。从波特五力分析模型来看,因无人机核心部件的专用性较强、供应市场较为集中,虽然当前主流无人机制造厂商已开始或加强布局上游市场,但行业对上游市场的整体控制仍在过渡。综合来看,无人机行业供应商的议价能力是较强的;当前无人机市场消费者集中度低、单个购买量少,同时无人机的产品品类较多、供应商集中度较高,因此,无人机行业消费者的议价能力是较弱的;由于我国无人机行业处于成长期,尚未迈入规模化发展阶段,同时无人机市场发展前景广阔,行业吸引力大,综合判断,无人机行业潜在进入者威胁是较大的;由于无人机下游应用领域广泛,暂无明显替代品,因此目前行业替代品威胁极小;当前无人机存在较高的进入/退出门槛,同时现有企业市场集中度较高,行业整体竞争程度是适中的。
更多本行业研究分析详见前瞻产业研究院《中国低空经济行业市场前瞻与投资战略规划分析报告》。
同时前瞻产业研究院还提供产业大数据、产业研究报告、产业规划、园区规划、产业招商、产业图谱、智慧招商系统、行业地位证明、IPO咨询/募投可研、IPO工作底稿咨询等解决方案。在招股说明书、公司年度报告等任何公开信息披露中引用本篇文章内容,需要获取前瞻产业研究院的正规授权。
更多深度行业分析尽在【前瞻经济学人APP】,还可以与500+经济学家/资深行业研究员交流互动。