新浪财经

【全网最全】2024年手术机器人产业上市公司全方位对比(附业务布局汇总、业绩对比、业务规划等)

前瞻网

关注

转自:前瞻产业研究院

行业主要上市公司:天智航(688277)、威高骨科(688161)、微创机器人(02252.HK)、堃博医疗(02216.HK)等

本文核心数据:手术机器人上市企业营收;手术机器人相关企业热力地图;手术机器人相关企业业务概况;手术机器人相关企业业务收入;手术机器人相关企业毛利率

1、手术机器人产业上市公司汇总

目前,我国应用于手术机器人的伺服电机仍然以海外品牌为主,我国的伺服电机产品在高性能、高可靠性方面与国际品牌存在差距,短期内我国在手术机器人领域的伺服电机仍依赖进口。减速器基本被日本纳博特斯克、哈默纳科占据近80%的市场份额。控制器方面,手术机器人企业通常会对控制器进行自主研发,以保证机器人的稳定性和技术体系。影像采集代表性上市公司主要有埃科光电、舜宇光学、麦克奥迪永新光学等。手术机器人制造上市公司包括:天智航、威高、微创、堃博医疗、联影医疗、润迈德医疗等。

2、手术机器人行业上市公司业务布局对比

从我国手术机器人行业上市企业的业务布局情况来看,我国手术机器人企业整体尚未具备成熟的盈利能力,境外市场整体尚未打开,目前我国手术机器人上市公司大部分将业务布局聚焦在中国境内。

3、手术机器人行业上市公司手术机器人业务业绩对比

我国手术机器人业务市场的营业收入较低,手术机器人处于产品研发上市的初期。业绩相对较不稳定且尚未形成良好的盈利能力。

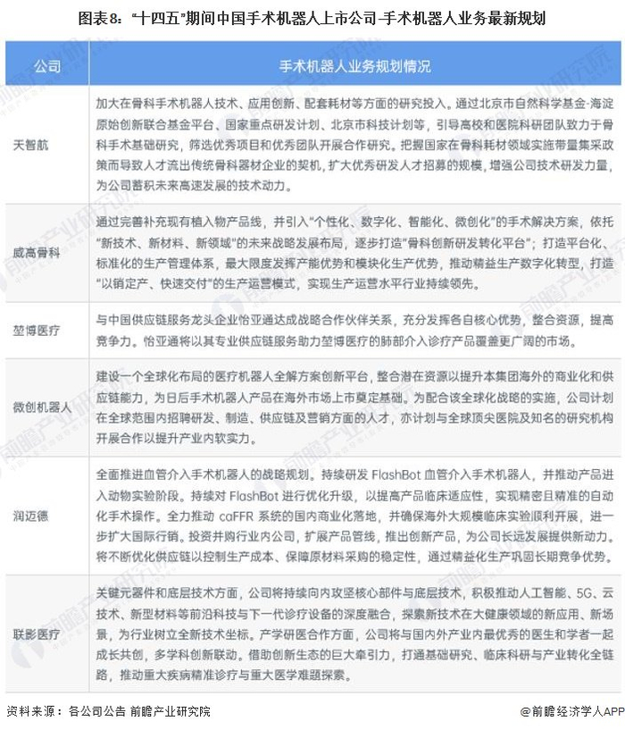
4、手术机器人行业上市公司手术机器人业务规划对比

“十四五”期间,我国手术机器人上市公司代表性企业主要旨在加大手术机器人的研究投入。天智航充分借助产学研的力量,通过北京市自然科学基金-海淀原始创新联合基金平台、国家重点研发计划、北京市科技计划等,引导高校和医院科研团队致力于骨科手术基础研究,筛选优秀项目和优秀团队开展合作研究。威高骨科打造平台化、标准化的生产管理体系,最大限度发挥产能优势和模块化生产优势,推动精益生产数字化转型。

更多本行业研究分析详见前瞻产业研究院《中国手术机器人行业市场前瞻与投资战略规划分析报告》。

同时前瞻产业研究院还提供产业大数据、产业研究报告、产业规划、园区规划、产业招商、产业图谱、智慧招商系统、行业地位证明、IPO咨询/募投可研、IPO工作底稿咨询等解决方案。在招股说明书、公司年度报告等任何公开信息披露中引用本篇文章内容,需要获取前瞻产业研究院的正规授权。

更多深度行业分析尽在【前瞻经济学人APP】,还可以与500+经济学家/资深行业研究员交流互动。

加载中...